Бисер. Украшения на любой вкус - Страница 5

В том случае, если вам не подходит техника, при которой количество набранных бисерин должно быть обязательно кратно 4 (например, браслет или шнур должны быть сделаны только из 10 или 14 бисерин), техника плетения немного изменяется.
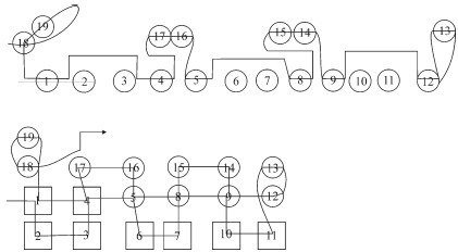
В этом случае, как и в предыдущем примере, используют четное количество бисерин, затем набирают еще одну (в нашем примере 15-ю), после чего нитку с иголкой проводят в обратном направлении через предпоследнюю бисерину (14), затем пропускают две бисерины и проводят иголку с ниткой через 11-ю бисерину, потом на нить набирают дополнительные 2 бисерины (15-ю и 16-ю) и нитку продевают сквозь следующую бисерину из первого ряда (10-ю).
Следуя тем же правилам, набирают бисерину между 7-ой и 6-ой бисеринами (17 и 18), затем между 3-ей и 2-ой (19 и 20), потом завершают второй ряд, для чего без набора дополнительных бисерин нужно просто повернуть нитку с иголкой в обратном направлении и еще раз продеть ее сквозь последнюю из добавленных бисерин между 3-ей и 2-ой бисеринами (20-ю бисерину), после чего набирают еще 2 бисерины и формируют новый, 3-й ряд, который плетется аналогично предыдущему, но в обратном направлении.
Оба этих способа требуют определенной сноровки и умения затягивать нитки, так как собранные елочкой ряды все время пытаются рассыпаться. Особенно это ощутимо, если вы применяете леску или мононить, которые скользят по стеклянным бисеринам, поэтому лучше применять капроновые нити, но обязательно прочные и точно подходящие по цвету, чтобы не выделяться на фоне бисера и не портить весь вид изделия.
Для новичков все же лучше использовать третий способ плетения техникой ндебеле, так как в этом случае нет вероятности распадания рядов: они дополнительно закреплены первым рядом, но при этом узор елочки получается только со второго ряда, а не с самого начала, как в представленных выше способах. У этого метода плетения есть и еще одно достоинство: так как в данном случае поднятия бисерин первого ряда не происходит, то вы на первом же этапе плетения сразу можете точно определить ширину готового изделия.
А в первых двух способах ширина становится понятной только тогда, когда второй ряд полностью сформирован; поэтому, если вам что-то не понравилось, хочется убавить или, напротив, прибавить ширину, придется все начинать заново, из-за чего теряется много времени.
Как и при втором способе, количество бисера при третьем обязательно должно быть четным – в противном случае узора елочки не получится.
При наборе первого ряда бисерины закрепляют друг за друга, как при наборе первого ряда кирпичного стежка, делается это следующим образом: сначала набирают 2 бисерины, после чего нитку с иголкой разворачивают и еще раз продевают через начальную бисерину, нитку затягивают и только после этого еще раз продевают через вторую (при этом бисерины должны встать боком, т. е. когда их отверстия лежат не в горизонтальной, а в вертикальной плоскости, а сами бисерины сверху и снизу соединены нитками). То же самое проделывают со следующими парами, пока не будет набрана желаемая ширина изделия. Такой способ набора первого ряда получается не всегда, поэтому проще набрать его обычным кирпичным стежком двумя нитками, после чего остальную часть изделия выполнять техникой ндебеле. Для формирования второго ряда на вышедшую из крайней бисерины нитку набирают 2 дополнительные бусины (в нашем примере это 9-я и 10-я), после чего нужно еще раз пройти сквозь 7-ю и 6-ю). На нитку, которая в этот раз выходит из 6-й бисерины, снова нанизывают 2 бисерины, затем продевают сквозь 5-ю и 4-ю бисерины, а затем то же самое повторяют с 3-ей и 2-ой. После того как будет образована четвертая пара парных бисерин, второй ряд готов; для его закрепления нитку еще раз проводят через первую бисерину.

Третий ряд начинают плести в обратном направлении, для чего нить с иголкой снова разворачивают на 180°, пропускают сквозь последнюю бисерину второго ряда и набирают новую пару бисерин третьего ряда, дальше третий ряд плетется так же, как и второй, но в противоположном направлении.
Особенности кругового плетения в технике ндебеле
При плетении этой техникой по кругу характерный рисунок елочкой, как и в предыдущем варианте, начинает образовываться только со второго ряда.
Для начала нужно набрать любое четное количество бисерин (в рассматриваемом примере их будет 10) кирпичным стежком, после чего снизку зацепляют в кольцо. Техника низания по кругу очень похожа на последнюю из рассмотренных линейных техник ндебеле: набор бисера всегда производят парами, после чего проводят их через 2 последующие бисерины предыдущего ряда.
Особенности прибавления рядов в технике ндебеле
Расширить ряд можно двумя основными способами: в его центре и сбоку. Для того чтобы провести расширение в центральной части ряда, нужно в одном из наборов бисера нанизать не 2, а сразу 4 бисерины. В приведенном примере это бисерины под номерами 26, 27, 28 и 29.
При плетении следующего ряда после выхода нитки из бисерины 30 нужно набрать 2 новые бисерины (36-ю и 37-ю) и пронизать иголкой с ниткой бисерины 28 и 27, набрать еще одну пару бисерин (38 и 39), после чего пройти сквозь 26-ю бисерину, далее ряд плетется как обычно.
При низании следующего ряда (он плетется снова в обратном порядке), после того как иголка с ниткой вышли из бисерины 40, ее продевают сквозь 39-ю бисерину, набирают еще 2 бисерины, после чего проходят через бисерины 38 и 37, снова набирают пару бисерин (52 и 53) и закрепляют набранную пару через бусину 36, после чего продолжают ряд обычным способом.
Следующий ряд формируется обычным способом, при этом в нем окажется на один вертикальный ряд больше.

Второй способ расширения ряда несколько отличается: здесь оно идет постепенно. Сначала в центральном ряду добавляют только 1 бисерину, для чего набирают 3 бисерины; при низании следующего ряда к этой одиночной бисерине присоединяют еще 2, которые образуют дополнительную пару; в 3-м горизонтальном ряду с начала прибавления первой бисерины к этой паре снова присоединяют пару бисерин тем же способом, что и во всех остальных парах; 4-й ряд получается полностью наращенным и ничем не отличается от первоначальных за исключением того, что в нем на один парный вертикальный ряд больше.
Прибавление количества бисерин по краю бисерного полотна
Если хотите прибавить бисерины не в центральной части, а по краю, есть два основных способа. В том случае, если последний ряд вашего изделия непарный (рисунок елочки как бы половинчатый, нить при этом выходит из последней бисерины сверху, тогда как в законченной цепочке ндебеле нить выходит снизу бисерины), то достаточно добавить крайние бисерины, сделав крайнюю цепочку парной. Для этого после завершения ряда наберите на нить еще 2 бисерины, поверните иголку с ниткой в обратную сторону и пройдите еще раз через предпоследнюю бисерину – ваша вторая половинка цепочки готова, а уже следующий ряд начинайте формировать с учетом дополнительной бисерины.
«Если вам нужно не расширить, а, напротив, убавить ряд, замените парную цепочку в боковой части на одиночную или убавьте требуемое количество бисерин в центральной части рядов. Это можно сделать постепенно (сначала убрать одну, а в следующем ряду – обе)
В том случае, если количество рядов везде парное, можно нарастить как половину ряда (тем же способом, т. е. добавив после завершения ряда дополнительно 2 бисерины), так и всю парную цепочку (для этого надо набрать 5 бисерин, после чего продеть иголку еще раз в предпоследнюю бисерину, а затем в первую из 5-ти набранных, при этом сформируются дополнительный парный ряд и еще одна бисерина для формирования следующего ряда).