Юный техник, 2008 № 12 - Страница 15

Красная спичка горела и остывала в магнитном поле. Зеленая — вне его. Как видите, красная спичка реагирует на магнит.
С появлением очень сильных постоянных магнитов мы открываем нечто подобное и в отношении материалов, взаимодействующих с магнитным полем.
Отметим, что первыми такие магниты получили создатели сверхлегких электродвигателей, применяемых в авиации. А сейчас на таких магнитах работают электрические авиамодельные двигатели. С помощью редкоземельных магнитов размером с авторучку офтальмологи удаляют из глаз металлические стружки, железную окалину и ржавчину, которая, казалось бы, не примагничивается.
Мелкие редкоземельные магниты применяют даже в некоторых игрушечных строительных наборах. А ученые, используя сверхсильные магниты, ведут эксперименты по получению энергии и даже антигравитации.
ЗАОЧНАЯ ШКОЛА РАДИОЭЛЕКТРОНИКИ
Генератор сигналов звуковой частоты
У меня нередко бывало, что соберешь конструкцию, например, усилитель низкой частоты, а он не работает. То ли схема напечатана с ошибкой, то ли я неправильно что-то сделал. А как проверить, часто не знаю.
Сергей Киселев
г. Омск
Письмо Сергея типично. Часто, собрав конструкцию, радиолюбитель видит, что устройство не работает. Винят автора или журнал — вот, мол, описывают неработающие конструкции! А причина обычно проста — сам что-нибудь не так сделал. У человека ведь нет органов чувств, позволяющих видеть электрический ток, электромагнитное поле или процессы, происходящие в электронных схемах. Помогают это сделать радиоизмерительные приборы — глаза и уши радиолюбителя.
Простейший и абсолютно необходимый прибор — это ампер-вольт-омметр, или авометр, или, в просторечии, тестер. Сейчас тестеры дешевы и доступны, поэтому вряд ли есть смысл изготавливать такой прибор самому. Не гонитесь за дорогими цифровыми моделями — простейший стрелочный прибор вполне подойдет. Он даже удобнее цифрового при налаживании различных устройств, поскольку по движению стрелки легче понять, в какую сторону нужно крутить подстроечный резистор, легче отследить максимум…
Следующий этап — нужно какое-то средство для испытания и проверки телефонов и громкоговорителей, усилителей звуковой частоты (УЗЧ), различных звукозаписывающих и звуковоспроизводящих устройств. Такое средство — это генератор сигналов звуковой частоты, или, говоря проще, звуковой генератор.

Традиционно он вырабатывает непрерывный синусоидальный сигнал, частоту и амплитуду которого можно изменять. Это позволяет проверять все каскады УЗЧ, находить неисправности, определять коэффициент усиления, снимать амплитудно-частотные характеристики (АЧХ) и много всего другого.
Звуковой генератор всего на двух транзисторах разработан и собран лет двадцать назад, но с тех пор крышка его корпуса ни разу не открывалась и он верой и правдой служил автору во многих экспериментах. Конечно, этот прибор вряд ли позволяет производить измерения коэффициента гармоник в аппаратуре Hi-End класса, а точность установки частоты и выходного напряжения измеряется процентами, но в радиолюбительской практике и этого вполне достаточно.
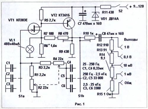
Схема генератора показана на рисунке 1.

Два транзистора — полевой VT1 и биполярный VT2 — включены по схеме составного повторителя, имеющего небольшой коэффициент усиления и повторяющего на выходе фазу входного сигнала. Глубокая отрицательная обратная связь (ООС) через резисторы R7, R8 стабилизирует и усиление, и режим транзисторов.
Но для возникновения генерации нужна еще положительная обратная связь (ПОС) с выхода усилителя на его вход. Она осуществляется через так называемый мост Вина — цепочку из резисторов и конденсаторов R1…R4, С1…С6. Мост Вина ослабляет как низкие частоты (из-за возрастающего емкостного сопротивления конденсаторов С4…С6), так и высокие (из-за шунтирующего действия конденсаторов С1…СЗ). На центральной же частоте настройки, примерно равной 1/2πRC, его коэффициент передачи максимален, а фазовый сдвиг равен нулю. На этой частоте и возникает генерация.
Изменяя сопротивления резисторов и емкость конденсаторов моста, частоту генерации удается изменять в широких пределах. Для удобства пользования выбран десятикратный диапазон изменения частоты сдвоенным переменным резистором R2, R4, а диапазоны частот переключаются (S1a, S1b) конденсаторами C1…С6.
Для перекрытия всех звуковых частот от 25 Гц до 25 кГц достаточно трех диапазонов, но при желании можно добавить и четвертый, до 250 кГц (так сделано у автора). Выбрав несколько большие емкости конденсаторов или сопротивления резисторов, можно сместить диапазон частот вниз, сделав его, например, от 20 Гц до 200 кГц.
Следующий важный момент в проектировании звукового генератора — стабилизации амплитуды выходного напряжения.
Для простоты здесь использован самый древний и надежный способ стабилизации — с помощью лампы накаливания. Дело в том, что сопротивление нити лампы возрастает при изменении температуры от холодного состояния до полного накала почти в 10 раз! Малогабаритная индикаторная лампочка VL1 с сопротивлением в холодном состоянии около 100 Ом включена в цепи ООС. Она шунтирует резистор R6, при этом ООС невелика, ПОС преобладает и возникает генерация. По мере роста амплитуды колебаний нить лампы нагревается, ее сопротивление растет, и ООС увеличивается, компенсируя ПОС и тем самым ограничивая рост амплитуды.
На выходе генератора включен ступенчатый делитель напряжения на резисторах R10…R15, позволяющий получить калиброванный сигнал амплитудой от 1 мВ до 1 В. Резисторы делителя распаяны прямо на выводах стандартного пятиштырькового разъема от аудиоаппаратуры.
Питание генератор получает от любого источника (выпрямителя, аккумулятора, батареи), часто от того же самого, от которого питается и испытываемое устройство. Напряжение питания на транзисторах генератора стабилизировано цепочкой R11, VD1. Резистор R11 имеет смысл заменить такой же лампой накаливания, как и VL1 (индикаторная телефонная, в «карандашном» исполнении) — это расширит пределы возможных напряжений питания. Потребляемый ток — не более 15…20 мА.
В генераторе можно применять детали практически любых типов, но особое внимание надо обратить на качество сдвоенного переменного резистора R2, R4. Автор применил довольно крупный прецизионный резистор от какой-то устаревшей аппаратуры, но подойдут и сдвоенные резисторы от регуляторов громкости или тембра стереоусилителей. Стабилитрон VD1 — любой маломощный, на напряжение стабилизации 6,8…9 В.
При налаживании надо обратить внимание на плавность возникновения генерации примерно в среднем положении движка подстроечного резистора R8. При слишком малом его сопротивлении генерация может прекращаться в некоторых положениях ручки установки частоты, а при слишком большом может наблюдаться искажение синусоидальной формы сигнала — ограничение. Следует также измерить напряжение на коллекторе транзистора VT2, оно должно равняться примерно половине напряжения стабилизированного питания.
При необходимости подбирают резистор R6 и, в крайнем случае, тип и экземпляр транзистора VT1.
В ряде случаев помогает включение последовательно с лампой накаливания VL1 электролитического конденсатора емкостью не менее 100 мкФ («плюсом» к истоку транзистора).
В заключение резистором R10 выставляют на выходе амплитуду сигнала 1 В и градуируют шкалу частоты с помощью цифрового частотомера. Она общая для всех диапазонов.