Юный техник, 2007 № 05 - Страница 14
Превратить его в диод совсем не сложно. Прижмите к слою окисла при помощи бельевой прищепки чистую медную пластину, припаяв к обеим по проводу. Вот и получился у вас простейший диод. Он может выпрямлять переменный ток частотой 50 Гц и напряжением до двух вольт. Если нужно больше — соедините несколько таких диодов последовательно. Для работы на более высоких частотах, например, в приемниках, такие диоды не подойдут из-за большой емкости.

Капля расплавленной соли и проволочка — это уже фотоэлемент.

Яркий луч света заставляет фотоэлемент вырабатывать приличный ток.
В свое время подобные выпрямители (их называли купроксными) широко применяли в технике. Но они сильно грелись, имели большое сопротивление в прямом направлении и получались очень громоздкими. Их заменили германиевые и кремниевые диоды, у которых этих недостатков нет.
Известно, что полупроводниковые диоды в прозрачном корпусе способны изменять свое сопротивление под действием света. Это связано с тем, что попадающий на р-n переход свет увеличивает подвижность зарядов. Это же явление превращает все полупроводниковые диоды, а также транзисторы со вскрытым корпусом в фотоэлементы, способные вырабатывать электрический ток. Вот этой особенностью и воспользовался Нил Штайнер.
Положите на покрытую окислом поверхность меди кусок проволоки, посыпьте ее поваренной солью и нагрейте на газовой горелке. Соль расплавится и застынет в виде твердой прозрачной капли. Если осветить эту каплю ярким лучом света, то между проволокой и пластинкой появится напряжение 20–50 мВ. Вот вам и фотоэлемент. (Судя по нашим опытам, фотоэффект наблюдается и тогда, когда на поверхность окисленной меди наносится обычная капля соленой воды, а в нее вводится тонкая медная проволока.)
Мощность фотоэлемента невелика, и для питания двигателей, например, он непригоден. Но, как оказалось, такие фотоэлементы прекрасно реагируют на быстрое изменение амплитуды светового луча, и их можно использовать в светотелефонах.
Штайнер присоединил через конденсатор емкостью 1 мФ к выходу усилителя низкой частоты (УНЧ) лазерный диод от указки и на вход этого УНЧ подал сигнал от плеера.
Свой самодельный фотоэлемент Штайнер подключил ко входу другого УНЧ, нагруженного на громкоговоритель. Направив луч лазера на фотоэлемент, Штайнер получил высококачественную передачу музыки на расстояние более 20 м. Неплохо для фотоэлемента, сделанного своими руками почти из ничего!
А. ВАРГИН
ЗАОЧНАЯ ШКОЛА РАДИОЭЛЕКТРОНИКИ
Радиотелефон
Работает этот аппарат в диапазоне 27,3 МГц и обеспечивает на земле связь на 1,5 км. Если же вы и ваш абонент переговариваетесь из высоких домов, дальность радиосвязи может возрасти до 2 км.
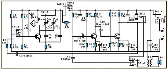
Принципиальная электрическая схема радиотелефона изображена на рисунке.

Построен он так, что в режимах приема и передачи участвует в основном один и тот же узел аппарата, коммутируемый переключателем SA1. Транзистор VT1 в режиме приема обладает высокой чувствительностью, поэтому слабым сигналам не требуется дополнительное усилие. Это позволило сократить количество деталей и упростить конструкцию в целом.
Некоторых специфических качеств приемника мы коснемся дальше, а пока назовем вторую функцию транзистора VT1. В режиме передачи переключаем SA1, каскад с тем же транзистором переводится в режим генерации. В обоих режимах резонансный контур образован рамочной антенной WA1 и подстрочным конденсатором С3 или С4. Это позволяет вести прием и передачу на несколько отличающихся частотах диапазона.
Модуляцию генератора осуществляет низкочастотный усилитель на транзисторах VT2, VT3. Микрофоном служит динамическая головка ВА1. Ее сигнал поступает через трансформатор Т1 на базу транзистора VT2 входного каскада усилителя звуковых частот. С выхода же усилителя сигнал поступает на базу транзистора VT1, работающего в данном случае в качестве генератора. Тот же звуковой усилитель меняет адреса входа и выхода, когда обеспечивает прием радиопередачи. В этом случае на вход подаются слабые звукочастотные колебания от сверхрегенеративного детектора, а оконечный каскад на транзисторе VT3 оказывается нагружен динамической головкой ВА1.
Трансформатор Т1 нужен, чтобы согласовать низкоомную головку с высокоомным выходом усилителя звуковых частот.
Рамочная антенна представляет собой один виток диаметром 260 мм, выполненный из медной трубки диаметром 4 мм. Все постоянные резисторы могут быть типа МЛТ-0,125; номиналы тех из них, что помечены звездочкой, подбираются при наладке устройства.
Поскольку сверхрегенеративный приемник имеет невысокую избирательность, имеет смысл настроить все участвующие в радиообмене радиотелефоны на одну общую частоту. В таком случае конденсаторы С3, С4 можно взять керамические типа КПК — с ними габариты аппарата получаются меньше, а настройка не будет «съезжать» при неизбежных при ходьбе сотрясениях. Рамочная антенна обладает направленностью. Для более эффективного приема ее виток должен находиться в вертикальной плоскости и быть ориентированным на принимаемый сигнал.
В ряде случаев это помогает отстроиться от одновременно работающего радиотелефона по соседству. Однако, когда вероятные абоненты находятся вне видимости и направление на них неизвестно, установить факт выхода в эфир будет легче, если на время подавить эффект направленного действия антенны-рамки, присоединив ко входу радиочастотного тракта штыревую антенну.
Поскольку радиотелефон не имеет отдельного канала вызова, его лучше держать включенным в то время, когда вероятно обращение к вам. В таком «дежурном» режиме аппарат потребляет от 9-вольтового источника ток порядка 4 мА; при передаче он возрастает примерно до 8 мА.
Ю. ПРОКОПЦЕВ
ЧИТАТЕЛЬСКИЙ КЛУБ

Вопрос — ответ
Недавно услышала термин «зеленая одежда». Причем речь шла вовсе не о цвете. Не могли бы вы пояснить, откуда взялся такой термин и что он обозначает…
Ирина Махоткина,
г. Курск
«Зелеными», как известно, довольно часто называют экологов, которые вместе с общественностью ведут кампанию за более рациональное использование ресурсов нашей планеты, против превращения Земли в мусорную свалку. И вот недавно их деятельность получила еще одно направление. В Германии прошла первая презентация «зеленой моды», на которой демонстрировались первые образцы экологической одежды.
Для ее производства используются лишь натуральные растительные волокна. Причем в ход идут не только традиционные лен и хлопок, но и рисовая солома и даже бамбук. «Бамбук хорош не только тем, что очень быстро растет, — сказала по этому поводу дизайнер Сандра Девель, — но и тем, что, благодаря современным технологиям, из него удается получать легкую практичную ткань, которая хороша для летней одежды». Именно такую одежду и называют иногда «зеленой», несмотря на то что она может быть самых различных цветов.
Говорят, вскоре каждый сможет стать издателем, если у него есть компьютер с новым лазерным принтером. Так ли это?
Александр Скворцов,
г. Москва