Юный техник, 2004 № 08 - Страница 14
Велика ли она? Компрессор АК-1, развивающий давление не более 0,08 атм, способен перекачать на высоту 120 мм 40 л воды в час. Для аквариума этого более чем достаточно. Да и для полива большого огорода полутонны воды в сутки, как говорится, хватит за глаза. Только воду для полива нужно поднимать не на сантиметры, а на метры. И это эрлифту по силам.
Высота подъема воды над поверхностью водоема составляет у эрлифта не более пятой части длины погруженной части трубы. Это означает, что для подъема, например, на высоту 2 м нужно иметь водоем, позволяющий опустить нижний конец трубы на 10 м.
Давление воды на этой глубине равно 1 атм. Поэтому, чтобы воздух попал в трубу эрлифта, его давление должно быть примерно на 0,1 атм выше. А чтобы еще преодолеть давление поднятого на 2 м над поверхностью пруда столба воды, нам нужно давление 1,3–1,5 атм. Получить его можно от компрессора старого холодильника.
И опять начните с эксперимента. Возьмите трубу (лучше всего пластиковую) диаметром 40–60 мм и длиною 2–3 м. На конце ее при помощи скотча закрепите шланг и проволочные упоры для установки трубы на дне пруда (рис. 2).

Подайте в нее воздух от педального автомобильного насоса — и немного поработайте им. Если эрлифт начнет засасывать со дна грязь, выберите для его установки другое место.
Компрессор следует установить на берегу поближе к эрлифту, чтобы шланг для подачи воздуха получился как можно короче. К трубе эрлифта присоедините обычный шланг для поливки огорода.
Но особенно интересна идея эрлифта, работающего на солнечной энергии. Изобретатели предложили немало таких конструкций.
Вот одна из них, самая простая, предназначенная для поливки сада (рис. 3).

Зачерненный металлический бак соединен трубкой со входом эрлифта. Под действием солнца воздух в баке нагревается, расширяется и пузырьки его, попадая в эрлифт, заставляют его работать. Казалось бы, все очень просто. Однако, как только весь воздух выйдет из бака, работа устройства сама собою прекратится. Чтобы ее возобновить, нужно наполнить бак свежим воздухом. Это делается при помощи дополнительных приспособлений. Когда эрлифт начинает свою работу, доставляемая им вода вначале собирается в специальной емкости с установленным в ней сифоном. Комбинация емкости и сифона — обычной изогнутой трубки — хоть и очень простое устройство, но прекрасно справляется.
Едва уровень воды в баке достигнет определенной отметки, как она потечет через сифон и будет течь до тех пор, пока не закончится. Но в сад эта вода попадает не сразу. Вначале ее пускают на охлаждение бака и находящегося в нем воздуха. В баке от этого резко снижается давление. Если не принять никаких мер, то он засосет внутрь всю воду, и устройство прекратит работу. От этого страхуют два клапана. Один из них поставлен в конце трубы, подающей воздух. Как только давление в баке падает, клапан автоматически закрывается.
Второй клапан стоит на баке. Давление, падая, заставляет его открыться, и бак наполняется свежим воздухом. После этого установка готова к следующему рабочему циклу. Дело — за солнцем.
Такая водоподъемная машина на солнечной энергии способна поднять воду лишь на 20–30 см. Но и она может быть крайне полезна, например, при выращивании в прудах рыбы.
Но изобретатели работают над солнечными эрлифтами, поднимающими воду на более значительную высоту. Вот одно из решений. У стенок бака, в мешке из эластичного материала, можно разместить легкокипящую жидкость, например, эфир или фреон (рис. 4).

Под лучами солнца она закипает. Пары ее создают большое давление и резко увеличивают объем эластичной емкости. Та вытесняет воздух из бака. Таким образом, создается давление в несколько атмосфер. После охлаждения бака водой жидкость конденсируется, мешок, в котором она находится, сжимается и в бак засасывается свежая порция воздуха.
Сейчас существуют лишь экспериментальные солнечные эрлифты, поднимающие воду на высоту до 5 м. Их широкому внедрению мешают свойства тех самых легкокипящих жидкостей, благодаря которым эрлифты работают. Эфир ядовит и легко воспламеняется. Фреон дорог и опасен для окружающей среды. Но подобные вещества нужны не только для эрлифтов, о которых пока знают немногие, но и для такой огромной отрасли промышленности, как холодильная техника. На это брошены огромные средства, и химики активно ищут новые легкокипящие жидкости и, конечно, найдут.
Т. МЕШКОВ
Рисунки автора
ЗАОЧНАЯ ШКОЛА РАДИОЭЛЕКТРОНИКИ
И пенье рыб, и шепот муравья

Суждение «нем как рыба» не верно. Стоит нам вооружиться электроникой, и мы услышим», как рыбы ведут «разговоры» на своем языке в диапазоне частот от 170 Гц до нескольких килогерц. Правда, передаются эти разговоры не только посредством звуков, но и при помощи электрических токов.
Конструкция «орудия лова» рыбьих сигналов изображена на рисунке 1.

Это дипольная антенна с парой разнесенных электродов из меди либо латуни, очищенных от окисной пленки до блеска. Толщина пластин порядка 1 мм, размеры 50x75 мм. Для открытых водоемов расстояние между электродами берется около 1,2 м, для экспериментов в аквариуме — 0,25 м. Электроды укреплены на планке из электроизоляционного материала, которую для удобства можно снабдить длинной рукоятью. Чтобы конструкцию случайно не утопить, нужно придать ей плавучесть.
К электродам припаиваются гибкие проводники с водонепроницаемой изоляцией, которые свяжут антенну с аппаратурой, расположенной над поверхностью воды. Водные обитатели — существа весьма осторожные, поэтому все манипуляции с антенной проводите без резких движений и шума, по возможности в затененных местах.
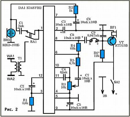
Аппаратура для прослушивания голосов водных обитателей снабжена чувствительным усилителем (рис. 2), собранным на интегральной микросхеме DA1, и рядом навесных элементов, которые обеспечивают ее нормальную работу.

Переменным резистором R3 можно регулировать уровень усиления принятого антенной сигнала. Трансформатор Т1 обеспечивает согласование антенны WA1, WA2 со входом 1 усилителя. Трансформатор присоединяется к ним посредством переключателя SA1. Выход усилителя (точки «а» и «с» на схеме) рассчитан на работу с нагрузкой, имеющей сопротивление не ниже 1 кОм. Поэтому, если у вас нет высокоомных наушников типа ТОН-2М, усилитель микросхемы дополните эмиттерным повторителем на транзисторе VT1, позволяющим пользоваться современными низкоомными телефонами от плейеров. Трансформатор Т1 — выходной от портативного радиоаппарата, включенный «задом наперед».
Возможно, лучшее согласование получится, если вместо штатной вторичной обмотки использовать дополнительную, состоящую из 20…25 витков провода, намотанного в зазорах магнитопровода поверх имеющихся обмоток.
При проведении первых испытаний, если позволяет прозрачность воды, антенну следует располагать как можно ближе к рыбам. В противном случае ваши действия будут сродни «ловле рыбки в мутной водице». Рыбы не отличаются разговорчивостью, чтобы уловить их голос, потребуется запастись терпением.
Возможности нашего прибора расширены благодаря электретному микрофону ВМ1, который может включаться переключателем SA1 вместо подводной антенны.