Юный техник, 2001 № 05 - Страница 14
Для стойки подойдет дюралевый уголок или достаточно жесткая алюминиевая полоса. Корпус оптической головки можно склеить из непрозрачной пластмассы либо собрать из фанерных пластинок. В передней стенке, обращенной к объекту, врезано круглое отверстие, в которое вклеена картонная направляющая для цилиндрической оправы объектива. У задней стенки корпуса, под углом 45° к оптической оси, крепится зеркало. Соединение стойки со столиком и оптической головкой лучше выполнить разъемным, посредством винтов и гаек-барашков. Это позволит иметь в походных условиях весьма компактную поклажу.
Важнейший элемент конструкции — объектив; наилучшим вариантом стал бы длиннофокусный объектив от крупноформатной (пластиночной) камеры, применяемой для «павильонной» фотосъемки, например, анастигмат «Индустар-13» от аппарата марки ФК, имеющий фокусное расстояние 300 мм. Этот показатель следует соотносить со своим ростом, поскольку наш оптико-рисовальный прибор ловит изображение натуры, находящейся у нас за спиной. Такая необычная компоновка диктуется необходимостью видеть изображение на экране-бумаге в привычном положении, а не вверх ногами.
Если подходящего «фирменного» объектива нет, можно использовать очковую линзу, помня, что ее фокусное расстояние F в сантиметрах связано с оптической силой D соотношением F = 100/D.
Лучшие результаты может дать несколько исправленная оптически ахроматическая линза с фокусным расстоянием 50 см, используемая в качестве насадки на фотообъективы при репродукционной съемке. Чтобы простейший самодельный объектив давал более равномерную резкость по полю изображения, перед ним можно установить диафрагму — кружок из светонепроницаемого материала с отверстием в центре. Чем меньше отверстие, тем лучше резкость и сильнее затемнение картинки. Для разных условий освещения можно заготовить несколько диафрагм в виде крышечек, надеваемых на оправу объектива. Самодельная конструкция последнего показана на рисунке 2.
Оправу склейте из картона, пользуясь подходящей цилиндрической болванкой. Внутренний диаметр оправы должен соответствовать наружному диаметру используемой линзы, а внешний диаметр оправы должен позволять ее осевое перемещение по направляющей оптической головки с некоторым трением — такое перемещение необходимо для наводки вашей оптики на резкость при различных удалениях изображаемой натуры. Напомним, что внутренние поверхности оправы объектива и корпуса оптической головки следует снабдить черным матовым покрытием, что улучшит четкость изображения.
Светопоглощающим покрытием для картона и дерева могут служить черная тушь либо акварельная краска; пластмассу и металл лучше оклеить черной бумагой. Такой же цвет должны иметь стойка и тканевая ширма. Последнюю можно дополнить белым покрывалом снаружи для уменьшения нагрева солнечным светом.
Ю.ГЕОРГИЕВ
Не поднимая трубки

Часто мы упускаем нужный звонок, не успев вовремя подбежать к телефону! Причины, конечно, разные. Одному нужно пробежать длинный коридор общежития, другой в это время чистит селедку. Вывод один: необходимо в помещении поставить несколько кнопок и соединить их с особым сигнальным устройством, которое, если вы даже не сняли трубки телефона, даст понять звонящему, что хозяин дома и сейчас подойдет.
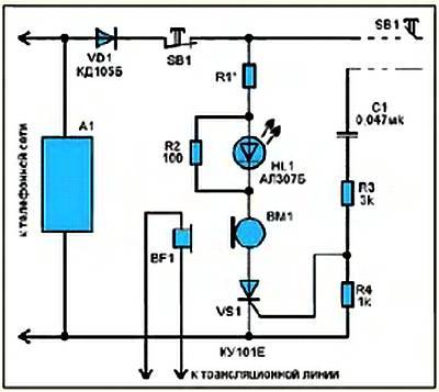
Такая задача вполне решаема. Как это все получается, увидим на электрической схеме устройства.

Параллельно телефонному аппарату А1 присоединена цепь — эквивалент телефона, в которую входят микрофон (обязательно угольный!) ВМ1 и тиристор VS1.
В исходном состоянии тиристор заперт, и цепь никак не проявляет себя. Сигнал на включение тиристора и эквивалента в целом поступает при нажатии вынесенной в другое помещение кнопки SB2. Этот управляющий сигнал, благодаря конденсатору С1, имеет характер короткого импульса; его амплитуда понижена делителем напряжения R3, R4. Как только в цепи эквивалента и линии потек ток и связь установилась, абонент услышит радиопередачу, которую микрофон ВМ1 воспримет от «наушника» трансляции BF1. Подойдя затем к телефону, вы снимете трубку и отсоедините ненужный больше эквивалент, нажав кнопку выключателя SB1.
Однако вернемся к схеме эквивалента, где имеются детали, обойденные нашим вниманием. Задача диода VD1 не допустить в эквивалентную цепь довольно высокое напряжение полуволны обратной полярности, присутствующей в вызывном сигнале. Светодиод HL1 отчетливо светится, напоминая о включенном состоянии линии. Резистор R1 может понадобиться для ограничения тока нагрузки от эквивалента на уровне 20…25 мА. Наконец, кнопка SB1 с размыкающим контактом кратковременно прерывает ток и заставляет тиристор выключиться.
В устройстве дистанционного приема вызова используйте резисторы МЛТ-0,25, конденсатор МБМ с рабочим напряжением 250 В, угольный микрофон МК16-11. Капсюль от головного телефона должен быть высокоомным, типа ТОН-2М, ТА56-М. Кнопочные переключатели — малогабаритные, типа КМ1-1. При необходимости иметь несколько кнопок дистанционного приема вызова все они присоединяются к устройству параллельно. Устройство выполняется в виде приставки к телефонному аппарату; ее необходимо снабдить крышкой, которая защищала бы от пыли и соприкосновения с токоведущими цепями, где может появляться переменное напряжение до 120 В. Снаружи крышки находятся кнопочные толкатели выключателей, а также головка светодиода.
Устройство не требует налаживания, кроме подбора величины сопротивления резистора R1, обеспечивающего потребление тока не более 25 мА, при опущенной на аппарат трубке. Для соединения с кнопками, находящимися в других помещениях, лучше использовать стандартный двухжильный телефонный провод. Связь приставки с телефонной сетью можно выполнить и у телефонной розетки, и у ввода линейной цепи в аппарат. В целях безопасности соединения на розетке делаются при снятой трубке, а «привязка» к самому аппарату должна выполняться при его отсоединении от безобрывной розетки либо также со снятием трубки. Кстати, не забудьте предупредить ваших друзей о наличии в вашем телефоне хитроумного устройства.
Ю. ГЕОРГИЕВ
ТВОИ УНИВЕРСИТЕТЫ
Рубрику ведет С. Бузлаков

МОСКОВСКИЙ ГОСУДАРСТВЕННЫЙ ТЕХНИЧЕСКИЙ УНИВЕРСИТЕТ ИМЕНИ БАУМАНА
Специальности: автоматизация технологических процессов и производств; автоматизированные системы обработки информации и управления; безопасность жизнедеятельности; биотехнические и медицинские аппараты и системы; вакуумная и компрессорная техника физических установок; вычислительные машины, комплексы, системы и сети; гидравлические машины, гидроприводы и гидропневмоавтоматика; двигатели внутреннего сгорания; динамика и прочность машин; динамика полета и управление движением; инженерное дело в медико-биологической практике; информационно-измерительная техника и технологии; комплексное обеспечение безопасности информационных систем; конструирование и технология электронных вычислительных средств; материаловедение в машиностроении; материалы и компоненты твердотельной электроники; машины и технология высокоэффективных процессов обработки; машины и технология литейного производства; машины и технология обработки металлов давлением; менеджмент; металлорежущие станки и инструменты; оборудование и технология сварочного производства; оптикоэлектронные приборы и системы; охрана окружающей среды и рациональное использование природных ресурсов; подьемно-траспортные, строительные, дорожные машины и оборудование; приборы и системы ориентации, стабилизации; прикладная математика; программное обеспечение вычислительной техники и автоматизированных систем; проектирование и технология радиоэлектронных средств; радиоэлектронные системы; ракетные двигатели; ракетостроение; роботы и робототехнические комплексы; системы автоматизированного проектирования; системы жизнеобеспечения и защиты летательных аппаратов; системы управления летательными аппаратами; стандартизация и сертификация; технология машиностроения; турбостроение; экономика и управление на предприятии; электронное машиностроение; юриспруденция.