В помощь радиолюбителю. Выпуск 9 - Страница 7
Рис. 28. Схема таймера со светодиодной индикацией
В дежурном состоянии, показанном на схеме, контакты кнопки SB1 разомкнуты, конденсаторы С1 и С2 заряжены, все транзисторы открыты и светодиод HL1 горит. Если нажать и отпустить кнопку, конденсаторы быстро разрядятся, а затем начнут медленно заряжаться через резисторы R1 и R2. Все транзисторы оказываются заперты, и светодиод не горит.
Как только конденсаторы зарядятся до напряжения, примерно равного 1,2 В, начнут отпираться транзисторы VT2 и VT3, а падением напряжения на резисторе R5 и светодиоде откроется транзистор VT1. Тогда конденсаторы очень быстро дозарядятся почти до напряжения источника питания, транзисторы VT2 и VT3 откроются до насыщения, и вспыхнет светодиод. Схема вернется к исходному состоянию и будет готова к следующей экспозиции.
Скорость заряда конденсаторов определяется произведением их емкости на сопротивление соединенных последовательно резисторов R1 и R2. Поэтому минимальная выдержка зависит от сопротивления резистора R1, а максимальная — от суммы сопротивлений этих резисторов.
Для установки определенной выдержки переменный резистор R2 снабжается лимбом со шкалой, которую нужно проградуировать с помощью секундомера. Для стабильности этой шкалы С1 и С2 должны иметь минимальную утечку, для чего используются танталовые конденсаторы типа К52.
Питание таймера осуществляется от двух дисковых аккумуляторов Д-0,1. Таймер потребляет от источника ток около 3 мкА, а при горящем светодиоде — 3 мА.
5.2. Простой таймер к приемнику
Малев А. [23]
Этот таймер предназначен для автоматического отключения радиоприемника, потребляющего не более 80 мА, от источника питания напряжением 9 В через 30 мин после нажатия кнопки. В дежурном режиме таймер потребляет ток не более 2 мкА, а в рабочем — 0,6 мА. Принципиальная схема таймера показана на рис. 29.

Рис. 29. Принципиальная схема простого таймера
В исходном состоянии, показанном на схеме, приемник подключен к таймеру, переключатель SA1 находится в верхнем по схеме положении. При включении тумблера SA2 напряжение питания поступает к приемнику, в схеме которого имеется электролитический конденсатор фильтра. В схеме таймера все транзисторы заперты, а конденсатор С1 разряжен.
Если необходимо ограничить последующую работу приемника по времени, необходимо переключить SA1 в нижнее по схеме положение. При этом конденсатор С1 подключается к заряженному конденсатору фильтра приемника и начинает заряжаться. Зарядным током на резисторе R1 создается падение напряжения, которым отпирается составной транзистор VT1, VT2, а его коллекторным током создается падение напряжения на резисторе R5, которым отпирается составной транзистор VT3, VT4. Теперь питание к приемнику поступает через транзистор VT4.
По мере заряда конденсатора С1 его зарядный ток постепенно уменьшается, и примерно через 30 мин после включения таймера все транзисторы запираются.
5.3. Таймер со звуковой сигнализацией
Устименко С. [24]
Особенность этого таймера состоит в том, что после звукового сигнала, извещающего об истечении заданного отрезка времени автоматически начинается повторный отсчет времени. Таймер экономичен и обладает достаточной стабильностью отсчета: за 10 мин работы уход не превышал 3 с. Диапазон установки выдержки составляет от 0,5 до 1,5 мин. Принципиальная схема таймера приведена на рис. 30.
Рис. 30. Принципиальная схема таймера со звуковой индикацией
Транзисторы VT1 и VT2 образуют симметричный мультивибратор с емкостными связями. В исходном состоянии кнопка SB1 находится в нажатом положении, поэтому мультивибратор застопорен заземлением базы транзистора VT1, который заперт, VT2 открыт током базы через резистор R4, но не насыщен из-за того, что потенциал коллектора установлен равным напряжению питания за вычетом его падения на диодах VD1, VD2. Конденсатор СЗ заряжен до потенциала коллектора VT2. Конденсатор С2 заряжен до напряжения питания за вычетом падения напряжения на эмиттерном переходе.
Пуск таймера производится переводом кнопки SB1 в верхнее по схеме состояние, при котором его контакты размыкаются. Транзистор VT2 входит в насыщение, потенциал его коллектора скачком уменьшается, и перепадом через С3 также скачком отпирается транзистор VT1. Начинает перезаряжаться конденсатор С2. Ток течет от плюса батареи через промежуток эмиттер-коллектор VT1, С2, R4 на плюс батареи. Падением напряжения на R4 запирается транзистор VT2. Ток перезаряда С2 постепенно уменьшается, и наступает момент, когда падения напряжения на R4 уже недостаточно для запирания VT2, который приоткрывается. Начинается перезаряд конденсатора С3. Падением напряжения на R2 и R3 запирается транзистор VT1. Возникает лавинообразный процесс отпирания VT2 и запирания VT1. Ток перезаряда С3 постепенно уменьшается, и процесс повторяется. В те моменты, когда отпирается транзистор VT2, падением напряжения на резисторе R5 отпирается транзистор VT3, скачок напряжения на его коллекторе дифференцируется элементами С4, R9 и на короткое время отпирают транзистор VT5. Тогда запускается генератор низкой частоты, собранный на транзисторах VT4, VT6, и телефонный капсюль BF1 подаст звуковой сигнал. Сигнал будет раздаваться регулярно через одинаковые промежутки времени, установка которых осуществляется переменным резистором R2.
Элементы схемы размещены на печатной плате, чертеж которой показан на рис. 31.

Рис. 31. Печатная плата таймера со звуковой индикацией
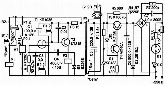
5.4. Электронный таймер
Глузман И. [25]
Электронный таймер характеризуется диапазоном выдержек от 2 до 70 мин. Для его питания используются либо две батареи 3336Л, соединенные последовательно, либо сеть переменного тока напряжением 220 В. Принципиальная схема таймера (рис. 32) построена на одновибраторе, собранном на транзисторах Т1 и Т2.

Рис. 32. Принципиальная схема электронного таймера
При подаче на таймер питания на затворе транзистора Т1 отсутствует смещение, он открыт и коллекторным током отпирает транзистор Т2 до насыщения. Срабатывает реле Р2. Конденсатор С4 одной обкладкой через малое сопротивление промежутка затвор-исток подключен к плюсу источника питания, а второй — через открытый транзистор Т2 — к минусу.
Заряд этого конденсатора происходит очень быстро через небольшие сопротивления промежутков затвор-исток Т1, коллектор-эмиттер Т2 и резистор R3. Такое состояние схемы является устойчивым. При нажатии кнопки В1.2 транзистор Т2 запирается, и реле Р2 отпускает. Правая по схеме обкладка С4 через малое сопротивление обмотки реле Р2 подключена к плюсу питания. Поэтому к затвору Т1 оказывается приложено запирающее напряжение, и транзистор запирается. Транзистор Т2 остается запертым и после того, как кнопка В 1.2 будет отпущена. Это состояние таймера будет до тех пор, пока конденсатор С4 не разрядится по цепи R1, R2, Р2.
По мере разряда напряжение на С4 уменьшается и, когда оно достигнет напряжения отсечки полевого транзистора, он начнет отпираться. Появившимся током стока отпирается транзистор Т2, и падением напряжения на обмотке реле за счет коллекторного тока еще больше отпирается транзистор Т1. В результате схема скачком возвращается в исходное состояние. Таким образом, длительность выдержки соответствует запертому состоянию транзисторов и определяется постоянной времени разряда конденсатора С4. Элементы С1-СЗ и R3 служат для ослабления влияния помех.