В помощь радиолюбителю. Выпуск 9 - Страница 6

Рис. 24. Принципиальная схема сигнализатора разрядки аккумулятора
В исходном состоянии, когда напряжение питания превышает 7 В, транзистор V1 открыт напряжением, поступающим с делителя R1-R4.
Транзисторы V1 и V2 соединены по схеме триггера Шмитта, поэтому транзистор V2 заперт. Заперт также и транзистор V5, так как потенциал базы равен нулю. Это состояние является устойчивым, пока напряжение питания не станет меньше 7 В. Тогда напряжения на базе VI окажется недостаточно для отпирания, он запрется, и триггер переключится: транзистор V2 откроется, зарядным током конденсатора С2 откроется транзистор V5. Перепад падения напряжения на резисторе R12 через конденсатор С1 откроет транзистор V1, транзисторы V2 и V5 снова запрутся. Процесс будет повторяться: колебания напряжения на эмиттере транзистора V5 через элементы R13, СЗ поступят на регулятор громкости радиоприемника, динамическая головка которого воспроизведет звуковой сигнал. Частота сигнала определяется емкостями конденсаторов С1 и С2, а также сопротивлениями зарядно-разрядных резисторов. Применение терморезистора R5 типа ММТ-1 или ММТ-4 стабилизирует работу сигнализатора при изменениях температуры окружающей среды в пределах от -5 до +45 °C.
Для нормальной работы сигнализатора должны использоваться транзисторы V1 и V2 со статическим коэффициентом передачи тока не менее 100.
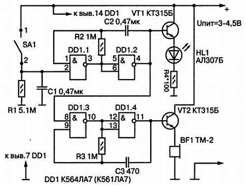
4.3. Универсальное сигнальное устройство
Леонтьев А. [19]
Устройство, схема которого показана на рис. 25, срабатывает при замыкании контакта СА1. Это могут быть контакты кнопки, какого-либо выключателя или электромагнитного реле. При этом выдается серия вспышек светодиода HL1 и прерывистый звуковой сигнал телефонного капсюля BF1.

Рис. 25. Принципиальная схема универсального сигнального устройства
В схеме сигнализатора используются четыре элемента микросхемы 2И-НЕ. На элементах DD1.1 и собран генератор импульсов с частотой повторения около 1 Гц, а на элементах DD1.3 и DD1.4 — генератор импульсов с частотой повторения около 1000 Гц. Частота одного определяется произведением сопротивления резистора R2 на емкость конденсатора С2, другого — элементами R3 и С3.
В исходном состоянии на выводе 2 DD1.1 низкий уровень. Тогда на выходе этого элемента и на входах DD1.2 высокий уровень, то есть на выходе DD1.2 и на базе транзистора VT1 низкий уровень. Поэтому и на базе транзистора VT2 также низкий уровень. Оба транзистора заперты, и схема потребляет минимальный ток.
При кратковременном замыкании контактов SA1 практически мгновенно заряжается от источника питания конденсатор С1, и при размыкании контактов он начинает медленно разряжаться на сопротивление резистора R1. В связи стем, что в исходном состоянии на выводе 3 был высокий уровень, который через резистор R2 передается на вывод 1 (КМОП-микросхема практически имеет бесконечно большое входное сопротивление), поступление на вывод 2 высокого уровня приводит к запуску генератора, который будет работать, пока конденсатор С1 не разрядится на резистор R1. В результате поступления положительных импульсов на базу VT1 светодиод вспыхивает примерно каждую секунду.
Поступающие положительные импульсы на вывод 8 микросхемы запускают генератор импульсов частотой 1000 Гц. Поэтому излучатель BF1 воспроизводит звуковой сигнал также каждую секунду.
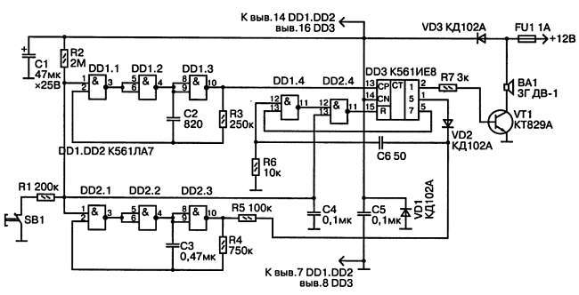
4.4. Двухтональный мелодичный сигнализатор
Банников В. [20]
Принципиальная схема этого сигнализатора, приведенная на рис. 26, содержит два импульсных генератора: первый — на элементах DDl.l, DD1.2 и DD1.3, работающий на частоте повторения около 3500 Гц, и второй — на элементах DD2.1, DD2.2 и DD2.3, работающий на частоте повторения около 2ГЦ, а также делитель частоты с регулируемым коэффициентом деления на микросхеме DD3.

Рис. 26. Принципиальная схема двухтонального сигнализатора
В исходном состоянии контакты кнопки SB1 замкнуты, оба генератора застопорены и на выходах элементов DD1.3, DD2.3, DD2.4 высокий уровень. На выходе 2 счетчика DD3 низкий уровень, и транзистор VT1 заперт. Устройство практически не потребляет тока от источника питания.
При нажатии кнопки SB1 за доли секунды заряжается конденсатор С4 и запускаются оба генератора. Когда на выходе DD2.3 высокий уровень, диод VD2 заперт, и счетчик охвачен обратной связью с вывода 5 через DD1.4 и DD2.4 на вход R. При этом коэффициент деления равен 6. Когда же на выходе DD2.3 низкий уровень, включается дополнительная обратная связь с вывода 1 через диод и конденсатор С6. Коэффициент деления счетчика уменьшается до 5. В результате частота колебаний на выводе 2 счетчика чередуется, а динамическая головка воспроизводит поочередно два звуковых сигнала с интервалом терции.
4.5. Сигнализатор с нарастанием громкости
Родин А. [21]
Этот сигнализатор вырабатывает звуковой сигнал, громкость которого нарастает по ступенчатому закону в зависимости от числа нажатий пусковой кнопки. Принципиальная схема сигнализатора (рис. 27) содержит две микросхемы: К561ТЛ1, К561ИЕ10 и три транзистора.

Рис. 27. Схема сигнализатора с нарастанием громкости
Микросхема К561ТЛ1 представляет собой четыре триггера Шмитта с входной логикой 2И-НЕ у каждого, К561ИЕ10 — два четырехразрядных счетчика. В схеме используется только один счетчик по модулю два.
На элементах DD1.3 и DD1.4 собран генератор звуковой частоты. С вывода 10 DD1 сигнал через резистор R6 подается на базу транзистора VT1 — предварительного усилителя звукового сигнала. Элемент DD1.1 используется для формирования импульсов счета, a DD1.2 — импульсов сброса. В дежурном режиме конденсаторы C1, С5 и С6 разряжены. При нажатии кнопки SB1 эти конденсаторы быстро заряжаются через диоды VD1 — VD3 и поддерживают работу схемы в паузах между моментами нажатия кнопки. При каждом нажатии кнопки импульс, поступающий на вывод 2 счетчика, переводит его в следующее числовое состояние, и изменяется соотношение сопротивлений делителя напряжения, одно из плеч которого образовано резистором R12, а другое — резисторами R8-R11.
В результате уровень сигнала на базе составного транзистора VT2/VT3 и громкость звука, воспроизводимого динамической головкой ВА1, увеличивается. Если очередного нажатия кнопки не произошло, конденсатор С1 разряжается через резистор R3, элемент DD1.2 переключается и сбрасывает счетчик в нулевое состояние.
Глава 5
ТАЙМЕРЫ
5.1. Таймер со светодиодной индикацией
Капустин С. [22]
Принципиальная схема этого простого таймера приведена на рис. 28.
