В помощь радиолюбителю. Выпуск 9 - Страница 3
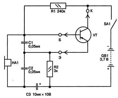
Принципиальная схема достаточно простого испытателя маломощных транзисторов приведена на рис. 9. Он представляет собой генератор звуковой частоты, который при исправном транзисторе VT возбуждается, и излучатель НА1 воспроизводит звук.

Рис. 9. Схема простого испытателя транзисторов
Питание устройства осуществляется от батареи GB1 типа 3336Л напряжением от 3,7 до 4,1 В. В качестве звукоизлучателя используется высокоомный телефонный капсюль. При необходимости проверки транзистора структуры n-p-n достаточно поменять полярность включения батареи питания. Эту схему можно также использовать в качестве звукового сигнализатора, управляемого вручную кнопкой SA1 или контактами какого-либо устройства.
2.2. Прибор для проверки исправности транзисторов
Кирсанов В. [8]
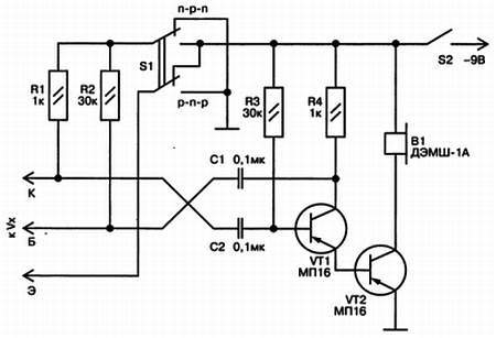
С помощью этого несложного прибора можно проверять транзисторы, не выпаивая их из того устройства, в котором они установлены. Необходимо лишь отключить там питание.
Принципиальная схема прибора приведена на рис. 10.

Рис. 10. Схема прибора для проверки исправности транзисторов
Если выводы испытуемого транзистора Vx подключить к прибору, он совместно с транзистором VT1 образует схему симметричного мультивибратора с емкостной связью, и если транзистор исправен, мультивибратор будет генерировать колебания звуковой частоты, которые после усиления транзистором VT2 воспроизведутся звукоизлучателем В1. С помощью переключателя S1 можно изменить полярность напряжения, поступающего на проверяемый транзистор согласно его структуре.
Вместо старых германиевых транзисторов МП 16 можно использовать современные кремниевые КТ361 с любым буквенным индексом.
2.3. Испытатель транзисторов средней и большой мощности
Васильев В. [9]
С помощью этого прибора есть возможность измерить обратный ток коллектор-эмиттер транзистора IКЭ и статический коэффициент передачи тока в схеме с общим эмиттером h21Э при разных значениях тока базы. Прибор позволяет измерять параметры транзисторов обеих структур. На принципиальной схеме прибора (рис. 11) показаны три группы входных клемм. Группы Х2 и ХЗ предназначены для подключения транзисторов средней мощности с разным расположением выводов. Группа XI — для транзисторов большой мощности.
Кнопками S1-S3 устанавливается ток базы испытуемого транзистора: 1,3 или 10 мА Переключателем S4 можно изменить полярность подключения батареи питания в зависимости от структуры транзистора. Стрелочный прибор РА1 магнитоэлектрической системы с током полного отклонения 300 мА измеряет ток коллектора. Для питания прибора используется батарея GB1 типа 3336Л.

Рис. 11. Схема испытателя транзисторов средней и большой мощности
Перед подключением испытуемого транзистора к одной из групп входных клемм нужно установить переключатель S4 в положение, соответствующее структуре транзистора. После его подключения прибор покажет значение обратного тока коллектор-эмиттер. Затем одной из кнопок S1-S3 включают ток базы и измеряют ток коллектора транзистора. Статический коэффициент передачи тока h21Э определяется делением измеренного тока коллектора на установленный ток базы. При оборванном переходе ток коллектора равен нулю, а при пробитом транзисторе загораются индикаторные лампы H1, Н2 типа МН2,5–0,15.
2.4. Испытатель транзисторов со стрелочным индикатором
Вардашкин А. [10]
При использовании этого прибора можно измерить обратный ток коллектора IКБО и статический коэффициент передачи тока в схеме с общим эмиттером h21Э маломощных и мощных биполярных транзисторов обеих структур. Принципиальная схема прибора показана на рис. 12.

Рис. 12. Схема испытателя транзисторов со стрелочным индикатором
Испытуемый транзистор подключается к клеммам прибора в зависимости от расположения выводов. Переключателем П2 устанавливается режим измерения для маломощных или мощных транзисторов. Переключатель ПЗ изменяет полярность батареи питания в зависимости от структуры контролируемого транзистора. Переключатель П1 на три положения и 4 направления служит для выбора режима. В положении 1 измеряется обратный ток коллектора IКБО при разомкнутой цепи эмиттера. Положение 2 служит для установки и измерения тока базы Iб. В положении 3 измеряется статический ко- эффициент передачи тока в схеме с общим эмиттером h21Э.
При измерении обратного тока коллектора мощных транзисторов параллельно измерительному прибору РА1 переключателем П2 подключается шунт R3. Установка тока базы производится переменным резистором R4 под контролем стрелочного прибора, который при мощном транзисторе также шунтируется резистором R3. Для измерений статического коэффициента передачи тока при маломощных транзисторах микроамперметр шунтируется резистором R1, а при мощных — резистором R2.
Схема испытателя рассчитана на применение в качестве стрелочного прибора микроамперметра типа М592 (или любого другого) с током полного отклонения 100 мкА, нулем посредине шкалы (100-0-100) и сопротивлением рамки 660 Ом. Тогда подключение к прибору шунта сопротивлением 70 Ом дает предел измерения 1 мА, сопротивлением 12 Ом — 5 мА, а 1 Ом — 100 мА. Если использовать стрелочный прибор с другим значением сопротивления рамки, придется пересчитать сопротивления шунтов.
2.5. Испытатель мощных транзисторов
Белоусов А. [11]
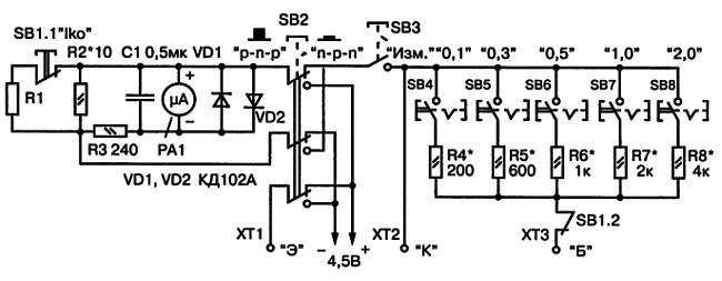
Этот прибор позволяет измерять обратный ток коллектор-эмиттер IКЭ, обратный ток коллектора IКБО, а также статический коэффициент передачи тока в схеме с общим эмиттером h21Э мощных биполярных транзисторов обеих структур. Принципиальная схема испытателя показана на рис. 13.

Рис. 13. Принципиальная схема испытателя мощных транзисторов
Выводы испытуемого транзистора подключаются к клеммам ХТ1, ХТ2, ХТЗ, обозначенных буквами «э», «к» и «б». Переключатель SB2 используется для переключения полярности питания в зависимости от структуры транзистора. Переключателями SB1 и SB3 пользуются в процессе измерений. Кнопки SB4-SB8 предназначены для изменения пределов измерения путем изменения тока базы.
Для измерения обратного тока коллектор-эмиттер нажимают кнопки SB1 и SB3. При этом отключается база контактами SB 1.2 и отключается шунт R1 контактами SB 1.1. Тогда предел измерения тока составляет 10 мА. Для измерения обратного тока коллектора отсоединяют вывод эмиттера от клеммы ХТ1, подключают к ней вывод базы транзистора и нажимают кнопки SB1 и SB3. Полное отклонение стрелки вновь соответствует току 10 мА.