Создаем робота-андроида своими руками - Страница 15
Если по схеме не требуется большого количества компараторов, то в качестве компаратора можно использовать КМОП операционный усилитель, включенный соответствующим образом. Я предпочитаю использовать подобные ОУ, поскольку они обеспечивают достаточный выходной ток для питания светодиодов и других частей схемы (см. рис. 5.4).

Рис. 5.4. Схема проверки работы компаратора на ОУ
Датчики освещенности (фотосенсоры)
Существует большое количество различных типов датчиков освещенности: фоторезисторы, фотоэлектрические устройства, фотодиоды и фототранзисторы. Световые датчики могут использоваться для определения положения и направления движения. Некоторые роботы используют источники ИК излучения и ИК приемники для обхода препятствий и предотвращения ударов о стены. Источник и приемник ИК излучения монтируются в передней части робота и имеют одинаковое направление. При приближении робота к препятствию или стене, ИК излучение отражается от их поверхности и детектируется ИК приемником. ЦПУ робота интерпретирует такое увеличение сигнала как препятствие и обводит робота вокруг него.
Перед датчиком освещенности могут быть установлены фильтры, выделяющие световые волны определенной длины и поглощающие прочие. Примером таких фильтров могут служить фильтры, установленные на роботах-пожарных и детектирующие наличие открытого пламени. Подбором фильтра можно выделить свет, излучаемый пламенем, и ослабить световые лучи, приходящие от других источников.
Другим примером является использование эмульсионных цветовых фильтров для различения цвета. Можно представить себе робота, собирающего или выбирающего только спелые фрукты на основании цвета их кожуры.
Фоторезисторы
Фоторезисторы на основе сульфида кадмия (см. рис. 5.5) являются устройствами, реагирующими на видимый свет. Спектр поглощения такого резистора близок к спектру человеческого глаза (см. рис. 5.6). CdS – фоторезистор представляет собой полупроводник, но без обычного PN перехода. Наибольшее сопротивление такой фоторезистор имеет в полной темноте. По мере увеличения освещенности его сопротивление уменьшается. Измеряя сопротивление резистора, можно оценить среднюю освещенность в видимом спектре.

Рис. 5.5. Фотоэлементы на основе сульфида кадмия (CdS)

Рис. 5.6. Диаграмма, показывающая сравнительную спектральную чувствительность глаза и светочувствительных датчиков
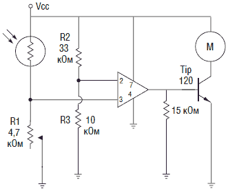
На рис. 5.7 приведена основная схема устройства. Поскольку CdS-преобразователь представляет собой резистор, он может быть включен напрямую в делитель напряжения. По мере нарастания освещенности сопротивление фоторезистора падает. Соответственно, повышается напряжение на резисторе R1 и на выводе 2 ИС. Когда напряжение превысит напряжение на выводе 3, включится двигатель M. Порог срабатывания регулируется подстроечным резистором R1 4,7 кОм. Такая схема является основной для управления «солнечным шаром», описанным в гл. 12.

Рис. 5.7. Выключатель света на фоторезисторе
На рис. 5.8 изображена схема светочувствительного нейрона. По мере нарастания освещенности возрастает частота выходных импульсов. Такая схема фотонейрона может генерировать тактовые импульсы для контроллера шагового двигателя типа ИС UCN5804. При увеличении интенсивности освещенности поворот шагового двигателя осуществляется быстрее.

Рис. 5.8. Нейрон на базе фоторезистора
Фотоэлектрические устройства
Фотоэлектрические (солнечные) элементы, фотодиоды и фототранзисторы имеют похожую конструкцию. Все они обладают светочувствительным PN переходом. В солнечных батареях площадь PN перехода велика и используется для вырабатывания электрической энергии пропорционально степени освещенности.
Фотодиоды обычно используются в схемах в обратном включении. Световой поток уменьшает запирающий барьер PN перехода, и через диод начинает течь ток. Время срабатывания фотодиодов намного меньше, чем CdS фоторезисторов, поэтому они могут быть использованы для детектирования модулированных световых сигналов.
Фототранзисторы представляют собой светочувствительные транзисторы. Их преимущество в сравнении со светодиодами в том, что они способны усиливать поступающий световой сигнал.
Датчики ИК излучения
Датчики ИК излучения работают в диапазоне низких частот излучения световых волн (900 нм и ниже). Они заслуживают специального рассмотрения, поскольку широко используются в роботах для ориентирования, обхода препятствий и связи.
Конец ознакомительного фрагмента.
Текст предоставлен ООО «ЛитРес».
Прочитайте эту книгу целиком, купив полную легальную версию на ЛитРес.
Безопасно оплатить книгу можно банковской картой Visa, MasterCard, Maestro, со счета мобильного телефона, с платежного терминала, в салоне МТС или Связной, через PayPal, WebMoney, Яндекс.Деньги, QIWI Кошелек, бонусными картами или другим удобным Вам способом.