Система вознаграждения. Как разработать цели и KPI - Страница 2
Но насколько совершенствование системы оплаты и вознаграждения – именно тот инструмент, который нужен для вашего предприятия, чтобы решить его проблемы или повысить результативность? И как это повлияет в целом на систему (компанию)?
Именно это я и имею в виду, когда отказываюсь без диагностики отвечать на вопросы клиента о необходимости изменения существующей у них в компании системы мотивации или оплаты труда.
Иначе говоря, прежде всего хорошо бы определить, является ли имеющаяся на предприятии система оплаты труда корневой причиной проблем? Или мы, работая над ее совершенствованием и потратив достаточное количество ресурсов, всего лишь создадим кратковременный эффект?
Тогда встает вопрос: как определить корневые причины возникших проблем, чтобы в дальнейшем провести работу по их устранению? Как попасть точно в цель?
Если вы спросите у специалистов, то они ответят, что существует несколько методов: анкетирование, интервью, известный всем SWOT-анализ. Но мне все больше нравится так называемый метод «Дерево текущей реальности» Голдратта , который я уже давно использую в своей практике диагностики, и с каждым разом все больше убеждаюсь в его эффективности. Он не только доступен, нагляден и убедителен для самих участников процесса, но и служит хорошим аргументом в поддержку ваших доводов перед генеральным директором и собственниками компании.
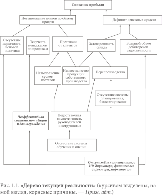
«Дерево текущей реальности» в форме диаграммы показывает причинно-следственные связи, объединяющие все серьезные проблемы, с которыми мы сталкиваемся постоянно.
Голдратт предлагает начать с формулирования нежелательных эффектов, а затем рассмотреть предположения о причинах их появления. Нежелательный эффект (НЭ) – это то, что оказывает негативное влияние на результат, например данный нежелательный эффект препятствует достижению цели. Вы выбираете из множества установленных НЭ пять наиболее нежелательных, выстраиваете причинно-следственную связь имеющихся эффектов и определяете корневые причины существования НЭ.
Если вы уберете корневую причину, то нежелательный эффект исчезнет. Если данный эффект, нижележащий на диаграмме и являющийся причиной другого, расположенного на уровень выше, не будет существовать, то и следующий тоже должен исчезнуть.
Очень важно найти корневые причины и проблемы, а затем определиться, с какой корневой причины начинать работу (учитывая сферы их влияния и степень значимости), т. е. определить, решение какой проблемы приведет к наилучшим результатам.
Чтобы убедиться, что вы все сделали правильно, нужно пройтись по цепочке снизу вверх, убрав корневую проблему, и задать себе вопрос: избавитесь ли вы от 70 % НЭ?
Метод построения причинно-следственных взаимосвязей годится не только для обнаружения корневых проблем. Настоящая сила этого метода в том, что, строя «дерево» причин и следствий, мы убеждаем и себя, и других.
Построение «Дерева текущей реальности» проиллюстрировано на рисунке 1.1.
Сначала с топ-менеджерами производственно-торговой компании мы набросали список нежелательных эффектов, и вот что получилось:
1. Снижение прибыли.
2. Рост конкуренции (появление московских представительств на местном рынке).
3. Невыполнение планов по объему продаж отделом продаж.
4. Низкое качество продукции собственного производства.
5. Большой размер дебиторской задолженности.
6. Затоваренность склада.
7. Перепроизводство.
8. Неритмичность поставок (невыполнение сроков поставок).
9. Претензии от клиентов.
10. Текучесть среди менеджеров по продажам.
11. Отсутствие системы маркетинга и ценовой политики.
12. Отсутствие системы развития и обучения персонала (обучение проводится редко и бессистемно).
13. Устаревшая система вознаграждения, которая не мотивирует на достижение результата.
Отбросив нежелательные эффекты, на которые нельзя повлиять (рост конкуренции), после построения «Дерева текущей реальности» мы получили две основные корневые причины:
• во-первых, отсутствие компетентного НR-директора, финансового директора и маркетолога;
• во-вторых, неэффективная система мотивации и вознаграждения.

Не всегда руководителям компаний нравится осваивать какие-то инструменты или вникать в их суть. «Незачем», – считают они, чаще всего полагаясь на собственные интуицию и опыт. Мне хочется возразить. В этом отношении я сторонник высказывания Голдратта : «Если нет интуиции, никакой метод не поможет. Но если интуиция есть, все равно можно блуждать в потемках. Интуиция – необходимое условие для нахождения решений, но одной ее недостаточно. Нужно иметь метод, который позволит высвободить, сфокусировать и критически проверить интуицию, если хочешь прийти к простым и практичным решениям».
Разделяя эту мысль Голдратта, я в своей книге предлагаю не только подходы к решению тех или иных вопросов, но и стараюсь охарактеризовать конкретные инструменты и методы, которые, по моему мнению, действительно позволят принять верное управленческое решение и в целом повысить эффективность управления.
В следующей главе мы рассмотрим такой полезный для руководителя инструмент проведения стратегической сессии и определения стратегии и целей компании, как система сбалансированных показателей ССП, или BSC (Balanced Scorecard).
Глава 2
Определение стратегических целей компании
Построение стратегической карты компании
Как определить цели компании?
Для определения целей компании можно использовать стандартный алгоритм, представленный на рисунке 2.1.
Предлагаемая схема демонстрирует, что сначала на основе миссии, с учетом видения, а также анализа внешней и внутренней среды компании нужно определить стоящие перед ней стратегические цели.
Чего не хватает в данном стандартном алгоритме?
Учтены ли в нем ценности компании?

Если она уже несколько лет работает на рынке, то у нее сложилась определенная культура, есть свои ценности, которые тоже нужно учитывать при определении стратегических целей.
Нужно ли при разработке целей учитывать видение компании?
Видение – это предназначение организации, образ ее будущего, в который должны верить все сотрудники. Достаточно часто руководители формируют видение компании, но сами не верят в созданный образ и не могут убедить («заразить своей верой») сотрудников в реальности его достижения.
Видение должно быть выполнимой задачей, но представления о нем – выходить за пределы сегодняшних возможностей компании. Сотрудникам необходимо верить, что, если они максимально мобилизуют свои усилия, образ будущего вполне можно достичь. Видение может объединить и сплотить коллектив в борьбе против конкурентов.
Учтена ли в формулировке видения уникальная потребительская ценность продукции компании для клиентов?
Иногда на сессиях по стратегическому планированию мне задают уточняющий вопрос: «Что такое видение? Это та уникальная особенность, которая выделяет компанию и дает ей конкурентное преимущество?» В таких случаях я отвечаю, что смысл этого понятия гораздо шире. Вы ведь можете найти такую ценность (новый продукт, услугу), предложить ее новым потребителям и занять нишу, в которой станете первыми, а значит, и конкурентов у вас не будет.
Видение нужно связать с вашими новыми приоритетами развития.
Прислушаемся к гуру в области разработки стратегии Г. Хамелу: «Компании, создающие будущее, не просто удовлетворяют запросы потребителей, они постоянно изумляют их; и как бы ни были довольны сегодняшние клиенты, компании могут зайти в тупик, если не сумеют охватить своим сервисом и привлечь абсолютно новые группы потребителей».