"Шпионские штучки 2" или как сберечь свои секреты - Страница 45
Возникающие на резисторе R3 короткие положительные импульсы через буферный инвертор DD1.4 подаются на эмиттерный повторитель VT2. Конденсатор С3 служит для подавления наводок от генератора-преобразователя напряжения. Нагрузкой повторителя является динамическая головка ВА1 и светодиод HL1. Амплитуда импульса тока через светодиод и головку определяется внутренним сопротивлением источника питания и сопротивлением коллектор-эмиттер транзистора VT2. А так как управляющие импульсы с элемента очень короткие, то средний потребляемый прибором ток при естественном фоне определяется лишь током, потребляемым преобразователем напряжения. При повышении уровня радиации до 0,1 мР/час (и соответственно увеличении частоты импульсов) средний потребляемый ток возрастает, поэтому для большей экономичности динамическую головку переключателем SB1 можно отключать.
Узел измерения уровня радиоактивности представляет собой простейший аналоговый частотомер, собранный на элементах DD2.1. DD2.2. Индикатором служит микроамперметр РА1. Схема узла включает ждущий мультивибратор, управляемый импульсами с инвертора DD1.4. Точность измерений обеспечивается питанием схемы от параметрического стабилизатора VD3R11. Кнопка SB2 служит для переключения микроамперметра на контроль напряжения питания через гасящий резистор R10. Пределы измерения коммутируются переключателем SA1.2 путем коммутации времязадающих резисторов R6—R8.
Индикатор может быть собран как со схемой измерения, так и без нее. В последнем случае исключаются элементы DD2.1, DD2.2, РА1. Если использовать малогабаритные детали, а для определения уровня радиоактивности оставить только светодиод, то размеры индикатора не превысят- габариты двух батарей типа «Крона».
Счетчик VL1 может быть заменен на СБМ-10, СБМ-20, СБМ-21, СТС и др.
Транзистор VT1 — на КТ605, транзистор VT2 — на любой маломощный кремниевый соответствующей структуры. Измерительная головка РА1 типа М4205 с током полного отклонения 100 мкА (по может быть и любая другая с током полного отклонения не более 300 мкА). Катушка L1 намотана на двух сложенных вместе ферритовых кольцах M2000НM типоразмера К20х12х6 и содержит 200 витков провода ПЭЛШО 0,26 мм, индуктивность около 240 мГ.
Налаживание индикатора несложно. Прежде всего, необходимо собрать входной делитель вольтметра для измерения высокого напряжения (см. рис. 4.22).
Поскольку выходной ток преобразователя напряжения очень мал, используемый вольтметр должен иметь входное сопротивление не менее 10 МОм.
Подключив делитель к конденсатору С2, изменением сопротивления резистора R1 установите выходное напряжение около 380…400 В. Если прибор используется как индикатор, то настройка на этом заканчивается.
При использовании индикатора в качестве измерительного прибора, необходимо отградуировать стрелочную головку. При этом можно исходить из того, что зависимость числа импульсов на выходе счетчика Гейгера-Мюллера от уровня радиоактивности линейна. Если точно подобрать сопротивление времязадающих резисторов R6—R8, то откалибровать индикатор можно лишь в одной точке шкалы. Делается это так. Расположив индикатор рядом с датчиком образцового заводского прибора, определите уровень фона в данной местности. Допустим, он составляет 0,003 мР/час. Изменением сопротивления подстроечного резистора R8 установите стрелку РА1 на деление «30» (при шкале 0—100 мкА). На этом калибровка заканчивается. Здесь, однако, необходимо учесть одно обстоятельство. Из-за наличия у счетчика собственного фона, последний может внести погрешность при калибровке на поддиапазоне 0…0.1 мР/час. Поэтому, если есть возможность, калибровку лучше проводить при повышенных уровнях фона, но и в первом случае точность индикатора измерителя будет достаточной для практических измерений.
Включив вместо резистора R10 подстроечный, при нажатой кнопке SB2 установите стрелку микроамперметра на значение, соответствующее напряжению питания, и замените резистор на постоянный. На этом налаживание заканчивается.
Индикатор радиационный
Прибор предназначен для непрерывного контроля общей радиационной обстановки и обнаружения источников ионизирующей радиации.
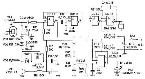
Принципиальная схема прибора изображена на рис. 4.23.

Рис. 4.23. Радиационный индикатор
Функцию датчика ионизирующей радиации VL1 выполняет счетчик Гейгера типа CI5M-20. Высокое напряжение на его аноде формирует блокинг-генератор, собранный на трансформаторе Т1. Импульсы напряжения с повышающей обмотки I через диоды VD1, VD2 заряжают конденсатор фильтра С1. Нагрузкой счетчика служат резистор R1 и другие детали, связанные со входом 8 элемента DD1.1.
Элементы DD1.1, DD1.2, конденсатор СЗ и резистор R4 образуют одновибратор. Он преобразует импульс тока, возникающий в счетчике Гейгера в момент возбуждения его ионизирующей частицей, в импульс напряжения длительностью 5…7 мс.
Элементы DD1.3, DD1,4, конденсатор С4 и резистор R5 представляют собой управляемый (по входу 6 элемента DD1.3) генератор колебаний звуковой частоты, к парафазному выходу которого (выводы 3 и 4 элементов DD1.4, DD1.3) подключен пьезоизлучатель ВА1. В нем акустический импульс-щелчок возбуждается пачкой электрических импульсов.
На диоде VD4, резисторах R8—R10 и конденсаторах С8, С9 собран интегратор, управляющий работой порогового усилителя DD2. Напряжение на конденсаторе С9 зависит от средней частоты возбуждения счетчика Гейгера — при достижении его значения соответствующему напряжению открывания полевого транзистора, входящего в микросхему DD2, включается светодиод HL1. Частота и длительность вспышек светодиода увеличиваются с повышением уровня радиации.
Детали прибора смонтированы на печатной плате, изготовленной из двухстороннего стеклотекстолита толщиной 1,5 мм. Фольга со стороны установки деталей используется лишь как общий заземленный проводник. Конденсатор С1 типа К73-9, С2 — КД-26, С5 — К53-30 или К53-19. В случае замены их конденсаторами других типов следует иметь в виду, что утечки здесь могут резко увеличить энергопотребление прибора, что, конечно, нежелательно. По этой же причине ограничен и выбор диодов VD1 и VD2: обратный ток этих диодов является нагрузочным для высоковольтного преобразователя и не должен превышать 0,1 мкА. Конденсаторы С7 и С10 — тина К50-40 или К50-35, остальные — K10-17-26 или КМе. Резистор R1 — КИМ или СЗ-14, R2-R12 — МЛТ, С2-33 или С2-23.
Микросхема DD1 может быть типа К561ЛА7. Диод КД510А можно заменить любым другим кремниевым с током в импульсе не менее 0,5 А. Светодиод годится практически любой, критерий здесь — достаточная яркость. Двухкристальный пьезоизлучатель ЗП-1 может быть заменен однокристальным с акустическим резонатором ЗП-12, ЗП-22 или ЗП-3.
Вез заметных изменений потребительских свойств и каких-либо переделок в приборе можно использовать счетчик СТС-5, СБМ32 или СБМ32К и другие счетчики Гейгера.
Импульсный трансформатор Т1 высоковольтного преобразователя напряжения наматывают на ферритовом кольце M3000НM типоразмера К16х10х4,5, предварительно покрытом тонкой лентой из лавсана или фторопласта. Первой наматывают обмотку I — 420 витков провода ПЭВ-2 0,07 мм. Провод укладывают виток к витку в одну сторону, оставляя между началом и концом обмотки промежуток 1–2 мм. Далее, покрыв обмотку I слоем изоляции, наматывают обмотку II — 8 витков провода диаметром 0,15—0,2 мм в любой изоляции, и поверх нее обмотку III — 3 витка такого же провода. Провод этих обмоток также должен быть возможно равномернее распределен по магнитопроводу.
Готовый трансформатор, покрытый слоем гидроизоляции, например обмотанный узкой полоской ленты ПХЛ, крепят на плате винтом МЗ между двумя эластичными шайбами.
Прибор не требует наладки — правильно собранный, он начинает работать сразу. Но есть в нем два резистора, номиналы которых, возможно, потребуется уточнить. Это резистор R5, подбором которого регулируют частоту звукового генератора так, чтобы она соответствовала частоте механического резонанса пьезоизлучателя, и резистор R8, номинал которого определяет порог срабатывания тревожной сигнализации. Коррекция порога тревожной сигнализации может потребоваться при перенастройке прибора для работы в условиях повышенного радиационного фона. Прибор прост в обращении и не требует от владельца какой-либо специальной подготовки. Редкое пощелкивание акустических импульсов, следующих один за другим без видимого порядка, отсутствие тревожной сигнализации (вспышек светодиода) говорят о том, что прибор находится в условиях естественного радиационного фона. Это фоновое пощелкивание почти не зависит от времени суток, сезона и местоположения прибора, несколько замедляясь лишь глубоко под землей и ускоряясь в высокогорье.