"Шпионские штучки 2" или как сберечь свои секреты - Страница 18
Технология превращения шляпок декоративных гвоздей в сенсорные поля может быть, например, такой. Подберите три декоративных гвоздя, шляпки которых не будут выделяться на фоне окружающей обстановки. В удобном для вас месте недалеко от тайника, лучше всего это делать на его крышке, сверлом чуть меньшего диаметра, чем шейки гвоздей, просверлите отверстия.
Затем с внутренней стороны крышки в отверстия пропустите отрезки провода марки ПЭВ или ПЭЛ, концы которых предварительно должны быть очищены и залужены на длину 15.. 20 мм. Выступающие снаружи концы провода сверните наподобие петли и туго посадите в них декоративные гвозди. С внутренней стороны сенсорные проводники подведите к плате устройства самым коротким путем и, чтобы их нечаянно не оторвать, приклейте к крышке полоской изоляционной лептой, скотчем или лейкопластырем.
В качестве исполнительного устройства можно использовать электромагнит, конструкция которого была рассмотрена в разделе 2.7.1.
Для повышения надежности работы устройства между сенсорами и цепями управления (точками соединений резисторов R1, R3, R4 и входов соответствующих микросхем) следует включить защитные резисторы сопротивлением 100 кОм.
Запирающие устройства, оснащенные такими ключами, срабатывают при освещении фотоэлемента ключа потоком света. Поскольку современные фотоэлементы имеют весьма малые размеры, то для их установки достаточно использовать отверстия небольшого диаметра, что позволяет хорошо замаскировать ключ и тайник. В качестве фотоэлементов используют фоторезисторы, фотодиоды, фототранзисторы, работающие в видимом или ИК диапазонах. Активизация запирающего устройства может происходить при освещении его постоянным световым потоком или, для повышения помехозащищенности, модулированным световым сигналом (используется также кодирование активизирующей посылки). В качестве исполнительных коммутирующих элементов в этих устройствах могут использоваться электромагнитные реле, тиристоры или симисторы.
Простой ключ на фоторезисторе
В предлагаемой конструкции функцию коммутирующего элемента выполняет симистор, а само устройство представляет собой ни что иное, как фотореле.
Благодаря тому, что его работа не зависит от полярности приложенного напряжения, отпадает необходимость в мощном двуполупериодном выпрямителе.
Это позволяет упростить конструкцию автомата и уменьшить его габариты.
Предлагаемое устройство рассчитано на управление источниками мощностью до 400 Вт. Фотоэлемент устанавливают таким образом, чтобы исключить их засветку от осветительных ламп, установленных в помещении, где находится тайник.
Фотореле (рис. 2.61) состоит из датчика освещенности (R1), порогового устройства, выполненного по схеме триггера Шмитта (VT1, VT2), и коммутирующего элемента (VS1).

Рис. 2.61. Ключ на фотореле
Фоторезистор R1 вместе с резисторами R2 и R3 образуют делитель напряжения, который определяет ток базы транзистора VT1. Когда фоторезистор R1 не освещен, его сопротивление велико, поэтому транзистор VT1 открыт и находится в насыщении, a VT2 закрыт. Коллекторный ток транзистора VT2, а следовательно, и ток, управляющий электродами симистора, практически равны нулю.
Снмистор, таким образом, закрыт и ток через нагрузку не протекает.
С увеличением освещенности сопротивление фоторезистора уменьшается и ток базы транзистора VT1 также начинает уменьшаться. При достижении тока базы определенного значения транзистор VT1 выходит из насыщения и начинает закрываться. Увеличивающееся падение напряжения на резисторе R7 ускоряет закрывание транзистора VT1 и открывание VT2.
Ток управляющего электрода симистора VS1, протекающий через открытый транзистор VT2 и резисторы R6, R7, поддерживает симистор в открытом состоянии на протяжении обоих полупериодов сетевого напряжения. Процесс выключения фотореле происходит в обратном порядке.
Порог срабатывания фотореле устанавливают переменным резистором R2, а резистор R3 служит для ограничения тока делителя. Резистор R6 определяет ток управляющего электрода симистора, который при открытом транзисторе VT2 должен быть больше тока включения симистора, но меньше допустимого коллекторного тока транзистора VT2. Резистор R5 уравнивает напряжение на управляющем электроде и катоде симистора, когда транзистор VT2 закрыт.
Это обеспечивает надежное выключение симистора и высокую помехоустойчивость фотореле в целом.
В устройстве использованы постоянные резисторы тина МЛТ, подстроечный резистор СП2-3. Конденсатор С1 — любой малогабаритный, С2 — типа МБГО-2. Транзисторы VT1 и VT2 — КТ315Г или КТ315Е с коэффициентом передачи тока не менее 60. Все элементы устройства смонтированы на печатной плате из одностороннего фольгированного стеклотекстолита толщиной 1,5 мм.
Резистор R5 распаян непосредственно на выводах симистора, а резистор R6 — между выводом управляющего электрода и платой.
Катоды стабилитрона VD1 и симистора соединены между собой и с платой навесным проводником. Резьбовые выводы анода этих деталей необходимо укоротить. Фоторезистор своими выводами вставляют во впаянные в плату трубчатые стойки высотой 25 мм так, что под ним освобождается место для монтажа других деталей. В качестве стоек использованы гнезда соответствующего диаметра от штыревого разъема.
Необходимо помнить, что все элементы устройства находятся под напряжением сети. Поэтому при ремонте и регулировке следует строго соблюдать правила техники безопасности.
Фотореле на микросхеме
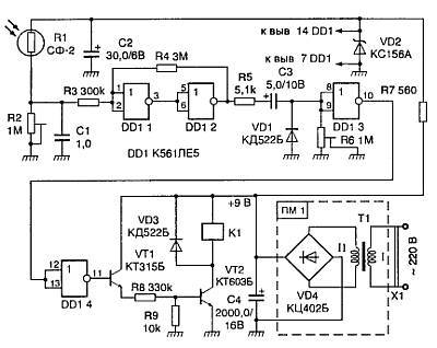
Электронную часть такого устройства (рис. 2.62) образуют светочувствительный элемент, функции которого выполняет фоторезистор R1, триггер Шмитта, собранный на элементах DD1.1 и DD1.2, формирователь импульса нормированной длительности, выполненный на элементах DD1.3, DD1.4, и электронный ключ на транзисторах VT1, VT2. Роль исполнительного элемента выполняет электромагнит, включаемый транзисторным ключом.

Рис. 2 62. Фотореле на микросхеме
Источником питания автомата служит серийно выпускаемое выпрямительное устройство ПМ-1, предназначаемое для питания двигателей электрифицированных самоходных моделей и игрушек, или любой другой сетевой блок питания с выходным напряжением 9 В и током нагрузки до 300 мА. Для повышения стабильности работы автомата его фотоэлемент и микросхема питаются от параметрического стабилизатора напряжения R7VD2C2.
Каков принцип работы устройства? При отсутствии освещения фоторезистора R1 узким пучком света сопротивление фотодатчика R1 велико, на входе и выходе триггера Шмитта, а также на входе элемента DD1.3 и выходе элемента DD1.4 действует напряжение низкого уровня. Транзисторы VT1 и VT2 закрыты. В таком, дежурном, режиме устройство потребляет небольшой ток — всего несколько миллиампер. При освещении устройства сопротивление фоторезистора начинает уменьшаться, а падение напряжения на резисторе R2 — увеличиваться. Когда это напряжение достигнет порога срабатывания триггера, на выходе его элемента DD1.2 появляется сигнал высокого уровня, который через резистор R5 и конденсатор СЗ поступает на вход элемента DD1.3.
В результате элементы DD1.3 и DD1.4 формирователя импульса нормированной длительности переключаются в противоположное логическое состояние. Теперь сигнал высокого уровня на выходе элемента DD1.4 открывает транзисторы VT1 и VT2, а электромагнит YA1, срабатывая, приводит в действие запорное устройство.
При выключении источника света сопротивление фоторезистора увеличивается, а напряжение на резисторе R2 и, следовательно, на входе триггера уменьшается. При пороговом напряжении триггер переключается в исходное состояние и конденсатор С3 быстро разряжается через диод VD1, резистор R5 и элемент DD1.2. Длительность работы электромагнита определяется временем заряда конденсатора СЗ через резистор R6. Изменением сопротивления этого резистора регулируют время работы электромагнита. Чтобы устройство не срабатывало при пропадании и последующем появлении сетевого напряжения, различных световых помех, параллельно резистору R2 подключен конденсатор С1.