Путеводитель в мир электроники. Книга 2 - Страница 76
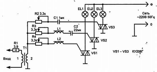
Какой источник сигнала можно использовать с этой простой ЦМУ?Далеко не всякий. Поскольку схема представляет собой пассивный вариант, ее подключение к линейному выходу со стандартным значением сигнала 250 мВ ничего не даст и, более того, может оказаться опасным для источника сигнала по причине малого входного сопротивления у трансформатора Т1. Лучше всего подключаться к выходу низкоомных головных телефонов, предназначенному для работы с нагрузкой порядка 8 Ом (если такой выход есть). Если же выхода на головные телефоны нет, можно использовать усилитель мощности, построенный, например, на микросхеме К174УН14 (эта схема в первой книге есть). У Еще один вариант схемы светомузыки показан на рис. 15.37. В ней для управлением лампами применены симисторы. Это позволило отказаться от применения выпрямительного диодного моста и немного упростить схему.
Схемы не нуждаются в настройке. Варьируя громкостью на выходе источника сигнала, а также управляя сопротивлением резисторов R1—R3, возможно добиться наиболее оптимального света, излучаемого прожекторами.

Рис. 15.37. Светомузыкальная приставка на симисторах
1. Заряжаемые гальванические элементы. — М.: Радио, 1999, № 7.
2. Поляков В. Физика аэроионизации. — М.: Радио, 2002, № 3, с. 36.
3. Чижевский А. Л. Аэроионификация в народном хозяйстве. — М.: Госпланиздат, 1960 (2-е изд. — Стройиздат, 1989).
4. Шелестов И. П. Радиолюбителям: полезные схемы. Книга 2. — М.: СОЛОН-Р, 2001.

Глава 16
КОМПЬЮТЕР В ЛАБОРАТОРИИ РАДИОЛЮБИТЕЛЯ
Последние десять лет мы живем в мире персональных компьютеров. И если раньше вычислительная техника занимала целые комнаты (самый первый отечественный компьютер едва помещался в пятиэтажном здании), потребляла много энергии и стоила очень дорого, то теперь она стала доступной всем желающим. Из разряда громоздкого и не очень удобного в эксплуатации производственного оборудования компьютер превратился в ежедневного персонального помощника и надежного друга. Живя в век информационных технологий, современный человек просто обязан обладать компьютерной грамотностью: не зря в школе ввели курс информатики! Несмотря на то, что сам компьютер — устройство довольно сложное, научиться им пользоваться на уровне «чайника», или, как говорят, «юзера», несложно.
Литературы на эту тему более чем достаточно. С такой задачей вы справитесь самостоятельно, да и в школе обязательно чему-то научат. Наша книга не об этом. Мы отлично понимаем, что персональный «железный» друг сегодня есть у многих, а гоняться с его помощью за виртуальными монстрами хотя и интересно, но все равно рано или поздно надоедает. Поэтому здесь вы узнаете, чем компьютер может помочь в практических делах. И не в отдаленном будущем, а сегодня, сейчас…
Чему может научить компьютер
Машина должна работать, человек — думать.
Здесь речь мы будем вести не столько о компьютере, сколько о программном обеспечении для него. Ведь без умных (и не очень) программ сам компьютер так и остался бы кучей электронных компонентов, которая вряд ли кого заинтересовала. Не зря некоторые профессиональные коммерческие пакеты программ стоят намного дороже, чем сам компьютер. Но не пугайтесь: дорогие программы нам пока не понадобятся. Постараемся обойтись бесплатными, свободно распространяемыми — их можно разыскать в Интернете и на лазерных дисках. Ну а немного сориентироваться в этом океане информации и поможет данная глава.
Обращаем внимание читателя на то, что существует три варианта бесплатных программ. Первый вариант, называемый «freeware» (фриваре), — абсолютно бесплатный и неограниченно распространяемый. Разработчики «фриваре» программ не вносят никаких ограничений в их работу, но и не оказывают технической поддержки.
Второй бесплатный вариант, очень часто встречающийся в Интернете и на компакт-дисках, называется «shareware» (шареваре) — условно-бесплатный продукт, также неограниченно распространяемый. Такие программы вполне работоспособны, но программисты специально вносят какое-либо неудобство в пользование их продуктами, например, заставляют каждый раз нажимать пару-тройку лишних, ничего не значащих кнопок или смотреть рекламную заставку. Превратить «шареваре» в нормальную программу можно, заплатив небольшую сумму разработчику. Ну а если лишние нажатия не смущают и не раздражают, можно сэкономить эти деньги без ущерба для себя.
Третий вид программ называется «demo-version» (демо-версия). Они относятся уже к профессиональным продуктам. Фирма-разработчик выпускает бесплатную «демо-версию», чтобы познакомить с ней будущих пользователей (инженеров и студентов). Демо-версии обладают значительными ограничениями: там может быть отключена возможность сохранить результаты своего труда, закрываются некоторые функции, накладываются ограничения на время работы программы («trial-version»). Но все же и такие «урезанные» программы иногда можно использовать в своей практике.
Теперь кратко познакомимся с самыми лучшими и удобными из программ, большинство из которых имеется на прилагаемом к этой книге компакт-диске, или их можно найти по указанным адресам в Интернете. Так как описать все программы невозможно (да и, скорее всего, не нужно), при возникшем желании с большинством из них вы легко разберетесь самостоятельно.
По способу своей работы на компьютере все программы можно условно разделить на четыре группы. К первой относятся довольно старые, написанные для запуска из операционной системы MS-DOS. Они обычно имеют скромный вид на экране и не столь удобны в управлении, так как редко позволяют работать с «мышью». Все переключения режимов приходится выполнять нажатием кнопок на клавиатуре, о вариантах которых программа вас сама проинформирует. При запуске таких программ из Windows компьютер эмулирует режим работы MS-DOS, и программа появляется в отдельном окошке.
Если у вас было корректно установлено программное обеспечение — этот не вызывает никаких проблем. Но если проблемы все же возникли, то возможен и другой способ их запуска. Например, для Windows-98 можно выйти из «окон», для чего в меню «Завершение работы…» поставить точку перед пунктом «Перезагрузить компьютер в режиме MS-DOS» и нажать «ОК». Далее мы при помощи оболочки типа Нортоновской (или же используя командную строку) находим в каталоге папку с нужной программой и выбираем запускающий файл с расширением .EXE или .ВАТ.
Вторая группа — это более новые программы, которые уже специально были написаны для запуска из Windows. Часто они требуют инсталляции, т. е. процесса включения их в перечень доступных для вызова к работе. Инсталляция начинается автоматически при вашем одобрении (аналогично, как и при установке новых игр).
Третья группа — это небольшие приложения, тоже написанные под Windows, но для своей работы не требующие инсталляции, что наиболее удобно.
Четвертая группа — программы-плагины (plug-in), не имеющие самостоятельной ценности и устанавливающиеся в дополнение к основным программам для расширения их возможностей.
Итак, все необходимые вводные слова сказаны. Теперь поговорим о самих программах. Сначала мы с вами познакомимся с так называемыми вспомогательными и справочными программами, поскольку в дальнейшем они не раз могут пригодиться.
Вспомогательные программы
Мы столько можем, сколько знаем. Знание — сила.