Путеводитель в мир электроники. Книга 2 - Страница 50
А что если в схеме на рис. 13.30, а резистор R1 будет очень большим, а R2 — очень маленьким? Тогда она придет к виду, показанному на рис. 13.31.

Рис. 13.31. Повторитель входного сигнала
Это — так называемый повторитель сигнала, использующийся, как и классический транзисторный повторитель, для согласования источника сигнала и нагрузки. Коэффициент передачи такой схемы:
Кu = 1
Входное сопротивление равно входному сопротивлению ОУ. В случае использования в качестве повторителя микросхемы, построенной на основе полевых транзисторов, входное сопротивление может составлять десятки мегаом, как например, у «операционника» КР544УД1А.
Все перечисленные схемы годятся для усиления как переменных, так и постоянных сигналов. Если требуется усиливать только переменные сигналы, причем начиная с какой-то минимальной частоты, для минимизации постоянного смещения можно не использовать балансировочное сопротивление, а построить схему так, как показано на рис. 13.32.

Рис. 13.32. Схема для усиления переменных сигналов
Тогда для постоянного тока усилитель будет обладать свойством повторителя, а переменный сигнал — усиливается в соответствие с правилами построения неинвертирующих схем.
Давайте сразу же попробуем на практике использовать полученные нами знания. Например, можно «оживить» старый кассетный магнитофон или плеер, когда-то сломанный и теперь пылящийся без дела. Важно только, чтобы механическая его часть, называемая лентопротяжным механизмом (ЛПМ), была целой, да крутился электродвигатель. Если в доме не найдется сломанной звуковоспроизводящей техники, можно купить ЛПМ по совсем смешной цене на радиолюбительском рынке.
В составе любого классического магнитофона есть магнитная головка, которая преобразует магнитное поле в электрический сигнал. Осуществляет это преобразование индукционная катушка. Магнитная головка имеет две независимые катушки для воспроизведения стереофонического сигнала или одну — для монофонических записей. Соответственно, стереофоническая головка имеет четыре наружных вывода, а монофоническая — два. Если в вашем распоряжении окажется стереомагнитофон, можете «оживлять» его в стереоварианте, изготовив два идентичных канала усиления звука, если мономагнитофон — достаточно одного канала. Кстати, магнитную головку можно заменить, приобретя ее все на том же радиорынке. Проверять головку на целостность лучше всего «прозвонкой» выводов тестером, включенным на измерение сопротивления.
В магнитофоне имеется еще одна магнитная головка, называемая стирающей. Конструктивно она выполнена так же, но обладает худшими характеристиками, чем головка записи-воспроизведения. Эта головка в кассетном магнитофоне всегда смещена относительно середины кассеты, и ее нужно отключить или вообще убрать.
Для работы нам понадобится источник двухполярного напряжения ±15 В и практически любой операционный усилитель, например из серии К140 или КР544. Мы будем придерживаться типономинала КР544УД2А. Читатель может также использовать варианты с двухполярным питанием ±2,5 В (К1401УД2А), ±1,2 В (КР1407УД2) или другие низковольтные ОУ. Важно только разобраться в цоколевке микросхемы. И, конечно, необходим УНЧ, например собранный по. одной из приведенных в первой книге схем.
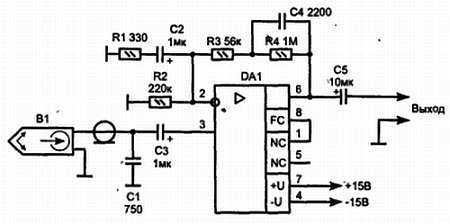
Вначале давайте соберем на макетной плате схему, показанную на рис. 13.33.

Рис. 13.33. Пробный вариант усилителя для магнитофона
Как мы знаем, это — неинвертирующее включение ОУ, причем с достаточно большим коэффициентом усиления (170). Частотная характеристика этого усилителя показана на рис. 13.34 линией «3».

Рис. 13.34. Частотные характеристики канала воспроизведения звука
В чем недостаток такой схемы? Попробуйте включить магнитофон и прослушать звук. Он может оказаться неестественно шипящим, с отсутствием низких частот и хрипами. Первый недостаток мы будем «лечить» чуть позже, а вот хрипы уберем резистором R3 (балансировка), остановив воспроизведение и выставив относительно общего провода сигнал на выходе усилителя как можно более близким к нулевому. Виноват во всем входной ток ОУ, который, усилившись, «загоняет» полезный сигнал близко к напряжению питания.
К счастью, нам не нужно усиливать сигналы постоянного тока, поэтому модернизируем схему так, чтобы избавиться от необходимости балансировать выходной сигнал. Соберем ее по рис. 13.35, пока не устанавливая резистор R1 и конденсаторы С2, С4.

Рис. 13.35. Канал воспроизведения звука с частотной коррекцией
Частотная характеристика приобретет вид «1» (рис. 13.34). Включим протяжку ленты и прислушаемся к звуку. Хрипы исчезли, но сильно «упала» громкость сигнала. Введем элементы R1 и С2 — громкость заметно подросла, хрипы отсутствуют. Теперь по переменному току коэффициент усиления определяется резисторами R1, R3 и R4, а конденсатор С2 «закорачивает» переменный сигнал и не дает проходить постоянной составляющей. Но звук по-прежнему лишен «басов». Введем конденсатор С4, и частотная характеристика приобретет вид «2». Отметим, что начиная с частоты примерно 100 Гц до частоты 3 кГц происходит «завал» коэффициента усиления и затем его стабилизация. На участке стабилизации коэффициент усиления определяется резисторами R3 и R1. Обратите внимание — в этой области частотные характеристики «2» и «3» сливаются в одну линию!
Низкие частоты хуже записываются на магнитную ленту, чем высокие, а значит, чтобы выровнять уровни воспроизведения разных частот, приходится частотную характеристику корректировать, то есть вводить фильтрацию… Но мы забежали немного вперед.
Вернемся к основным вариантам включения ОУ. Очень интересная схема, реагирующая только на разницу напряжения между входами, называется дифференциальной (рис. 13.36).

Рис. 13.36. Дифференциальный усилитель
Дифференциальный усилитель может потребоваться, когда необходимо усиливать очень слабые сигналы в условиях воздействия сильных помех на длинные соединительные провода на входе. Например, можно подключить между входами усилителя фотодиод и использовать его как световой датчик в режиме усиления фото-ЭДС.
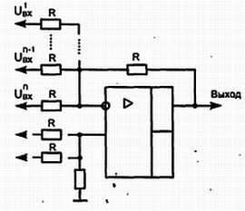
Если необходимо просуммировать несколько сигналов, используется инвертирующий сумматор сигналов (рис. 13.37).

Рис. 13.37. Сумматор сигналов
Выходное напряжение схемы определяется по формуле:
Uвых = — (Uвх1 + Uвх2 + Uвх3 + … + Uвхn).
Неинвертирующий сумматор получится, если входной сигнал подавать на прямой вход, как это показано пунктиром на схеме.
Сумматоры используются в очень широком классе электронных устройств. Их часто можно встретить в микросхемах управления источниками питания, в усилителях низкой частоты, в других устройствах аудиотехники. Давайте и мы познакомимся с сумматором, изготовив простой микшерский пульт.