Путеводитель в мир электроники. Книга 2 - Страница 29
Рис. 11.59. Селективные характеристики ФСС:
д — электромеханического; е — идеального
Классический супергетеродинный приемник трудно изготовить начинающим радиолюбителям — настройка некоторых его элементов сопряжена с массой сложностей, которые под силу преодолеть только людям с опытом. Однако современная элементная база позволяет обойти львиную долю этих сложностей, и мы все же попробуем сделать несложный «супергетеродин» на микросхемах.
Этот приемник построен на импортной микросхеме ТА8164 и предназначен для приема станций УКВ диапазона в отечественном (64…73 МГц) и импортном (88…108 МГц) диапазонах. Переключение диапазонов осуществляется электронным способом. Если читателя устроит радиоприемник на один диапазон, он может не устанавливать некоторых деталей, о которых скажем ниже.
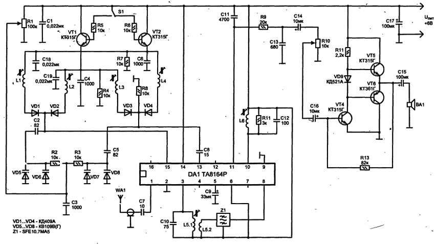
Схема простого супергетеродинного приемника, публикуемая впервые, представлена на рис. 11, 60, а структурная схема — на рис. 11.61.

Рис. 11.60. Супергетеродинный УКВ ЧМ радиоприемник

Рис. 11.61. Структурная схема микросхемы ТА8164
Как утверждает производитель микросхем фирма «Тошиба», чувствительность по входу высокой частоты находится на уровне 4 мкВ, то есть соответствует приемнику высокого класса. Внутри микросхемы имеется как тракт ЧМ, так и тракт AM, но мы не будем работать с амплитудной модуляцией. Итак, сигнал с антенны WA1, представляющей собой любой из вариантов, описанных выше, — полуволновой вибратор, петлевой вибратор, отрезок медного провода длиной 1,0…1,5 м, поступает на вывод I микросхемы DA1. К этому выводу подключен вход преселектора, селективную характеристику которого формирует резонансный контур, подключенный к выводу 15. На схеме рис. 11.60 гетеродинный контур соединен с выводом 13 через разделительный конденсатор С8, отсекающий постоянную составляющую напряжения.
Нагрузкой частотного детектора служит контур L6, С12, добротность которого искусственно снижена резистором R11. Тракт ПЧ имеет внешние выводы 3 и 8, к которым подключен пьезокерамический фильтр Z1 на частоту 10,7 МГц, а также согласующий контур L5, С10 с катушкой связи. Конденсатор С11 — фильтр амплитудного детектора. Далее сигнал через дополнительный ФНЧ R9, С13 поступает на регулятор громкости R10 и с него — на простой УНЧ, который практически ничем не отличается от приведенного в предыдущей конструкции.
Особое внимание читателя хочется обратить на узел переключения диапазонов (S1). Зачем нужно такое построение схемы? Дело в том, что коэффициента перестройки варикапов VD5—VD8 не хватает для одновременного (однодиапазонного) приема 64…108 МГц, поэтому возникла необходимость введения разбивки диапазона на прием от 64 до 73 и от 88 до 108 МГц. Самая простая коммутация может быть выполнена подключением или отключением дополнительного конденсатора в контуры преселектора и гетеродина. Однако намного интереснее реализовать электронное переключение, которое при дальнейшей модернизации приемника можно использовать, чтобы управлять приемником с помощью микроконтроллера [7]. Итак, с помощью транзисторных ключей VT1 и VT2, коммутируемых переключателем S1, к приемнику подключаются катушки L1 и L4 либо — L2 и L3. Емкостной элемент контура преселектора составляют варикапы VD5 и VD6, конденсатор С2, а емкостный элемент контура гетеродина — варикапы VD7 и VD8 и конденсатор С5. Элементы R2, R3, СЗ — цепи подачи напряжения смещения на варикапы. Настройка осуществляется резистором R1.
Переключение катушек осуществляется так. Ток от источника питания через открытый транзистор, например VT1, через катушки L2 и L3, прямо смещенные диоды VD2 и VD3 стекает на общий провод. Закрытый же транзистор VT2 заставляет находиться в обратно смещенном состоянии диоды VD1 и VD4, а значит, катушки L1 и L4 не подключены к контуру. При переключении переключателя S1 в другое положение картина меняется на противоположную.
Приемник питается от напряжения 6 В, источником которого может быть и сетевой блок питания, и гальванические элементы. Неполярные конденсаторы — любые керамические, полярные — любого типа. Важно только, чтобы они не были слишком старыми и вписывались в размеры, отведенные им на печатной плате. Транзисторы могут быть с любым буквенным индексом, но предпочтительнее использовать с индексами «Б» и «Г». Резистор R1 — многооборотный. Диоды VD1—VD4 типа КД409А можно найти в селекторах каналов от старых цветных телевизоров.
Катушки L1 и L2 намотаны на каркасах диаметром 5 мм, виток к витку, проводами ПЭВ, ПЭЛ, ПЭТВ диаметром 0,4…0,5 мм. Количество витков: L1 — 4, L2 — 5. Катушки L3 и L4 — аналогичны, но L3 имеет 6,5 витка, L4 — 5 витков. Во все катушки ввернуты резьбовые подстроечники длиной 6 мм: катушки L1 и L4 имеют подстроечники из латуни, a L2 и L3 — из феррита марки 9ВЧ или 13ВЧ с резьбой М4. Латунные подстроечники можно приобрести, но можно изготовить и самостоятельно, нарезав резьбу на контакте штепсельной вилки; или раздобыть латунные винты любого вида и срезать с них ножовкой шляпку, после чего пропилить шлиц для отвертки.
Печатная плата приведена на рис. 11.62, монтажный чертеж — на рис. 11.63.

Рис. 11.62. Печатная плата

Рис. 11.63. Сборочный чертеж и внешний вид монтажа
Катушки L5 и L6 наматываются на унифицированных трех- или четырехсекционных каркасах с внутренним диаметром 3,5 мм. Эти катушки имеют цилиндрические подстроечные сердечники из феррита 100НН. Количество витков: L5.1 — 13, L5.2–2, L6 — 12. Провод диаметром 0,1…0,12 мм, намотка внавал. Выводы необходимо аккуратно зачистить и припаять к выводам каркаса так, чтобы его не расплавить.
Прежде чем начать настройку приемника, не поленитесь и изготовьте из кусочка диэлектрика (например, стеклотекстолита) отвертку для подстройки катушек L1…L4. Включив питание, переведя переключатель S1 в правое (по схеме) положение и установив движок резистора R1 примерно в среднее положение, попробуйте «поймать» какую-нибудь УКВ станцию FM диапазона 88… 108 МГц вращением сердечника катушки L4. После этого вращением резистора R1 добейтесь максимальной громкости приема.
Переходим к первой операции — настройке тракта ПЧ. Вращением подстроечника катушки L5 нужно добиться максимального качества звука и максимальной его громкости. Вторая операция — настройка частотного детектора — производится по тем же критериям, но вращением сердечника катушки L6. Третья операция — настройка границ диапазона — производится при установке резистора R1 в нижнее (по схеме) положение. В этом положении вращением сердечника катушки L4 устанавливаем самую «нижнюю» по частоте станцию диапазона, контролируя ее по промышленному радиоприемнику.
Установка «нижней» станции в диапазоне 64…73 МГц производится при переводе переключателя S1 в левое положение. Последняя операция — добиться приема станций без характерного шипения вращением подстроечников катушек L1 и L2.
Как показывает практика, настройка даже такого до предела облегченного варианта супергетеродинного приемника занимает не один час времени. Однако это вознаградит вас за труды потрясающим качеством звучания и стабильностью установленных настроек.
Обращаем ваше внимание, что усилитель низкой частоты, установленный на плату приемника, предназначен для демонстрации работоспособности схемы. Если вы захотите использовать этот приемник повседневно, подключите хороший усилитель низкой частоты на транзисторах или на микросхеме, которые приведены в первой книге.