Путеводитель в мир электроники. Книга 2 - Страница 23

Рис. 11.25. Доработка приемника прямого усиления (рис. 11.17), превращающая его в регенератор
Для диапазона ДВ отвод нужно сделать от 3 витка (началом считать правый по схеме вывод катушки), для диапазона СВ — от 1 витка. Транзистор VT1, как мы знаем, является истоковым повторителем, то есть не переворачивает фазы, а значит, сигнал с резистора R2 складывается с собственными колебаниями в контуре L1, С1, повышая его добротность.
Более сложный вариант регенеративного приемника, рассчитанного на работу в коротковолновых диапазонах, охватывающий частотный участок от 3,5 до 22 МГц, построен на базе американского радиолюбительского набора MFJ-8100, представляющего собой комплект деталей, печатную плату и корпус для самостоятельной сборки регенератора.
Схема этого набора со всеми необходимыми данными неоднократно публиковалась в печати, в том числе и в отечественной, что позволяет собрать и отладить приемник собственными силами.
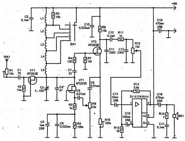
Схема приемника, приведенная на рис. 11.26, несколько модернизирована по сравнению с оригинальной: добавлен УНЧ на интегральной микросхеме D1 типа К174УН14 (импортный аналог TDA2003). Переключатель SA1 осуществляет коммутацию диапазонов в следующих положениях:
1 — 3,5…4,3 МГц;
2 — 5,9…7,4 МГц;
3 — 9,5…12,0 МГц;
4 — 13,2…16,4 МГц;
5 — 17,5…22,0 МГц.

Рис. 11.26. Регенеративный приемник на базе MFJ-8100
В приемнике нет встроенной магнитной антенны, а значит, необходимо использовать внешнюю (WA1). Подключать заземление необязательно. Предварительное усиление сигнала осуществляется УРЧ на транзисторе VT1, Включенном по схеме с общим затвором. Резистор R1 регулирует степень связи с антенной, поэтому, изготовив и настроив приемник, нужно установить движок этого резистора в такое положение, в котором качество звука наилучшее, и далее уже его не трогать. В оригинальном наборе резистор R1 располагается на задней стенке корпуса.
Колебательный резонансный контур образован катушками L1…L5 и конденсаторами С3, С4. На первый взгляд контур оказывается незамкнутым, но это только на первый взгляд. Замыкается он конденсатором С2. Такая схемная реализация удобна тем, что один из выводов КПЕ СЗ связан с «землей», а значит, будет меньше сказываться влияние собственной емкости тела человека.
Регенеративный узел собран на транзисторах VT2 и VT3. Регулятором «регенерация» в данном случае выступает резистор R8, а резистор R10 задействуется только в процессе настройки. Вращая его, нужно добиться, чтобы по всему «ходу» резистора R8 не возникало возбуждения регенератора или возникало на самом краю «хода». Продетектированный сигнал снимается с резистора R9 и поступает на фильтр и регулятор громкости, собранный на элементах C11, С12, С13, R11, R12. Затем низкочастотный сигнал усиливается микросхемой D1 и преобразуется в звуковой сигнал динамической головкой ВА1 с сопротивлением обмотки 4…8 Ом.
Питание приемника осуществляется от стабилизированного сетевого источника напряжением 9 В. Намоточные данные катушек приведены в табл. 11.1.

Все катушки намотаны виток к витку на каркасах, склеенных из бумаги, диаметром 12 мм. Для намотки используется провод диаметром около 0,5…0,7 мм. Катушка L1 наматывается в два слоя, по 17 витков в слое; катушка L2 — также в 2 слоя (в первом слое 9 витков, во втором — 8), катушки L3, L4, L5 — однослойные. После намотки катушки следует пропитать парафином.
Печатная плата приемника приведена на рис. 11.27, а монтажная схема представлена на рис. 11.28. Проводники, идущие от катушек L1…L5 к переключателю SA1, должны быть минимальной длины. В качестве SA1 удобно использовать галетный переключатель серии ПГК. Неполярные конденсаторы должны быть керамическими, подстроечные резисторы R1, R8, R10 — непроволочными. Вместо транзисторов КП303Е допустимо использовать КП303Г, КП303Д, КП302А, КП364Е или импортный аналог J330.
На этой ноте закончим разговор о регенерации и перейдем к такому интересному техническому открытию, как сверхрегенерация.

Рис. 11.27. Печатная плата

Рис. 11.28. Сборочный чертеж и внешний вид монтажа
Сверхрегенератор
В 1922 году Армстронг модифицировал регенеративный радиоприемник и открыл новый способ детектирования сигналов, в котором возможно даже при помощи одиночного каскада достигнуть усиления в миллион раз! Чтобы построить сверхрегенератор, нужно очень мало — ввести регенератор в режим возбуждения, то есть создать в нем собственные колебания. «Но позвольте! — воскликнет читатель. — Чуть выше было сказано, что режим генерации собственных колебаний противопоказан для радиоприема». Все правильно — для режима прямого усиления непрерывная генерация действительно противопоказана. А вот если ввести приемник в режим срыва генерации, когда начавшиеся колебания периодически с не слишком высокой частотой будут срываться и возникать снова, можно наблюдать интереснейшие эффекты. Срыв генерации может осуществлять как дополнительный внешний генератор, так и пассивная цепочка, включенная в регенеративный каскад.
Но не будем торопить события, а вновь рассмотрим схему Мейсснера, несколько ее модифицировав (рис. 11.29).

Рис. 11.29. Схема сверхрегенеративного приемника, основанного на генераторе Мейсснера
Мы ввели в схему источник периодического сигнала с частотой, много меньшей частоты принимаемого сигнала и, соответственно, собственной частоты колебательного контура LC. Пусть сначала сигнал, получаемый антенной, отсутствует. Тогда при положительном полупериоде напряжения G1 схема самовозбуждается и колебания начнут нарастать, а при отрицательном полупериоде — спадать, как показано на рис. 11.30.

Рис. 11.30. Процессы, происходящие в сверхрегенераторе при отсутствии сигнала в антенне
Мы получили пачки импульсов, заполненных колебаниями с частотой, равной собственной частоте контура.
Теперь подадим на антенный вход сигнал. Если входной сигнал будет промодулирован, то начнется изменение анодного тока по закону модуляции, как показано на рис. 11.31.

Рис. 11.31. Изменение анодного тока в сверхрегенераторе под действием внешнего модулированного колебания
Чем больше амплитуда модулированного колебания в данный момент, тем дольше нарастание собственных колебаний. Осталось только сгладить острые пики и получить исходный сигнал.
Интересно отметить, что с помощью сверхрегенеративного каскада можно детектировать не только АМ-колебания, но и колебания ЧМ, немного расстроив входной контур относительно несущей. Тогда ЧМ-колебание на одном из скатов резонансной кривой контура будет преобразовываться в АМ — разные частоты передаются с разной амплитудой. При совпадении частоты настройки контура со средней частотой ЧМ-колебания (при отсутствии модулирующего сигнала) звука на выходе не будет — в окрестности центральной частоты характеристика контура слишком полога.