Покупка, продажа и эксплуатация жилья - Страница 1
Н. Н. Козлова
Покупка, продажа и эксплуатация жилья: самые распространенные ситуации
1. Защита прав потребителей при покупке квартиры на вторичном рынке жилья и в новостройках.
1.1. Заключение сделок с посредниками
Еще 20 лет назад проблемы, связанные с жильем, были не менее острыми, чем в настоящее время, однако они имели принципиально иной характер. В СССР нельзя было свободно купить недвижимость. В этот период значительная часть населения жила в очень плохих условиях. Люди ютились в коммуналках, стояли в очередях на квартиру по 10-20 лет, спорили за каждый квадратный метр. В настоящее время благодаря реформированию жилищной сферы граждане могут решать этот вопрос проще и быстрее. Правда теперь трудность состоит в том, чтобы не попасть в «лапы мошенников» и не потерять при этом свои сбережения. Для того, чтобы максимально ограничить себя от возможных неблагоприятных последствий, рекомендую обращаться к специалистам в этой области – риэлторам. Это понятие вошло в наш обиход и стало привычным. Однако чем именно занимаются риэлторы, каковы их обязанности, представляют далеко не все.
Риэлтор — это специалист по заключению сделок с недвижимостью (посредник). Как правило, он имеет большой стаж работы, знает жилищное законодательство и понимает тенденции, существующие на рынке недвижимости.
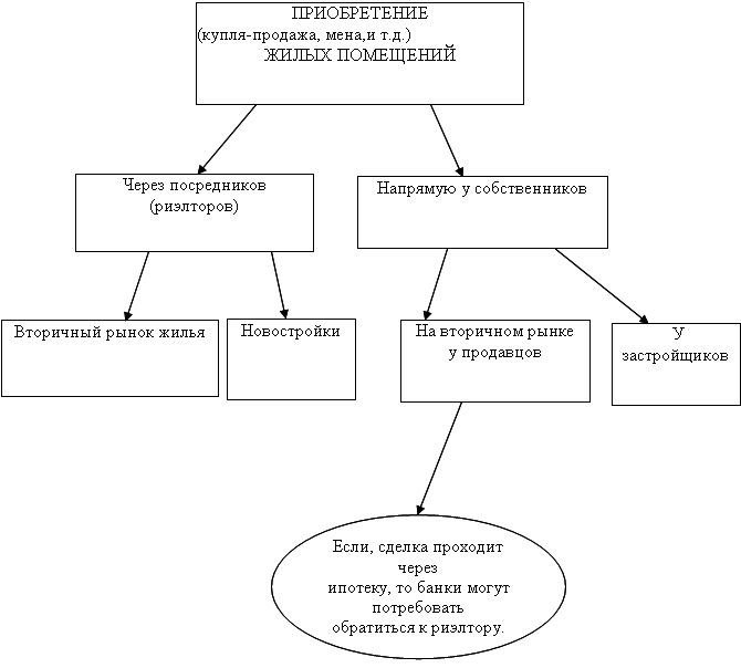
Разобраться с тем, когда именно вам нужно обращаться к риэлтору, а когда вопрос можно решить собственными силами, поможет схема, представленная на рис. 1.1.

Из приведенной схемы видно, что приобрести жилье можно двумя способами. Во-первых, это можно осуществить через посредников (риэлторов), причем это касается и вторичного рынка жилья и новостроек; а во-вторых, – напрямую у собственника: у застройщиков или продавцов на вторичном рынке жилья. Однако здесь есть исключение: если для приобретения жилья в новостройках покупатель привлекает заемные средства банка, то банки могут потребовать оформление сделки через доверенные риэлторские конторы.
У каждого из этих вариантов есть свои полюсы и минусы:
• приобретение квартиры через риэлторов, упростит поиск и оформление квартиры, снизит риск неблагоприятных последствий, но потребует дополнительных расходов на оплату посреднических услуг;
• приобретение квартиры напрямую у собственников позволит сэкономить деньги, но неспециалисту трудно вникнуть в эту ситуацию и предусмотреть все нюансы;
• приобретение жилья на вторичном рынке дает возможность заселиться в квартиру сразу, но у квартиры есть своя «история», поэтому важно проверить все документы на недвижимость;
• приобретения квартиры в строящемся доме необходимо ждать несколько лет, но она юридическая «чистая», есть возможность оплатить квартиру в рассрочку до окончания строительства и стоить она будет дешевле.
К сожалению, ни один из названных способов покупки жилья, не дает 100%-ной гарантии, что сделка пройдет гладко. Рекомендации, которые приводятся в данной книге, помогут снизить неблагоприятные последствия при совершении сделок с недвижимостью.
Многие считают, что сделки лучше совершать самостоятельно, без привлечения риэлторов, например, через знакомых или объявления в газетах. В рекламных объявлениях нередко встречается фраза: «Посредникам просьба не беспокоить». Это значит, что человек, который дал объявление либо профессионал, либо первый раз продает квартиру и не знает обо всех трудностях и проблемах, которые его поджидают во время сделки. Конечно, вы сможете самостоятельно найти нужную квартиру, но это займет очень много времени и сил. С каждым продавцом квартиры, вам нужно будет договариваться лично, затем осматривать квартиру и т. д. И когда вы найдете нужную вам квартиру – придет этап заключения сделки. На этом этапе вам нужно будет проверить абсолютно все документы и убедиться в их достоверности. Но заключение договора и проведение взаиморасчетов – очень сложные процессы, поэтому нередко возникают различные трудности. К примеру, на рынке недвижимости есть много разных мошенников, которые предлагают хорошие квартиры по небольшим ценам. Они так хорошо все проделывают, что вы даже не увидите подвоха, и в конце останетесь без денег и без квартиры. Именно поэтому безопаснее обратиться к риэлтору.
Не секрет, что многих потребителей отпугивает прежде всего высокая стоимость риэлторских услуг. В среднем услуги в нормальной риэлторской фирме при продаже или покупке составляют 3 – 5% от суммы сделки. Дорого подумаете вы, лучше самостоятельно. Конечно, можно и самим, но задумайтесь над тем, что квартира для большинства граждан – самая дорогостоящая вещь. И каково, не дай Бог, потерять ее? Наверняка вы не специалист по операциям с недвижимостью. Можете ли вы быть уверены, что жилье, приобретенное вами самостоятельно, не станет предметом судебных разбирательств? Вам решать, стоит ли экономить на собственной безопасности и рисковать жильем?
Кроме того, многие риэлторские фирмы располагают собственными базами данных о недвижимости, обмениваются сведениями с другими фирмами. Ну и, конечно, постоянно непосредственно общаются с огромным количеством продавцов и покупателей. Кто, как ни риэлторы, лучше знают все тонкости рынка недвижимости.
Схема сотрудничества с риэлторской фирмой проста. Клиент в письменной форме заключает договор с риэлтором и поручает ему представлять свои интересы в поисках квартиры. Риэлтор обеспечивает полную юридическую и всестороннюю поддержку.
Как не ошибиться при выборе риэлторов. Как говорят сами риэлторы, один довольный клиент приводит семь новых, один недовольный – отговаривает от обращения в любую риэлторскую фирму примерно пятьдесят человек.
Когда Вы выбираете агентство недвижимости, необходимо обратить внимание на ряд моментов:
1. Сколько лет она существует данное агентство на рынке недвижимости. Если оно появилось недавно, не стоит проверять добросовестность риэлтеров на себе. Следует опасаться информационных агентств и компаний-однодневок. Не стоит обращаться к частным маклерам. Исключением может стать проверенный специалист, которого вам порекомендовали. Хорошая репутация фирмы нарабатывается годами безупречной работы, и они боятся ее потерять. Это касается и строительных компаний, если вы намерены купить новостройку, если у Вас возникнут проблемы, то агентству лучше не конфликтовать. Кроме того, чем старше фирма, тем лучше отлажена технология работы. Если стаж риэлторского агентства не менее 10 лет, то это уже явно не фирма-однодневка, стремящаяся надуть побольше клиентов.
Где получить эту информацию? Прежде всего нужно ознакомится с уставом и регистрационными документами фирмы. Попросите показать вам подлинники документов. Это не коммерческая тайна, поэтому, если вам отказывают в предоставлении указанных документов, лучше выбрать другое агентство.
2. Наличие у агентства страхования профессиональной ответственности.
В 2002 году обязательное лицензирование риэлторской деятельности было отменено. Однако существует система добровольной сертификации. Компании, прошедшие сертификацию, считаются более надежными, добросовестными и профессиональными, поскольку должны соответствовать более жестким требованиям. В частности специалисты сертифицированных фирм регулярно проходят аттестацию, в ходе которой проверяется их профессионализм, повышают квалификацию и обучаются по специализированным программам.
Деятельность сертифицированной фирмы в обязательном порядке подлежит страхованию. Если из-за ошибки застрахованного риэлтора сделка впоследствии будет признана недействительной, вы получите компенсацию за счет страховой компании.
В системе сертификации действуют комиссии по защите прав потребителей, которые принимают жалобы и оказывают помощь гражданам, пострадавшим от некачественных риэлторских услуг.