Основы баннерной рекламы - Страница 11

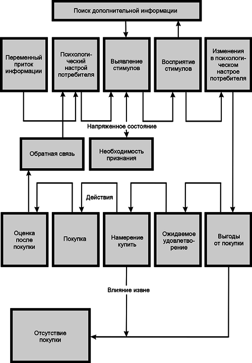
Рис. 2.1. Система принятия решения о покупке
Система принятия решения о покупке состоит из пяти основных этапов. Рассмотрим каждый этап с точки зрения реализации в электронных магазинах.
1. Поиск и переработка информации о товаре.
Захотев однажды что-либо приобрести через Интернет, человек в выборе конкретного электронного магазина будет опираться на наиболее достоверные данные: собственный опыт, впечатление знакомых, информацию в прессе. Полученная информация аккумулируется и под воздействием как внешних, так и внутренних обстоятельств, влияющих на формирование выбора, приводит к тому, что человек останавливается на чем-то одном (либо по тематике, либо по форме работы).
Следует заметить, что уже на данном этапе виртуальные магазины могут потерять своих потенциальных клиентов за счет того, что последние получат информацию, носящую либо строго негативный, либо противоречивый характер. Это может привести к формированию неблагоприятного образа как отдельного электронного сервиса, так и всей электронной торговли в целом.
2. Оценка товара до покупки.
По сути, результатом оценки является намерение купить или не купить определенный товар. Окончательный порядок системы принятия решения включает в себя приобретение необходимой марки, оценку этой марки во время потребления и сохранение информации в виде соответствующего психологического настроя. Однако не стоит забывать, что, возможно, потребитель уже знает, товар какой марки ему хочется приобрести, но в связи с определенными причинами сделать это в традиционных магазинах он не может.
В случае, когда посетитель виртуального магазина точно не знает, какой товар и с какими потребительскими характеристиками ему нужен, или вообще не разбирается в типах, спецификациях или разновидностях товара, электронная торговля уступает своему оффлайновому коллеге. Проявляется это в том, что в реальном магазине к каждому посетителю подходят индивидуально: человек может задать любые интересующие его вопросы, получить консультацию специалиста или совет. Причем процесс выбора, оценки и приобретения (или неприобретения) товара протекает в единовременном, разовом режиме. Безусловно, виртуальная торговая площадка тоже способна на многое, но все же нужно понимать, что львиную долю функций выполняет компьютер, запрограммировать который абсолютно на все случаи жизни просто невозможно. Специальная компьютерная программа может показать интересующий вас товар во всех ракурсах, предоставить полную документацию и описание, продемонстрировать товар в действии и т. д. Однако она не способна предусмотреть все возможные ситуации, в которых окажется посетитель; она не может дать незамедлительный ответ на самые каверзные и изощренные вопросы. Все, что в ее силах, – это перечень "часто задаваемых вопросов" (ЧаВо или FAQ), в котором вполне возможно и не окажется ответа, способного разрешить именно вашу проблему.
3. Намерение осуществить покупку.
При определении марки товара потребитель желает купить то, что соответствовало бы наивысшему уровню ожидаемого им качества. Посему процесс принятия решения о покупке не должен быть спешным. Реальна ситуация, когда посетитель одного виртуального магазина не удовлетворится его посещением, даже если он и найдет искомый товар. Причин тому может быть несколько: неудобная или запутанная навигация внутри электронного магазина, недостаток полезной или избыток бесполезной информации, слишком высокая цена, неприемлемая форма доставки, отсутствие квалифицированной поддержки и пр. В результате посетитель покидает данный магазин и начинает поиски другого, более подходящего.
Этот этап, показанный через призму действительности российской электронной торговли, перерастает в большую проблему, которая присуща на сегодня большинству отечественных виртуальных торговых сервисов. На основе многочисленных статистических данных можно заключить, что доминирующая часть российских электронных магазинов не устраивает своих посетителей по тем или иным причинам (основные изложены выше). С этой точки зрения, две формы осуществления торговой деятельности – виртуальная и реальная – тоже отличны, причем, снова в пользу последней. Исключение, пожалуй, составляет ценовой фактор, который порой играет значительную роль в традиционной коммерции.
4. Наличие или отсутствие покупки.
Потребительская система принятия решения о покупке показывает, что, возможно, покупка будет отложена на определенное время или потребитель вообще откажется от приобретения данного товара. На примере это может выглядеть так: вы решили подыскать себе новый компьютер в Интернете, так как ваш старый сломался, а в обычных магазинах вас что-то не устраивает. Вы заходите в один электронный магазин, но сталкиваетесь с высокими ценами, находите другой, но там нет нужной вам конфигурации, подыскиваете третий, но не рискуете купить из-за отсутствия технической документации и т. д. В результате вы приходите к выводу, что гораздо проще и дешевле будет починить старый компьютер.
Другой не менее распространенной причиной, по которой посетитель не делает заказа товара, является недоверие к самому электронному магазину. Здесь уже замешан российский менталитет, особенности мышления, сложившиеся стереотипы поведения. Но что делать, если не привык российский человек доверять банкам? Слишком много горьких примеров предоставила нам история. Сейчас это перерастает в большую и как никогда актуальную проблему, которая преграждает путь электронной коммерции к преобладающей массе населения России, в особенности со средним уровнем жизни. В США такой трудности не существует: если американец заказал себе через Интернет спортивный тренажер, сообщив при этом номер своей кредитной карточки, то он уверен, что приобретенный им товар будет доставлен строго в соответствии с условиями виртуальной продажи. С другой стороны, в настоящее время, когда в мировом сетевом сообществе прокатывается волна хакерских атак, уровень доверия к некоторым онлайновым структурам неминуемо должен понизиться.
В том случае, если посетитель что-либо приобрел в виртуальном магазине и получил товар в точности с тем, как это было расписано в перечне условий продаж, ситуация ясна. Скорее всего, человек и дальше станет делать покупки через Интернет, прежде всего в этом же магазине, который получит статус надежного и удобного сервиса. Хотя к другим аналогичным службам потребитель тоже будет присматриваться.
5. Оценка товара после покупки.
Приобретя товар, потребитель будет проверять его в процессе эксплуатации, в результате чего сделает вывод о том, удовлетворен ли он покупкой или нет. От этого зависит дальнейшее поведение человека в отношении электронных магазинов. Во-первых, человек сопоставит уровень своих ожиданий от потребительских свойств приобретенного товара с реальным его уровнем. Во-вторых, оценка товара после покупки формирует решение о том, чтобы приобретать еще раз эту марку и в этом магазине или попробовать другую марку и другой магазин. Часто неудовлетворение приобретенным в виртуальном магазине товаром отождествляется с отрицательным образом самого магазина. Это неверно, хотя виноват в таком предубеждении только магазин, в организации услуг которого присутствует что-либо, вызывающее у клиентов дискомфорт и отрицательные эмоции.
Подводя итоги, можно увидеть, что во многом виртуальная торговля приблизилась к традиционной вплотную. Особенно это заметно в степени автоматизации услуг по представлению товара, описанию его потребительских характеристик, структуре выбора и определения действительно необходимого наименования. Однако в таких областях, как единовременная техническая поддержка, консультации потребителя и мгновенная реакция продавца на запросы покупателя в зависимости от конкретной ситуации, электронная коммерция пока что еще отстает от традиционной по причине невозможности предусмотреть все случаи жизни на программном уровне.