Насмешник - Страница 5
Тем не менее человечеству свойствен неистребимый интерес к генеалогии или по крайней мере той части человечества, которой любопытно прошлое; для биографов же оно важней всего на свете.
Большинство пожилых людей редко проявляют интерес к молодым — или даже помнят, как их зовут, — если только они не s знакомы с их родителями. Не ведая о модных течениях в биологической науке, мы по-прежнему ищем объяснение человеческого характера в наследственности — как наши предки искали его в расположении звезд. Когда юная особа ведет себя неподобающе, мы задумчиво бормочем: «В точности как ее бедный дядюшка»; когда в молодом человеке обнаруживается талант, мы удивляемся: «Откуда это у него?», и с каждым днем интуиция подсказывает нам, что мы правы, утверждая то, что противоречит здравому смыслу.
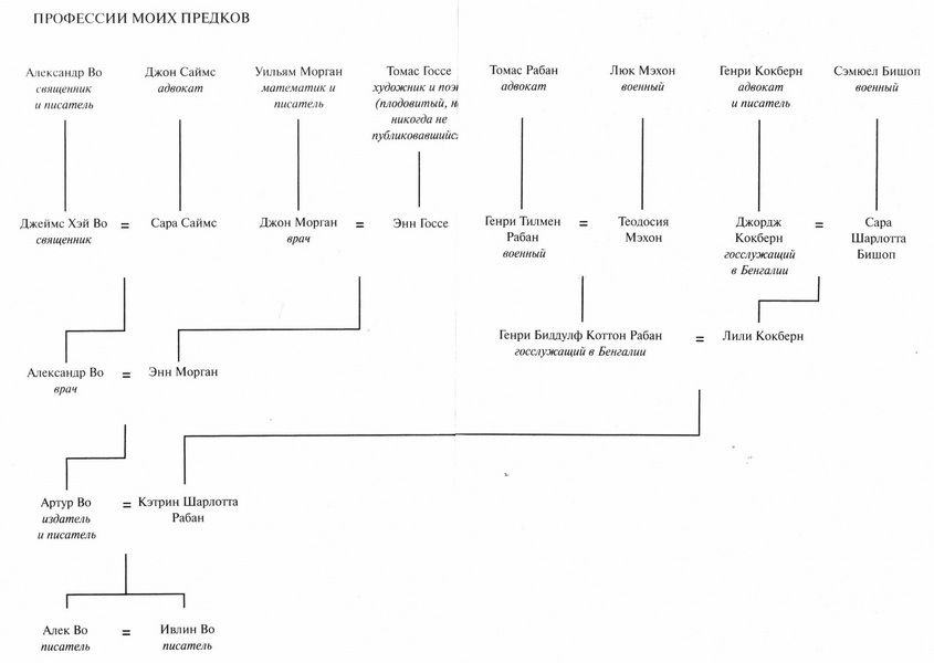
Среди моих предков не было знаменитостей. Так что я могу не бояться обвинения в тщеславии, если последую старой доброй традиции и предварю рассказ о себе рассказом о них.
Из восьми моих прапрадедов трое — англичане, двое — шотландцы, ирландец, валлиец и — единственная экзотическая кровь — гугенот, столетие назад пустивший корни в Гэмпшире; трое были адвокатами, двое военными, остальные — священник, математик и художник. Лишь о четверых что-то известно; от других сохранились просто имена: С. П. Бишоп, который умер в чине подполковника Бенгальской армии, оставив кучу детей (старый вояка принимал участие в большинстве кампаний в Индии в первой трети девятнадцатого века), Томас Рабан, который адвокатствовал в Калькутте, и Джон Саймс, занимавшийся тем же в Бридпорте. О четвертом, который, по моим предположёниям, был военным, трудно сказать что-то определенное. Он умер молодым, кажется, в Индии. По общему мнению, он принадлежал к роду Мэхонов из Строкстауна, что в графстве Роскоммон, провинция Коннахт, которые были в одночасье возведены в дворянство во времена Англо-ирландской унии (второй и последний пэры умерли, будучи душевнобольными и бездетными) и больше известны по убийству в 1847 главы их клана Дэниса Мэхона. Мой прапрадед принадлежал к предыдущему поколению; возможно, он приходился Дэнису дядей, но после уничтожения в 1922 году дублинского архива проверить это не представляется возможным. Моя прабабка при крещении получила имя Теодосия, в честь сестры первого барона. Видимо, в раннем детстве она осталась сиротой, поскольку воспитывалась в доме боевого друга отца, генерала Прайса, в Бате. Генерал служил в Индии, и ее отправили подыскивать себе мужа туда же. Она вышла за моего прадеда, служившего в чине майора в войсках Ост-Индской компании, который вскоре после рождения моего деда умер от холеры.
С Теодосией связана малоприятная семейная тайна. Ее имя редко упоминалось в разговорах. У меня есть миниатюра с ее портретом, сделанным во время ее короткого вдовства; она изображена в черном бархатном платье с глубоким вырезом, в ожерелье из черного янтаря и в черных нитяных перчатках. Черные локоны, ослепительно белая кожа. На лице играет самоуверенная улыбка, взгляд прекрасных глаз манящ — ей недолго пришлось ждать нового претендента на ее руку.
Мне она интересна тем, что единственная среди моих предков по прямой линии принадлежала к римско-католической церкви. Уж не знаю, как это получилось. Непостижимый случай для семьи англо-ирландских протестантов. По ее лицу не скажешь, чтобы она была похожа на рьяных новообращенок. Возможно, второй ее муж, Девениш, был католиком. То, что она переменила веру, заставило ее невестку (после того, как Теодосия вторично вышла замуж) забрать моего деда, когда он был маленьким, к себе, под свою опеку. Матери эти ее двоюродные бабки запомнились тем, что в виде примера коварного характера католиков приводили моего деда, рассказывая, как, много лет затратив на перевоспитание мальчишки, они обнаружили у него четки (что, пожалуй, свидетельствовало о приверженности не столько прежней вере, сколько памяти об умершей матери), которые он тайком хранил у себя, а ложась спать, прятал под подушку, пока его не накрыли с поличным. От второго брака у Теодосии было двое детей, но моему деду никогда не позволяли видеться с его папистскими братьями и сестрами.

Об упомянутом выше Джоне Саймсе в семейных преданиях сохранилась любопытная история; однажды он услышал во сне голос, приказавший ему: «Вставай и отправляйся в Лончестон!» Он, как водится, воспринял это скептически и повиновался только тогда, когда голос приказал ему в третий раз. От Бридпорта до Лончестона ни много ни мало восемьдесят миль. Провидение позаботилось, чтобы он не встретил препятствий на своем пути и нашел лодочника, который еще не спал и готов был перевезти его через реку, а у трактира — запряженную карету. Он прибыл в Лончестон как раз вовремя, чтобы попасть на выездную сессию суда присяжных, узнал в подсудимом, обвиняемом в убийстве, моряка, с которым разговаривал в Плимуте в ночь совершения преступления, и таким образом обеспечил ему алиби. Моя прабабка и ее дочь любили возвращаться к этой истории. Одна из моих теток даже изложила ее в виде рассказа. Правдивая или выдуманная, она мало что приоткрывает в этой загадочной личности; еще меньше она намекает на передающийся по наследству дар или недостаток.
Род Саймсов пресекся со смертью сэра Стюарта Саймса, одно время бывшего генерал-губернатором Судана. Он пережил своего единственного сына, погибшего в на поле боя в 1944 году.
Другие четверо предков удостоились внимания биографов и портретистов.
Преподобный Александр Во (1754–1827), доктор богословия, был священником Шотландской сецессионистской церкви, которая возникла в 1733 году. Приверженцы ее большей частью были фермеры, согнанные со своей земли, и крестьяне-поденщики, верившие, что пресвитерианство, ценой больших усилий установленное в 1690 году, предало революцию Джона Нокса тем, что было нетвердо в догматах и отказалось от права самостоятельного назначения на церковные должности.
Отец Александра Во, Томас, присоединился к Сецессии. Он владел довольно скромной фермой Ист-Гордон в бесплодной гористой местности близ Гринлоу в графстве Берикшир, как и четыре, а может, и больше, поколения его предков. Но он был последним в роду ее хозяином; его старший сын Томас, унаследовав ферму, продал ее и приобрел другую, обширней и расположенную в местах не столь суровых, на берегах Твида под Мелроузом, а его сын эмигрировал в Австралию.
Мой прапрадед получил духовное образование в Эдинбурге и Абердине. В 1782 году, когда ему было двадцать восемь, его направили служить в Лондон, в методистскую церковь, ныне снесенную, на Уэллс-стрит, что примыкает к Оксфорд-стрит, где он и прослужил до конца жизни. Он стал одним из самых известных проповедников-диссидентов своего времени, вел широкую общественную деятельность и среди прочего способствовал основанию Лондонского миссионерского общества и Диссентерской школы латинской грамматики в Милл-Хилл.
Его биография, составленная двумя его коллегами, пользовалась большой популярностью; труд этот, преследующий исключительно просветительскую цель, содержит выдержки из его проповедей, писем и дневников и свидетельства множества его почитателей. Я не в силах понять тех, кто, не движимый родственными чувствами, читает ее сегодня, но за всей его бросающейся в глаза выспренностью и протестантской экспансивностью можно увидеть личность примечательную и внушающую полное доверие.
В этом непоколебимом кальвинисте не было ни капли суровости. Он был высок ростом и хорош собой, в юности похож на атлета, а в старости — на патриарха. Все в один голос говорят, что он был человеком сердечным, радушным, щедрым, ласковым, обладающим чувством юмора и чрезвычайно снисходительным в суждениях. Он играл на скрипке, получал удовольствие от вина и купания в море, был очень наблюдательным путешественником. Широко образованный, он был знатоком античных авторов и теологии, той ее ветви, которой был приверженец. Когда во время Амьенского перемирия он на несколько недель оказался в Париже, то, похоже, не испытывал никаких трудностей при общении с французами. Он был неукоснительно верен догматам его секты, но без малейшего намека на яростный фанатизм. Беззаветно исполнял свою роль духовного пастыря. Было подсчитано, что всего он прочел семь тысяч семьсот шесть проповедей. И, уединяясь для молитвы, молился долго и горячо.