Мудрость веков в языке бизнеса. Паремии в англоязычном научно-популярном деловом дискурсе. Когнитивн - Страница 4
Важно отметить, что даже обозначенные ранее унифицирующие характеристики различных ЯКМ всего лишь демонстрируют наличие единого исходного материала (в виде концептуальной картины мира и общих для всего человечества когнитивных процессов) и некоторых точек соприкосновения. При этом уникальность каждой отдельно взятой ЯКМ не подлежит сомнению. Так, даже наиболее прочно укорененный в коллективном бессознательном набор архетипов в каждой ЯКМ будет иметь свое специфическое выражение. Данная точка зрения подтверждается рассуждениями Р. Ладо, который считал, что бытует иллюзия, что значения во всех языках практически одинаковы, а языки отличаются друг от друга формой выражения данных значений. Однако по сути, значения, которые классифицируют наш опыт, являются культурно детерминированными, поэтому они от культуры к культуре существенно варьируются [Ладо, 1989, с. 34–35]. Именно благодаря специфическому характеру такого варьирования предопределяется своеобразие каждой отдельной взятой этноязыковой картины мира.
Приведенное выше высказывание подтверждается и одним из основных положений когнитивной лингвистики, в соответствии с которым «языковое знание – всегда знание разделенное, знание коллективное». Что же касается индивидуального знания каждого индивида, оно находит отражение в индивидуальном характере содержательного и количественного показателей уровня усвоения знания коллективного, в его интерпретации и индивидуальной оценке. Таким образом, индивидуальное знание является определенного рода конфигурацией знания коллективного в плане его содержания, объема и интерпретации [Болдырев, 2009, с. 41].
Резюмируя вышесказанное, можно с уверенность сказать о неразрывной связи этнической и языковой картины мира, их взаимообусловленности и взаимовлиянии.
Говоря же о характере разграничения концептуальной и языковой картин мира, мы приходим к выводу, что концептуальная картина мира представляет собой феномен более сложный и богатый, равно как и более динамичный. К числу операционных единиц концептуальной картины мира принадлежат идеальные сущности, образные концепты и гештальты, зачастую не поддающиеся обозначению в языке. Они образуют так называемый ментальный лексикон (lingua mentalis), содержащий отраженные в знаках вербализованные знания [Песина, 2009; 2011].
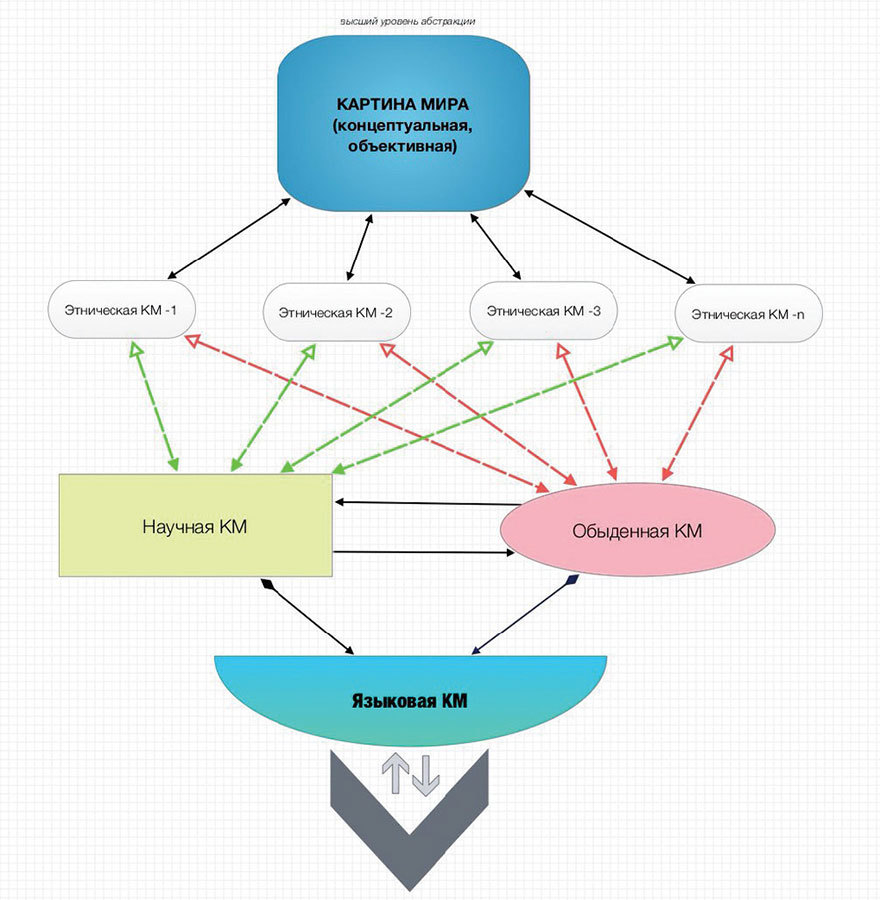
Мы намеренно подходим к сравнению НКМ и ОКМ после рассмотрения сущностных свойств ЯКМ, т. к. первые два элемента, будучи оппозиционными абстракциями, ментальная репрезентация культуры которых носит фрагментарный по отношению к концептуальной картине мира характер, непременно соотносятся и зависят от ЯКМ как способа их непосредственной вербализации.
С точки зрения философии, НКМ дается определение «целостного образа предмета научного познания с его главными системными и структурными характеристиками, формирующегося посредством фундаментальных понятий, представлений и принципов науки на каждом этапе ее исторического развития» [Новая философская энциклопедия, http://www.iph.ras.ru/ elib/2017.html].
Соглашаясь с представленной формулировкой, мы все же хотели бы дополнить ее тем, что формирование НКМ, безусловно, базируется на фундаментальных образах деятельности, но при непосредственном участии обыденного (а также мифологического и художественного) сознания через ассимиляцию результатов познания, которые получены во всех сферах человеческой деятельности.
Подчеркнем, что ОКМ является для нас образом этноязыкового сознания, целостной системой представлений о закономерностях и свойствах мира, моделью интегрального знания о всех элементах системы наивных и обывательских представлений социума об окружающей действительности, возникающего посредством чувственного отражения этой действительности.
Так, прослеживается четкая связь НКМ и ОКМ, базирующаяся на том, что научное познание как таковое неотделимо от обыденного (наивного) восприятия действительности и не может существовать автономно, т. к. любое научное познание зарождается и «пускает корни» именно в глубинах познания обыденного как непосредственной основы человеческого мышления. Из несформулированной наивной картины мира вырастает эксплицитная научная картина. Это происходит благодаря спецификации и уточнениям тех же языковых моделей, являющихся источником имплицитной наивной картины мира [Солончак, Песина, 2014, с. 150]. Иными словами, можно утверждать, что основные различия НКМ и ОКМ прослеживаются в характере отражения действительности, т. е. ОКМ отражает обыденные, обиходные представления о мире, в то время как НКМ заключает в себе представления о мире, сформированные наукой через систему специальных понятий. Однако данный факт никак не мешает сближению обозначенных картин мира на современном этапе развития цивилизации; более того, подобному сближению способствуют такие экстралингвистические факторы как глобализация во всех ее проявлениях, использование новых коммуникационных и информационных технологий, а также связанные с этим интеграционные процессы; и, что самое главное для нашего исследования, влияние средств массовой информации на процесс популяризации НКМ. Тем не менее, такое сближение не представляет собой полного слияния, так как научная и обыденная картины мира в центральных областях образуют вполне жесткие отчетливо различные формально-языковые и концептуальные ядра [Солончак, Песина, 2014, с. 150].

Схема 1
Итак, руководствуясь рассмотренными выше параметрами сближения и разграничения НКМ и ОКМ, а также рядом обозначенных нами базовых функций картин мира, мы можем утверждать, что ЯКМ является исторически сформировавшейся в сознании определенного этноязыкового социума и отраженной в языке совокупностью обыденных (наивных) и научных представлений о внутреннем и внешнем мире индивида, формирующей уникальное ценностно-смысловое пространство, необходимое для адекватного восприятия, категоризации и концептуализации окружающей действительности.
Представленная схема убедительно доказывает важность и перспективность использования когнитивного подхода к изучению проблем языка, являющего средством доступа непосредственно к человеческому разуму. Обязательный учет когнитивной составляющей в лингвистике подчеркивает Е. С. Кубрякова, указывая на то, что он способствует доступу к многочисленным процессам и явлениям, которые возможно наблюдать только потому, что они «пропущены» через языковые формы и благодаря этому обладают объективным характером» [Кубрякова, 2004, с. 362].
Обозначив основные функции ЯКМ и характер ее взаимодействия с другими производными картины мира, мы можем утверждать, что паремиологическая картина мира (ПКМ) должна обладать тем же набором базовых характеристик (адаптации/защиты, фиксации и хранения знаний, этничности, ценностной доминанты). При этом данная картина мира явно выделяется и присущими только ей характеристиками, выявление которых необходимо для реализации задач нашего исследования.
1.2. Англоязычная паремиологическая картина мира
Как нами уже упоминалось ранее, язык является не просто орудием, средством коммуникации, а культурным кодом нации, в котором отражается весь потенциал того или иного этноса. В этом проявляется диалектическая взаимосвязь языка и культуры: язык, будучи одним из основополагающих признаков нации, является главной формой существования и выражения национальной культуры.
Здесь необходимо еще раз подчеркнуть, что весь характер нашего исследования обусловлен антропоморфностью языковой картины мира, в соответствии с чем человеку принадлежит центральное положение в формировании и репрезентации всего комплекса явлений лингвистического и экстралингвистического характера.
Данное утверждение основывается на фундаментальных и незыблемых положениях современной науки и общей теории развития. С одной стороны, это антропный космологический принцип, воплощающий в себе философскую концепцию взаимосвязи и взаимодействия человека и универсума [см. подробнее: Стерледев, Стерледева, 1994; Гидлевский, Филатов, 2015]; с другой – это изначально введенный Л. Фейербахом и сместивший весь фокус лингвистических исследований в сторону антропоцентрической парадигмы антропологический принцип, представляющий собой квинтэссенцию философской системы и ее смысловое ядро [Жукоцкий, 1999, с. 3], в соответствии с которым человек воспринимается как уникальная «био-социо-культурная» сущность [Ларин, 2014, с. 73–84], обладающая безграничным потенциалом саморазвития [Гончаров, 2015, с. 113].