Миллионер За Минуту - Страница 2
«Левые» страницы организованы как Минуты Миллионера – отдельные уроки объемом в одну-две страницы. Вместе они образуют пошаговое руководство: как в кратчайшие сроки стать Просветленным Миллионером. Минуты Миллионера выделяются в отдельные модули, размещенные параллельно с теми уроками, которые преподает Саманта, и теми действиями, которые предпринимает Мишель.
Вы заметите также, что рядом с некоторыми словами и фразами в «правосторонней» повести проставлены номера страниц, отсылающие вас к соответствующим «левосторонним» Минутам Миллионера. В повести вы увидите эти уроки в действии и, сверяясь со ссылками, сможете убедиться, что основательно разобрались с этими понятиями, или просто узнать их смысл, если вы начали чтение именно с истории Мишель Эриксен. В каком порядке вы будете читать книгу: сначала четные страницы, потом нечетные, или наоборот, – дело ваше; выбирайте, что представляется вам наиболее естественным.
Все изложенные здесь идеи мы уже с большим успехом применяли при обучении (в разных форматах) десятков тысяч людей. Каждый следующий урок («Минута Миллионера») строится на основе предыдущих. Мы также приглашаем вас посетить наш сайт в Интернете где вы найдете бесплатные упражнения для углубления понимания материала, изложенного в каждом отдельном уроке.
Теперь давайте выясним, «художник» вы или «инженер». На следующих двух страницах процесс становления миллионера представлен двумя разными способами. Хотя важную информацию содержат оба варианта, и их оба следует изучить, будь вы «художник» или «инженер», какой из них все-таки ближе вам?
Система "Миллионер за минуту"

Гора Миллионера

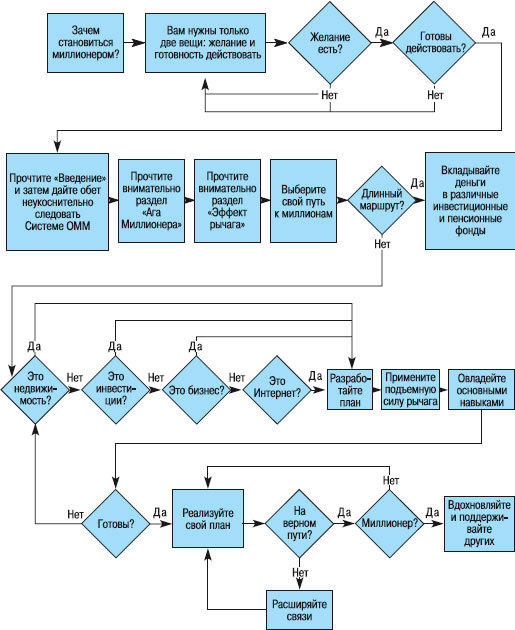
Уравнение миллионера
Каждые 60 секунд кто-нибудь в мире становится миллионером.
Именно так. Новый миллионер «возникает» каждую минуту каждого дня. В мире буквально миллионы миллионеров.
Некоторым из этих миллионеров понадобилось 60 лет, чтобы накопить свое богатство. Другим для этого потребовался год. Кое-кому удалось это сделать менее чем за 90 дней. А есть такие, очень немногие, кто сумел заработать миллион за одну минуту. В этой книге мы покажем вам поэтапный процесс, как стать не просто миллионером, но Просветленным Миллионером, и не важно, займет это 60 лет или 60 секунд.
Подавляющее большинство миллионеров обладают некоторыми общими чертами. Вы должны внедрять приемы и стратегии, которые они используют. Вы должны выработать в себе умонастроение миллионера – специфический набор притягивающих богатство психологических установок и убеждений.
После многолетних исследований мы отточили нашу систему, превратив ее в трехшаговый процесс, который мы называем Уравнением Миллионера:
Мечта + Команда + Тема = Миллион
1. Мечта: укрепление умонастроения миллионера – уверенности в себе и жгучего желания.
2. Команда: привлечение наставников и партнеров, помогающих вам сделать мечту явью.
3. Тема: выбор и применение одной или нескольких основных моделей быстрого обогащения.
Этапы, на которые разбито содержание этой книги, помогут вам сосредоточиться на этих трех важнейших шагах процесса обогащения. Комбинируясь, они обеспечат качественный скачок финансового успеха.
Эффект бабочки: одной минуты более чем достаточно
Каждый раз, когда вы моргаете, звезды перемещаются.
Все началось около сорока лет назад, когда Эдвард Лоренц, метеоролог-исследователь из Массачусетского технологического института, создал компьютерную программу для моделирования погоды. Лоренц свел все влияющие на погоду факторы к ряду формул, которые соответствовали определенным явлениям.
В своей великолепной книге «Хаос» Джеймс Глик повествует, что в один из зимних дней 1961 года Лоренц решил ускорить расчеты, не задавая все переменные с самого начала, а взяв промежуточные цифры из предыдущей распечатки.
И произошло нечто неожиданное. Лоренц смоделировал совершенно новый прогноз, резко расходящийся с предыдущим расчетом.
Сначала он подумал, что ошибся компьютер. А потом его осенило. Ответ заключался в тех цифрах, которые он ввел в машину. Изначальная цифра была 0,506127 – с шестью знаками после запятой. На распечатке же, откуда он взял данные, это число было округлено до 0,506. Лоренц полагал, что разница, составлявшая чуть более одной десятитысячной доли, ни на что не повлияет. Но он ошибся. Это маленькое отклонение во входных данных породило ОГРОМНУЮ разницу в итоговых результатах!
Официально этот феномен именуется «высокой чувствительностью к начальным условиям». Его неформальное и более популярное название – Эффект Бабочки. Проще говоря, он означает, что бабочка, порхающая в Сан-Франциско, может сильнейшим образом повлиять на погоду в Шанхае.
К очень схожему выводу пришел и Эдвардс Деминг, американский статистик, основавший Движение за тотальное качество сначала в Японии, а потом и во всем мире. Вклад Деминга оказался исторически столь весомым, что газета «U.S. News & World Report» назвала его деятельность одним из «девяти скрытых поворотных моментов истории» (наряду с противозачаточными таблетками и деятельностью апостола Павла).
После 50-летних статистических исследований Деминг указал, что каждый процесс имеет начало и конец. Если вы сосредоточитесь на первых 15 % этого процесса и исправите его (измените начальные условия), вы обеспечите для себя не менее 85 % желаемого результата. Иными словами, если сосредоточиться на первых 15 % чего-либо, остальные 85 % последуют без особых усилий.
Именно в этом суть системы «Миллионер за минуту». Она обеспечивает крошечные изменения в ваших мыслях и действиях – воздействуя по одной минуте за раз. Это первые 15 % процесса. Вам нужно довести их до совершенства. И когда вы сделаете это, эти одноминутные исправления радикально ускорят ваш путь к статусу Просветленного Миллионера.
На крыльях просветленного миллионера
Согласно Эффекту Бабочки, как мы уже сказали, едва заметные взмахи крыльев бабочки могут порождать огромные изменения во всем мире. Мы убеждены, что, опираясь на эту научную теорию, вы можете добиться в своей жизни совершенно поразительных вещей – даже стать миллионером, – с помощью тщательно разработанной нами системы сосредоточенных действий, выполняемых 60-секундными импульсами. Мы называем эти сулящие миллионы долларов импульсы (взмахи) Минутами Миллионера. Теперь несколько минут помашите своими крыльями и приготовьтесь к полету.
Куда ни глянь – даже в наше время экономической неопределенности – увидишь людей, жирующих на пирах невероятного процветания, когда большинству достаются лишь крохи, падающие со стола. Путь к финансовой свободе начинается с той МИНУТЫ, когда вы решите для себя, что вам уготовано процветание, а не нищета, изобилие, а не скудость. Прислушайтесь, может быть, какая-то часть вашего «я» всегда это знала? Вы способны представить себя живущим в благоденствии той жизнью, где всего «больше чем достаточно»?
Чтобы принять решение, нужна лишь МИНУТА. Решите сейчас.
Вам когда-нибудь приходила в голову идея нового продукта или новой услуги? Но вы медлили и через некоторое время обнаруживали, что кто-то опередил вас. Они заработали миллионы на «вашей» идее! Поймите, что идея на миллион долларов посещает вас едва ли не каждый день. Какая такая идея витает у вас в голове в это самое мгновение и ждет, чтобы вы только осознали и зацепили ее? В ту самую минуту, когда вы осознаете ее, вы станете Миллионером за минуту. Но одного осознания мало. Нужно еще и действовать на основе этой идеи.