Магнитные карты и ПК - Страница 13
Рис 3.23. Схема размещение элементов декодера на ИС U4085B
Для выполнения этой операции требуется паяльник с очень тонким жалом. Распайку ИС рекомендуется начинать с двух диагонально расположенных выводов, что облегчит выравнивание контактов ИС и ламелей платы. Перечень элементов декодера приведен в табл. 3.2.
Таблица 3.2. Перечень элементов декодера

Ниже мы объясним, как соединить эту схему с IBM РС-совместимым ПК, который будет выполнять программы считывания и декодирования. Теперь же проведем первое исследование схемы. Оно будет заключаться в подключении питания +5 В и изучении с помощью осциллографа сигналов
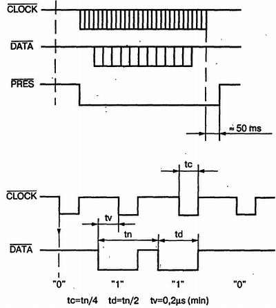
Отметим, что на временной диаграмме сигналов, показанной на рис. 3.24, частота сигнала CLOCK пропорциональна скорости прохождения карты.

Рис 3.24. Временные диаграммы сигналов, полученных с помощью декодера
Если не пользоваться осциллографом с памятью или графическим записывающим устройством, интерпретировать биты линии данных DATA невозможно.
Можно отметить, что тактовые импульсы
Большая длительность в значительной степени облегчает работу программ на не слишком быстродействующем или с замедленным выполнением других задач процессоре.
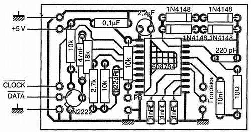
Общий вид декодера приведен на рис. 3.25 и 3.26.

Рис. 3.25. Общий вид декодера со стороны размещения элементов

Рис. 3.26. Общий вид декодера со стороны печати
Американская версия
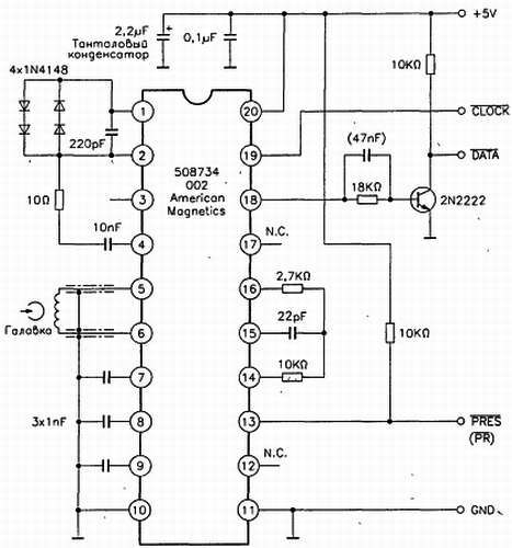
Схема, представленная на рис. 3.27, значительно отличаясь от рассмотренной выше, приводит к очень близким результатам.
Рис. 3.27. Схема декодера на интегральной схеме фирмы American Magnetics
Основные функциональные отличия заключаются в следующем:
• значительно более высокая чувствительность, допускающая использование менее качественной или не очень хорошо настроенной головки;
• несколько меньший допуск к очень низким скоростям прохождения;
• импульс
• идентичные величины внешних компонентов для дорожек для плотностей записи как 75, так и 210 bpi;
• данные выдаются без инверсии.
Последняя особенность приводит к необходимости ставить инвертирующий каскад для линии
Поскольку каскад выполнен на обычном n-р-n транзисторе, ему дня нормальной работы требуется форсирующая RC-цепочка в цепи базы. Отсутствие такого конденсатора может привести к межсимвольной интерференции, то есть наложению текущих битов на последующие.
Следует отметить, что количество диодов в цепи отрицательной обратной связи при необходимости и в экспериментальных целях может варьироваться.
Обратим внимание и на то, что номиналы всех элементов были оптимизированы в соответствии с указаниями изготовителя интегральной схемы; в принципе рекомендуется их придерживаться. Печатная плата декодера, изображенная на рис. 3.28, также имеет небольшие размеры и допускает установку в непосредственной близости от головкодержателя.

Рис. 3.28. Печатная плата декодера на ИС фирмы American Magnetics
Напомним, что длина проводов, подсоединяющих головку к декодеру, не должна превышать 10 см, причем неважно, будет ли это витая пара или отдельные экранированные провода (поскольку вход усилителя симметричен, ни один из двух проводов головки не соединяется с «землей»).
Размещение элементов на плате декодера представлено на рис. 3.29. Здесь мы также частично обращаемся к технологии поверхностного монтажа (SMD).

Рис. 3.29. Размещение элементов на плате декодера, использующего ИС фирмы American Magnetics
Интегральная схема припаивается со стороны печати так же, как и форсирующий конденсатор 47 нФ, включенный параллельно с резистором 18 кОм. В качестве данного конденсатора целесообразно использовать конденсатор в стеклянном корпусе, похожий на диод. Это гарантирует минимальную длину соединений и экономит место со стороны компонентов.
Внешний вид декодера приведен на рис. 3.30 и 3.31, а перечень элементов — в табл. 3.3.

Рис. 3.30. Вид декодера со стороны размещения элементов

Рис. 3.31. Вид декодера со стороны печати
Таблица 3.3. Перечень элементов декодера

Несмотря на то что промышленные считывающие устройства для магнитных карт или считывающие устройства, построенные по нашим рекомендациям, могут быть использованы практически с любым процессором, мы разработали программы, позволяющие выполнять все вышеназванные исследования как обычно, на IBM РС-совместимом компьютере.
Подключение чрезвычайно просто, не затрагивает существующей конфигурации и использует порт для игровых приставок или джойстика.
Этот разъем типа DB15, которым, как правило, пренебрегают серьезные пользователи, предоставляет четыре логических входа для импульсных сигналов и весьма удобное напряжение питания + 5 В.
Этого более чем достаточно для подключения считывающего устройства магнитных карт. Схема подключения приведена на рис. 3.32.

Рис. 3.32. Подключение считывающего устройства к разъему джойстика ПК
Длина соединительных проводов (неэкранированных) не принципиальна и может достигать 1 м, по крайней мере в случае декодеров, построенных в соответствии с нашими схемами.