Как освоить радиоэлектронику с нуля. Учимся собирать конструкции любой сложности - Страница 19
Существует технология изготовления печатных плат с помощью обычной чертежной кальки. Она мало отличается от технологии со специальной пленкой. Перед применением кальку необходимо пропустить через принтер или прогладить утюгом для устранения термоусадки. Дальше — все аналогично. После остывания плату с тонером и калькой опускаем в теплую воду, ждем, пока калька размокнет, и аккуратно тряпочкой скатываем бумагу. После этого подправляем маркером. Надо отметить, что качество плат при этом несколько хуже, но значительно дешевле.
Для нанесения рисунка на плату можно пользоваться и спиртовым маркером (лучше всего немецким), но это подходит лишь для простых плат в единичном экземпляре. Качество — как с калькой, а трудностей — неизмеримо больше. Но для простых вещей подойдет.
Наиболее распространенной ошибкой начинающего радиолюбителя-конструктора является то, что при компоновке элементов он стремится получить как можно меньшие габариты устройства, пренебрегает возможными паразитными взаимосвязями между элементами различных каскадов, располагая элементы без учета принципа их работы. Чтобы не допустить таких ошибок, необходимо прежде всего тщательно рассмотреть возможные варианты компоновки элементов. Не располагайте печатную плату и другие детали вблизи мощного резистора, который греется в процессе работы. При монтаже усилителей очень важно размещать входы и выходы отдельно. Это будет способствовать меньшему количеству различных помех. В усилительной аппаратуре рекомендуется подводить провода питания в скрученном виде. Не забывайте размечать на плате все механические крепления и места под винты и гайки, заклепки и т. д. С опытом сборки различных самоделок вы и сами сможете определить, что и как будет лучше сделать.
Глава 9
Профессиональная схемотехника
Под профессиональной схемотехникой подразумевается изготовление и налаживание устройств, монтаж на печатной плате с соблюдением всех правил. В этой главе будут представлены уже известные нам самоделки, а также совершенно новые, собранные на незнакомых пока микросхемах из новых деталей. Здесь вы увидите рисунки печатных плат изготавливаемых устройств.
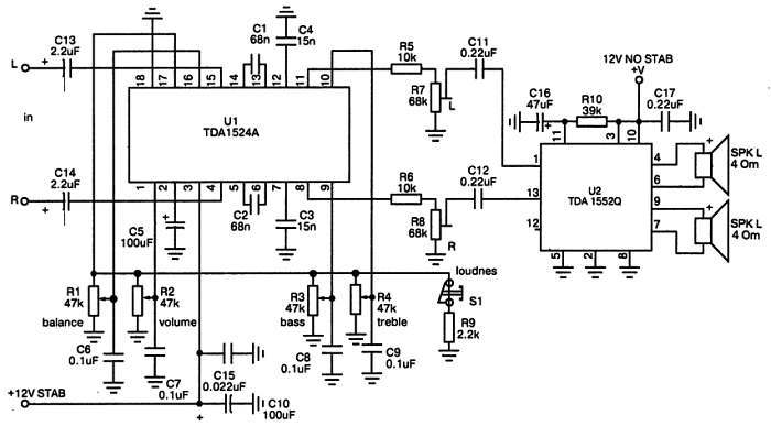
За основу данной схемы мы взяли уже знакомые нам устройства темброблока на TDA1524A и УНЧ на TDA1552Q и связали между собой (рис. 9.1).

Рис. 9.1. Принципиальная схема стерео УНЧ с термоблоком.
Подробно описывать данную схему нет смысла, так как мы уже хорошо знакомы с такими самоделками. Напомню, что резисторами R7 и R8 регулируется уровень сигнала, подаваемый на усилитель мощности. Микросхема TDA1524A питается от стабилизированного блока питания, TDA1552Q — от нестабилизированного. Если вы будете использовать данный УНЧ в качестве автомобильного, то оба плюсовых контакта можно соединить вместе и подключить к автомобильному аккумулятору. Если с различными источниками питания (о них мы поговорим позже) у вас возникнут проблемы, соединяйте оба провода вместе и подключайте к нестабилизированному блоку питания на 12 В. В этом случае в колонках будет слышен фон, создаваемый источником питания, но с ним можно смириться.
Печатная плата стереофонического УНЧ с темброблоком представлена на рис. 9.2.
Перенесите данный рисунок на кальку в зависимости от ваших радиодеталей, после чего приступайте к созданию платы.

Рис. 9.2. Печатная плата стерео УНЧ с темброблоком.
Мы собрали хороший и мощный усилитель с темброблоком. Не плохо бы его дополнить стереоприемником FM-диапазона, чтобы слушать свои любимые радиостанции. Приемник также будет создан на специализированной микросхеме (рис. 9.3).

Рис. 9.3. Принципиальная схема стереофонического FM (88-108 МГц) приемника на СХА1238S.
На этот раз мы отдали предпочтение чипу фирмы Sony — CXA1238S. Он обладает повышенной чувствительностью, экономичностью и отличным встроенным декодером для преобразования моносигнала в стерео.
Конструкция не содержит дефицитных и дорогих деталей, а также трудоемких в изготовлении катушек. Работает на частотах в пределах 88-108 МГц. Приемник сохраняет полную работоспособность при снижении напряжения питания до 1,9 В, а потребляемый им ток настолько мал, что при питании от двух батареек, он сохранит свою работоспособность в течение месяца. Сигналы левого и правого стереоканалов формируются на выводах 6 и 5 микросхемы U1 соответственно.
Для вас на схеме появилось несколько новых деталей. Их описание представлено на рис. 9.4.

Рис. 9.4. Разъяснение новых деталей на принципиальной схеме.
Обратите внимание, вокруг сверхвысокочастотного транзистора идет пунктирная линия — это один из его выводов. Мы подключим его к общему проводу.
В нашем приемнике можно использовать резисторы любых типов с допуском не хуже ±20 %, оксидные конденсаторы — лучше импортные малогабаритные, остальные конденсаторы керамические. Во всех приемниках с УКВ-диапазоном применяются широкополосные, малогабаритные пьезокерамические фильтры. Внешний вид фильтров U2, U3 изображен на рис. 9.5.

Рис. 9.5. Распиновка пьезокерамического фильтра, варикапа и транзистора.
Средний вывод подключается к общему проводу, остальные — без разницы. Фильтр U4 похож на предыдущие, но имеет два вывода и окрашен в светло-коричневый цвет. Транзистор Q1 — КТ368А, КТ368Б, КТ3102 с буквенными индексами от А до Е. Транзистор Q2 — КТ368А, КТ368Б, КТ339 или КТ399 с любыми буквенными индексами. Индуктивность дросселя L1 может быть в пределах от 22 до 220 мкГн (я ставил на 100 мкГн). Дроссель с такой индуктивностью можно приобрести готовый. Катушки L2, L4 и L5 бескаркасные с внутренним диаметром 3 мм. Катушка L2 имеет 8 витков с отводом от середины (для удобного монтажа я намотал две катушки по 4 витка каждая). Катушка L4 содержит 6 витков, L5 — 5 витков. Точное число витков зависит от длины и расположения дорожек, ведущих к катушкам на печатной плате, и уточняется при настройке. Обычно катушки наматывают на какую-нибудь трубку нужного диаметра, а потом вытаскивают ее. В итоге вы получаете бескаркасную катушку.
С помощью многооборотного переменного резистора R21 настраивают приемник на нужную радиостанцию. Корпуса транзисторов соединяются с общим проводом. Размеры печатной платы 52x46 мм. Резистор R8 и конденсатор С21 прикрепляются со стороны печатных проводников. Приемник соединен с антенной экранированным проводом. Возле антенны экран обрывается, а «горячая» жила соединяется с антенной. Обратите внимание, что на печатной плате (рис. 9.6) обозначены не все элементы. Цепь индикации R4 D1 монтируется вне зоны печатной платы.
