Искусство схемотехники. Том 3 (Изд.4-е) - Страница 72
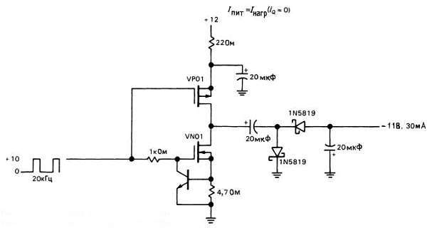
2. Для формирования большего отрицательного напряжения вы можете применить дискретные МОП-транзисторы в схеме с летающим конденсатором (рис. 14.22). Этот частный пример характеризуется током холостого хода в несколько микроампер и максимальным током вплоть до 30 мА.

Рис. 14.22. Диcкретный конвертер на отрицательное напряжение с летающим конденсатором.
3. На рис. 14.23 показан более простой метод, снова отчасти ограниченный по диапазону напряжений, основанный на использовании КМОП-кристалла таймера 7555. Вы можете питать схему 7555 от источника положительного напряжения в диапазоне от 2 до 18 В, таким образом формируя напряжения вплоть до —15 В или около того. С помощью умножителя напряжения (см. разд. 1.28) вы можете, конечно, формировать и более высокие напряжения с соответственно худшей стабилизацией. Если в вашей схеме имеется несколько логических КМОП-схем, то можно использовать выходной сигнал КМОП-вентиля, а не схему 7555. Однако если используются высококачественные семейства КМОП-схем, такие, как НС/НСТ или AC/ACT, то вы ограничены в размахе логического сигнала напряжением 5 В, в то время как более старые схемы серий 4000 или 74С допускают размах напряжений 15 В, хотя и при меньших токах.
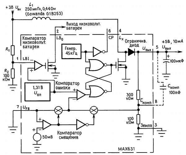
4. Как мы объяснили в гл. 5, с помощью индуктивного накопления энергии, вы можете построить импульсные источники питания, у которых выходное напряжение больше входного или гораздо меньше, или даже может быть отрицательным, при этом обеспечивается КПД в 75 % или около того независимо от входного напряжения. Это очевидно полезно при проектировании микромощных устройств, где само нестабилизированное постоянное напряжение может сниматься с батарей, напряжение которых падает по мере их использования. Микромощные импульсные источники питания могут быть спроектированы таким образом, что они сохраняют высокий КПД даже при снятой нагрузке (в отличие от обычных импульсных источников с высокими значениями тока), при этом используется цепь, которая перекрывает генератор до тех пор, пока выходное напряжение не упадет, в этой точке он вырабатывает единственный заряжающий импульс, затем засыпает снова. На рис. 14.24 изображен источник питания с напряжением +5 В, сконструированный на маломощной интегральной схеме МАХ631.

Рис. 14.23. Формирователь отрицательного напряжения из положительного прямоугольного колебания.
5. Вам может и не потребоваться отдельный источник отрицательного напряжения, даже если вы и используете операционные усилители с биполярным размахом выходного сигнала и др. Например, вы могли бы сформировать опорное напряжение земли +4,5 В (используя резистивный делитель и микромощный повторитель на ОУ) для схемы, построенной на операционных усилителях при питании ее от единственной батареи 9 В. Давайте рассмотрим этот метод более подробно.
14.08. Опорное напряжение земли
Для питания большинства из рассмотренных с гл. 3 схем на операционных усилителях обычно используются источники с симметричным напряжением 15 В, что связано с гибкостью обработки сигналов, близких к потенциалу земли. Однако, как мы уже установили в разд. 4.22, можно использовать только единственный источник питания, формируя некоторое опорное напряжение, которое подается вместо потенциала земли обычных биполярных источников питания схем на ОУ. Если же в качестве источника питания используется батарея, то появляется дополнительный стимул упрощения ситуации, когда предпочтительнее использовать единственную батарею с напряжением 9 В.
Наиболее легкий способ формирования аналоговой «общей» шины состоит в том, чтобы расщепить напряжение батареи с помощью резистивного делителя напряжения, а затем использовать микромощный повторитель на ОУ, который обеспечит низкое полное сопротивление этой общей шины. Для внешнего мира эта общая шина представляет собой «землю» с плавающими обоими концами самой батареи, см. рис. 14.8.
Для поясняющей эту идею схемы мы выбрали программируемый КМОП операционный усилитель 3440, работающий при токе покоя 5 мкА. Необычно большие номиналы резисторов в делителе дают малый вклад в ток потребления, емкостное шунтирование делителя позволяет поддерживать низкое значение полного сопротивления в средней точке, которая в противном случае была бы чувствительна к фону переменного тока и перекрестным помехам из-за частотной интерференции других сигналов. Схема 3440 — это хороший выбор для этой прикладной задачи, поскольку позволяет формировать значительные втекающие и вытекающие токи (вплоть до нескольких миллиампер), даже когда ее смещение составляет 1 мкА; это свойство присуще не всем программируемым ОУ, многие из которых имеют плохие характеристики по вытекающему току, когда они функционируют на микромощных уровнях. Например, интегральная схема LM346, функционирующая при токе 5 мкА, может выдавать ток только 0,1 мА, хотя втекающий ток может достигать 20 мА (посмотрите рис. 14.32).

Рис. 14.24. Маломощный импульсный стабилизатор на напряжение 5 В (КПД = 74 %).
(Из технических данных на ИС МАХ631 фирмы Maxim)
Следует отметить, что само опорное напряжение не обязательно должно составлять половину напряжения батареи; может быть лучше расщепить напряжение питания несимметрично, с тем чтобы обеспечивался максимальный размах выходного сигнала. (Пример этого приводится в разд. 14.12.) В некоторых ситуациях может быть предпочтительнее сместить его на фиксированное значение от напряжения питания, возможно с помощью прецизионного микромощного источника эталонного напряжения. Тогда само напряжение питания относительно опорного напряжения общей шины будет стабилизированным.
Выходное полное сопротивление. Существует несколько ситуаций, в которых вам даже не требуется устанавливать ОУ для формирования опорного напряжения земли. Например, если это опорное напряжение подается только на входы ОУ (которые были бы подключены к шине земли в обычной конфигурации с биполярным источником питания), то в этом случае шунтированный высокоомный резистивный делитель, обеспечивающий низкое полное сопротивление в частотном диапазоне сигнала, будет обычно удовлетворительным решением. Однако, как правило, источник, формирующий потенциал шины земли, должен характеризоваться низким полным сопротивлением, как на постоянном токе, так и на частотах сигнала. Например, некоторые ИС могут использовать общую шину в качестве источника отрицательного напряжения питания; она может использоваться как общая точка подключения фильтров нижних частот, цепей смещения, нагрузок и др. Взгляните на любую нормальную схему с биполярным источником питания и вы найдете постоянные и сигнальные токи как втекающие в шину земли, так и вытекающие из нее. Как и в приведенном выше примере, надо быть уверенным в том, что ОУ, который вы выбрали для формирования опорного напряжения земли, обладает надлежащими характеристиками по формированию втекающего и вытекающего тока, как того требует сама схема. Для микромощных операционных усилителей характерно высокое выходное полное сопротивление при разомкнутой петле обратной связи (рис. 7.16), так что на высоких частотах (где отсутствует значительное петлевое усиление) полное сопротивление шины земли может возрастать до нескольких тысяч ом.
Очевидное средство избавиться от этого - шунтирование опорного напряжения земли (рис. 14.25, а), но это, вероятно, вызовет переходные процессы в виде «звона» или даже генерацию из-за запаздывающего фазового сдвига цепи, состоящей из самого шунтирующего конденсатора в сочетании с относительно высоким выходным полным сопротивлением операционного усилителя, которая входит в петлю обратной связи. На рис. 14.25, б показано еще одно средство, а именно развязывающий резистор в несколько сотен ом, который, однако, приводит к увеличению сопротивления на постоянном токе, поскольку он не входит в петлю обратной связи. Добавив еще два элемента, как на рис. 14.25, б, можно обеспечить обратную связь по постоянному току (через сопротивление R2) и в то же самое время стабильность.