Искусство схемотехники. Том 3 (Изд.4-е) - Страница 51
Каждая из таких схем не лишена проблем. Преимуществом простых диодных детекторов является работа в аномально широкой области частот (до ГГц, если правильно подобрать диоды), но они нелинейны при низких уровнях сигналов. Использование диодов Шоттки (основные носители) в некоторой степени помогает, так как прямое напряжение для них ниже. Вы можете значительно улучшить ситуацию, если перед выпрямлением пропустите сигнал через предусилитель (это используется, например, в «детекторе уровня» усилитель/диод UTD-1000 Avantek); однако этот путь ограничивает динамическую область из-за насыщения усилителя (UTD-1000 имеет область 30 дБ и работает на частотах от 10 до 1000 МГц). Активный выпрямитель, наоборот, высоко линеен; но он хорошо работает только в области относительно низких частот и совместно со схемами операционных усилителей. Можно, конечно, использовать быстродействующие ОУ, но все равно вы будете ограничены частотой 10 МГц или около этого.
Синхронное (гомодин) детектирование. Интересным методом, в котором сочетаются динамическая область, точность и быстродействие, является синхронное детектирование, также называемое «гомодинным детектированием». В этом методе (рис. 13.28) выходной сигнал выпрямляется путем инвертирования во время какой-либо половины цикла. Это, очевидно, требует чистого сигнала той же частоты, что и детектируемый сигнал, который либо подают извне, либо вырабатывают внутри с помощью системы фазовой автоматической подстройки частоты (ФАПЧ) (разд. 9.27). Наконец, синхронное детектирование хорошо работает вплоть до нескольких мегагерц; большой недостаток — это нужда в когерентном опорном сигнале. Можно видеть, что это та же схема, что и в разд. 15.15, где она выступает в роли фазового детектора (форма, которой мы кратко касались также в разд. 9.27).

Рис. 13.28. Синхронный («гомодинный») детектор.
Схема с источником тока. Другим решением проблемы диодной нелинейности является переход к управлению выпрямительной схемой с помощью тока, а не напряжения; выход в таком случае нагружается резистивно для получения пропорционального выходного напряжения (рис. 13.29).

Рис. 13.29.
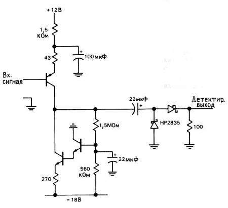
Хорошее осуществление этой идеи с помощью источника тока на транзисторе, управляемом напряжением, показано на рис. 13.30; характеристики этой схемы приведены на рис. 13.31.

Рис. 13.30. Широкополосный линейный детектор с источником тока.
[Proc. IEE, 122. 3, 249 (1975).]

Рис. 13.31. Характеристики широкополосного детектора.
Работу ее можно истолковать и так: в отсутствии входного сигнала выход усилителя развязывается от выпрямительной цепи, имеющей очень высокое усиление по напряжению (из-за его нагрузки, потребляющей ток); таким образом, чтобы открыть диод, достаточно очень небольшого входного сигнала. Здесь, усиление по напряжению падает до величины KU = Rн/(RЭ + rэ) (в данном случае, KU ~= 3), предотвращая насыщение. Благодаря широкополосному усилителю и быстродействующему диоду, эта схема будет работать в области до 100 МГц и выше.
Диодная компенсация пост-детектированием. Фирма Hewlett-Packard (HP Journal, 10/80) поставляет схемы, показанные на рис. 13.32, в которых так умно используют согласованные диоды Шоттки, что на каждый диод поступает один и тот же сигнал. Поскольку операционные усилители работают на выпрямленных (низкочастотных) сигналах, ширина полосы ограничивается только диодной цепью. Проектировщики этой схемы заслуживают высокой похвалы (они, можно сказать, «трижды молодцы»).

Рис. 13.32. Диодный детектор с самокомпенсацией; указаны падения напряжения и потенциалы в контрольных точках.
Детекторы с амплитудным слежением. На рис. 13.33 продемонстрирована другая хорошая идея. Чтобы свести на нет неизвестный ток, устранение диодных нелинейностей и смещений осуществляют, используя локально генерируемый сигнал, выпрямленный в симметричной схеме. Обратная связь регулирует амплитуду локального низкочастотного сигнала, делая сбалансированными выпрямленные выходы. Частота сигнала, формирующего нуль, достаточно низка так, что его амплитуда может быть точно измерена с помощью прецизионного выпрямителя на ОУ. При хорошем исполнении эти схемы будут работать линейно с сигналами в несколько милливольт и при частоте вплоть до гигагерц.

Рис. 13.33. Детектор с амплитудным слежением.
Детектирование мощности. Все вышеописанные методы касаются измерений амплитуды высокочастотного сигнала. Но часто бывает, когда нужно реально знать величину мощности. Конечно, для синусоидальной волны имеется простое соотношение, связывающее две величины, Р = U2сp.кв/Rн, т. е. по измеренной амплитуде вы можете рассчитать мощность. Однако, для волны несинусоидальной формы правильное измерение мощности может быть сделано только усреднением квадрата фактической формы сигнала напряжения. В языке радиочастотных измерений это означает, что вам необходим «квадратичный детектор».
Существуют некоторые пригодные для этого цифровые методы. Для сигналов с частотой ниже средних хорошо использовать «функциональные модули», например, монолитный преобразователь среднеквадратичного напряжения в постоянное AD637 Analog Devices. В этих устройствах экспоненциальная характеристика диода в цепи обратной связи используется для формирования квадрата входного сигнала, который затем проходит через низкочастотный фильтр и поступает на аналоговую схему, извлекающую квадратный корень. Схема характеризуется прекрасной линейностью, динамической областью и хорошей шириной полосы. Например, AD637 имеет полную ширину полосы 8 МГц, нелинейность 0,02 % и динамическую область 60 дБ; у него даже есть логарифмический (дБ) выход.
При частотах выше нескольких мегагерц методы «квадрат/квадратный корень» преобразования среднеквадратичного сигнала не работают из-за неадекватности полосы в цепи операционного усилителя. Однако можно использовать другие методы. На рис. 13.34 представлена простая схема квадратичного детектора с обращенным диодом, который есть не что иное, как туннельный диод (разд. 1.06), используемый в нетуннельном направлении (где он имеет нулевое прямое падение напряжения).

Рис. 13.34. Квадратичный детектор на обращенном диоде.
(С разр. Alan Rogers, Haystack Observatory.)
Мы получили эту схему от радиоастрономов Haystack Observatory и были поражены ее экстраординарной линейностью по мощности (рис. 13.35).