Искусство схемотехники. Том 3 (Изд.4-е) - Страница 108
Типовой прибор имеет полосу пропускания шириной 2 ГГц, которая распределяется по 16000 каналам, ширина полосы пропускания каждого составляет 125 кГц. При выборе типа анализатора спектра следует решить, какие параметры имеют для вас решающее значение — ширина полосы пропускания, разрешающая способность, линейность или динамический диапазон.
На рис. 15.44 представлены радиочастотные спектры, полученные с помощью анализатора спектра, который должен понравиться тем, кто имеет дело с частотами выше 1 МГц. Четыре первых спектра представляют генераторы: а формирует чистые синусоидальные колебания, б имеет искажения (на что указывают гармонические колебания, в характеризуется наличием шумов по краям спектра и г обладает некоторой частотной нестабильностью (дрейфовая или остаточная ЧМ). Можно измерить составляющие внутренней модуляции, как на примере д, где частоты внутренней модуляции второго, третьего и четвертого порядка видны на выходе усилителя, на которой подается тестовый «двухтоновый» сигнал, состоящий из чистых синусоидальных колебаний с частотами f1 и f2. И наконец, пример е иллюстрирует необычное поведение смесителя с двойной балансировкой; наблюдается наводка как от ЛГ, так и от входного сигнала, помимо того, сказывается искажение на частотах (fЛГ ± 2fс fЛГ ± 3fс). Этот спектр на самом деле может характеризовать вполне приемлемую работу смесителя в зависимости от масштаба, выбранного для вертикальной оси. Анализаторы спектра разрабатывают с очень большим динамическим диапазоном (составляющие внутренних искажений ослабляются на 70 дБ, а при наличии предварительной избирательной схемы — на 100 дБ), благодаря чему можно наблюдать недостатки даже очень хороших схем.
Пример ж на рис. 15.44 показывает, что произойдет, если слишком быстро производить развертку ЛГ в анализаторе с разверткой. Если развертка ЛГ такова, что сигнал проходит через полосу пропускания фильтра Δf за более короткое время, чем Δt ~= 1/Δf, то его частотный спектр расширится примерно на Δf' = 1/Δt.

Рис. 15.44. Спектры, полученные с помощью анализатора спектра.
15.19. Автономный спектральный анализ
Быстрое преобразование Фурье, использованное применительно к цифровым данным, полученным на основании эксперимента, представляет собой мощный метод анализа сигналов и особенно распознавания слабых сигналов с ярко выраженной периодичностью на фоне посторонних сигналов и шумов или же обнаружения дрожания и колебаний. Например, метод быстрого преобразования Фурье использовали для обнаружения пульсаров, анализа сигналов в звуковом диапазоне частот, увеличения разрешения астрономических наблюдений, для поиска сигналов от внеземных цивилизаций. В последнем случае усилитель на полевых транзисторах (GaAs), подключенный к приемнику диаметром 84 фута, управляет гетеродинным приемником, в котором подвергается анализу (в реальном масштабе времени) полоса шириной 400 кГц. Сигнал подается одновременно на 8 млн. каналов с полосой 0,05 Гц. Цифровой анализатор спектра состоит из 20000 ИС и полмиллиона твердых переходов (сделанных вручную). За 20 с он обнаруживает узкополосные сигналы, которые на 60 дБ слабее, чем шум приемника. А это соответствует потоку радиоволн, имеющему полную мощность менее 1 нВт и огибающему весь земной шар!
Схемы, не требующие пояснений
15.20. Идеи схем
На рис. 15.45 собраны схемы, которые могут быть полезны при измерениях и в задачах управления.

Рис. 15.45. а — выравнивает характеристику мостовой схемы, минимизируя влияние Uсдв; отметим, что во многих мостовых схемах (например, в полупроводниковом тензометре) сопротивления R обладают высоким значением температурного коэффициента;

Рис. 15.45. б — усилитель с положительной обратной связью с высоким значением Zвх для пьезоэлектрического преобразователя;

Рис. 15.45. в — схема с малой утечкой, предназначенная для защиты зарядного усилителя по входу;

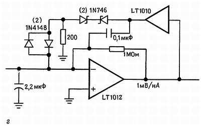
Рис. 15.45. г — преобразователь тока в напряжение, реагирующий на ток величиной 35 пА, способен сохранять контроль над суммирующим переходом вплоть до значений ±150 мА;

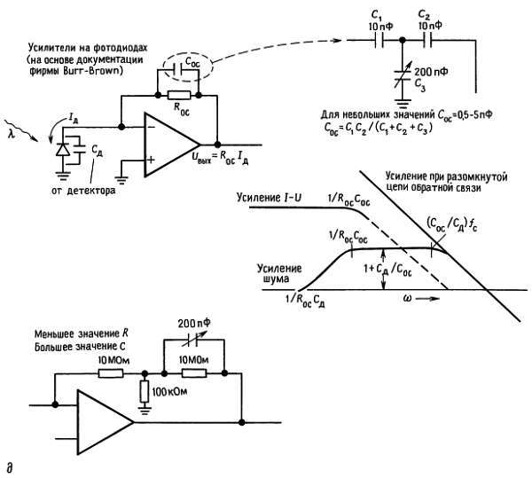
Рис. 15.45. д — стабилизирующие усилители на фотодиодах: борьба с малыми значениями С и большими значениями R;

Рис. 15.45. е — еще один усилитель на фотодиодах;

Рис. 15.45. ж — сбалансированные усилители на фотодиодах, предназначенные для длинных детекторных кабелей;

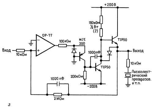
Рис. 15.45. з — прецизионный усилитель для напряжения +200 В (из фирменной технической документации).
Приложения
Приложение А
ОСЦИЛЛОГРАФ
Перевод приложений А-Л О.А. Соболевой.
Осциллограф представляет собой очень полезный и наиболее широко распространенный измерительный прибор. При обычном применении он позволяет «видеть» напряжения в схеме в виде функции времени. Запуск прибора производится всегда в определенной точке сигнала, поэтому мы имеем возможность наблюдать стационарное изображение. Для того чтобы объяснить, как работает прибор, мы изобразили его блок-схему (рис. А.1) и типовую переднюю панель (рис. А.2). Осциллограф, который мы здесь опишем, обычно называют двухлучевым осциллографом с входом по постоянному току и внешним запуском. Существуют специальные телевизионные осциллографы и им подобные, существуют также осциллографы старых выпусков, которые нельзя использовать для проверки современных электронных схем.


Вертикальное отклонение луча
Если говорить о входах для сигналов, то в большинстве осциллографов предусмотрены два канала; это очень удобно, так как часто интерес представляет соотношение между сигналами. В каждом канале имеется калиброванный переключатель усиления, с помощью которого устанавливается масштаб ВОЛЬТ/ДЕЛЕНИЕ на экране осциллографа. Предусмотрена также ручка ПЕРЕМЕННОГО усиления (концентричная с переключателем коэффициента усиления), которая позволяет установить сигнал в таком виде, чтобы он занимал определенное число делений. Предупреждение: при измерении напряжений ручка установки переменного усиления должна обязательно находиться в положении КАЛИБР! Об этом часто забывают. В более совершенных моделях осциллографов предусмотрены индикаторные лампы, которые указывают, что ручка регулировки переменного усиления не находится в положении КАЛИБР.