Искусство схемотехники. Том 3 (Изд.4-е) - Страница 101

Рис. 15.28.
Основное достоинство метода «обратного счета» состоит в том, что он обеспечивает постоянное разрешение Δf/f для заданной продолжительности измерения независимо от входной частоты. С помощью графика, изображенного на рис. 15.29, можно сравнить разрешающую способность частотного и периодического (обратного счета) методов измерения частоты при продолжительности измерения, равной 1 с, и при использовании таймера с частотой 10 МГц.

Рис. 15.29. Разрешающая способность для счетчиков частоты и периода.
График, соответствующий методу периода, на самом деле должен представлять собой слегка волнистую линию, так как обычно приходится иметь дело с приближениями к степени числа 10 для осредняемого числа периодов. Но даже этот недостаток отходит в область предания с появлением «умных» счетчиков» на микропроцессорах (например, дешевый счетчик фирмы Hewlett-Packard типа 5315А), которые обеспечивают плавную регулировку времени стробирования; они сами знают, по какому числу периодов производилось осреднение, и самостоятельно выполняют деление результата на нужное число. Кроме того, они сами определяют, когда необходимо перейти от режима измерений периода к режиму прямого измерения частоты. Такое переключение выполняется в том случае, когда входная частота превышает частоту таймера и позволяет получать оптимальное разрешение при любой частоте входных сигналов.
Еще одно достоинство метода измерений частоты по периоду состоит в возможности внешнего управления временем стробирования. Это достоинство проявляется, например, когда возникает необходимость измерить частоту короткого тонового импульса. В этом случае простой счетчик частоты даст неправильный результат, так как его интервал стробирования не совпадает с импульсом. Метод счета периода позволяет стробировать измерения извне и даже за счет высокой разрешающей способности выполнять измерения в различных точках импульса.
Возникает вопрос: можно ли получить более высокую разрешающую способность, чем Δf/f ~= 1/fтаймераT (для периодических измерений) или 1/fвходаT (для частотного счетчика) при относительной ошибке по частоте, равной Δf/f для интервала счета Т? Оказывается, можно. На практике применяют несколько хитроумных схем. Некоторые из них мы рассмотрим в следующем подразделе (посвященном измерению временных интервалов), а сейчас, просто для того чтобы показать, как можно этого добиться, мы приводим рис. 15.30, который иллюстрирует метод измерения частоты 1 МГц — генератора с разрешающей способностью 1:1012 при продолжительности измерений, равной 1 с.

Рис. 15.30. Сравнение частот с высоким разрешением.
Неизвестная частота смешивается со стабильной эталонной частотой, имеющей небольшой сдвиг относительно 1,0 МГц, например, 1,000001 МГц (для этого можно использовать схему ФАПЧ). На выходе смесителя получаем частоту, равную сумме, и частоту, равную разности. Пропустив сигнал через фильтр НЧ, получим частоту 1 Гц, которая определяет разность частот двух генераторов. Ее нетрудно измерить с помощью счетчика периода, разрешающая способность при этом будет определяться отношением 1:106 при продолжительности измерений, равной 1 с. Иными словами, мы измерили частоту 1 МГц с точностью до 1 мкГц за 1 с.
Этот метод измерения предполагает, что в схеме обеспечено хорошее отношение сигнал/шум; на практике приходится беспокоиться об уровне низкочастотного шума, времени установления фильтра и т. п., и фактическая разрешающая способность определяется отношением 1:1010 за 1 с. Но и такая разрешающая способность значительно лучше, чем при использовании счетчика частоты (или при счете периода). Кроме того, точность будет ниже, чем разрешающая способность, если точность эталонного генератора хуже, чем 1:1012 (такую точность при современном уровне технологии получить можно, но это не просто). При желании эту схему можно рассматривать как схему для сравнения отношения частот двух генераторов.
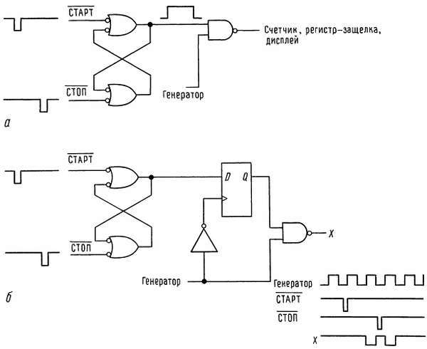
Измерение временных интервалов. Простейшее изменение в схеме счетчика периода позволяет измерять интервалы времени между событиями. Рис. 15.31 иллюстрирует сказанное.

Рис. 15.31. Измерение временных интервалов.
На практике желательно, чтобы в схему был включен синхронизатор, как показано на второй схеме, для предотвращения действия небольших импульсов помехи. Очевидно, что самое хорошее разрешение получается при работе генератора на максимально возможной частоте. Имеющиеся в продаже счетчики используют эталонную частоту порядка 500 МГц, а во внутренней схеме ФАПЧ используется стабильный кварцевый генератор с частотой 5 или 10 МГц. Эталон 500 МГц обеспечивает разрешение 2 нс.
Как уже упоминалось выше, существуют приемы, с помощью которых можно преодолеть ограничение по разрешающей способности, присущее методу обратного счета, при измерении временных интервалов. Для этого используют дополнительную информацию о точках, в которых входной сигнал пересекает нулевой уровень по отношению к сигналу-эталону. В схеме сравнения частот двух генераторов, которую мы привели выше, используется та же самая информация, но в неявном виде. На эти схемы должен подаваться чистый сигнал с очень низким уровнем шума. В коммерческих приборах используют два интерполяционных метода: линейную интерполяцию и верньерную интерполяцию.
Линейная интерполяция. Допустим, требуется измерить интервал времени между стартовым и стоповым импульсами, показанными на рис. 15.32.

Рис. 15.32. Линейная интерполяция (при измерении временных интервалов), τ = TТАКТ[n + (n0/1000) — (n1/1000)].
Вы измеряете число импульсов синхронизации τ за время t, как показано на временной диаграмме (при наличии синхронизатора вы начнете и закончите счет по первому синхронизирующему импульсу, поступающему после соответствующего изменения входного сигнала). Для того чтобы улучшить разрешение, вам нужно знать только длительность интервалов Т0 и T1, определяющих задержку синхронизирующих импульсов относительно каждого входного импульса. Если используемый в системе таймер работает с максимальной приемлемой для счета скоростью, то для того, чтобы измерить нужные нам интервалы времени, их нужно расширить. Для этого прибегают к помощи треугольного импульса, имеющего разные углы наклона: на искомых интервалах конденсатор накапливает заряд, а затем разряжается со скоростью, равной небольшой доле скорости заряда, например 1/1000, при этом искомый интервал увеличивается в 1000 раз. На расширенных интервалах подсчитывается число синхронизирующих импульсов n0 и n1. Окончательно искомый интервал времени определяется из следующего выражения:
τ = TТАКТ(n + n0/1000 — n1/1000).