Искусство схемотехники. Том 2 (Изд.4-е) - Страница 92
Это относится к нижней части спектра, т. е. к той части, которая обычно используется (для того чтобы определить плотность мощности в любой части спектра, можно использовать огибающую).
Предположим, например, что регистр сдвига максимальной длины работает на частоте 1,0 МГц и организован таким образом, что выходное напряжение изменяется от +10,0 до —10,0 В. Выходной сигнал пропускается через RC-фильтр нижних частот с затуханием 3 дБ на частоте 1 кГц (рис. 9.89).

Рис. 9.89. Простой источник псевдослучайного шума.
Можно точно вычислить среднеквадратичное напряжение шума на выходе. Из предыдущего выражения мы знаем, что среднеквадратичное напряжение на выходе преобразователя уровней равно 14,14 мВ/Гц1/2. Из разд. 7.21 мы знаем также, что полоса шума НЧ-фильтра составляет (π/2) (1,0 кГц) или 1,57 кГц. Поэтому выходное напряжение шума будет равно Ucp.кв = 0,01414·(1570)1/2 = 560 мВ, а его спектр будет соответствовать низкочастотному RС-фильтру.
9.36. Низкочастотная фильтрация
Аналоговая фильтрация. Полезный спектр шума, создаваемого генератором псевдослучайной последовательности, простирается от низкочастотной границы, обратной периоду повторения (fтакт/K), до высокочастотной границы, равной примерно 20 % от тактовой частоты (на этой частоте мощность шума на герц падает на 0,6 дБ).
Простая низкочастотная фильтрация с использованием RС-звеньев, как показано в предыдущем примере, равнозначна установке точки 3 дБ намного ниже тактовой частоты (например, ниже 1 % fтакт). Для того чтобы использовать часть спектра более близкую к тактовой частоте, желательно применить фильтры с более крутым срезом, например фильтры Баттерворта или Чебышева. В этом случае плоскость результирующего спектра будет определяться параметрами фильтра, которые должны быть измерены, поскольку отклонения в параметрах могут вызывать колебания коэффициента передачи в полосе пропускания. С другой стороны, если требуется точное значение напряжения шума на Гц-1/2, то необходимо измерить реальный коэффициент передачи фильтра по напряжению.
Цифровая фильтрация. Недостаток аналоговой фильтрации заключается в том, что если тактовая частота изменяется в несколько раз, то требуется подстройка частоты среза фильтра. В тех случаях, где это необходимо, изящное решение дает цифровая фильтрация, которая осуществляется с помощью взвешенной аналоговой суммы последовательных выходных разрядов (нерекурсивная цифровая фильтрация). С ее помощью эффективная частота среза подстраивается под изменение тактовой частоты. Кроме того, цифровая фильтрация позволяет спуститься до предельно низких частот среза (доли герца), где аналоговая фильтрация становится практически беспомощной.
Для того чтобы осуществить взвешенное суммирование одновременно нескольких последовательных выходных разрядов, можно просто воспользоваться различными параллельными выходами разрядов регистра сдвига и использовать резисторы различного номинала, подключенные к суммирующей точке операционного усилителя. Для НЧ-фильтра весовые коэффициенты должны быть пропорциональны (sin x)/x; обратите внимание, поскольку весовые коэффициенты могут быть обоих знаков, потребуется инвертирование некоторых уровней. Так как в этой схеме не используются конденсаторы, выходной сигнал будет состоять из набора дискретных уровней выходного напряжения.
Используя весовую функция для большого числа разрядов последовательности, можно улучшить приближение к гауссову шуму. Более того, в этом случае аналоговый выходной сигнал становится фактически непрерывным сигналом. По этим причинам желательно использовать как можно больше выходов регистра сдвига, используя в случае необходимости дополнительные ступени регистра сдвига, включенные в обратную связь с вентилем ИСКЛЮЧАЮЩЕЕ ИЛИ. Как и ранее, для задания стабильных цифровых уровней напряжения следует использовать резисторную «подвеску» к питанию или КМОП-ключи (для этих целей КМОП-логика является идеальным решением, поскольку выходы при этом точно соответствуют UCC и земле).
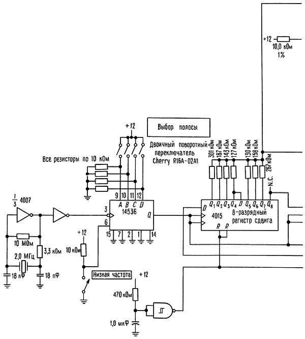
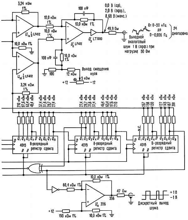
Схема, показанная на рис. 9.90, генерирует псевдослучайный аналоговый шум, полосу которого можно менять с использованием рассмотренного способа в огромном диапазоне.


Рис. 9.90. Лабораторный генератор шума с широким частотным диапазоном.
Сигнал кварцевого генератора с частотой 2,0 МГц поступает на 24-разрядный программируемый делитель 14536, который формирует тактовую частоту от 1,0 МГц до 0,12 Гц с коэффициентом деления кратным 2. 32-разрядный регистр сдвига охвачен обратной связью от 31- и 18-го разрядов и генерирует последовательность максимальной длины с миллиардом состояний (на максимальной тактовой частоте полный цикл регистра проходит за полчаса). Здесь мы использовали взвешенное суммирование с функцией (sin x)/x на 32 последовательных разрядах последовательности. Элементы Y1 и Y2 усиливают инвертированные и неинвертированные выходы соответственно и запускают дифференциальный усилитель Y3. Коэффициенты усиления выбираются таким образом, чтобы сформировать на 50-омной нагрузке напряжение 1,0 В ср. кв. без постоянной составляющей (2,0 В ср. кв. на холостом ходу). Обратите внимание на то, что эта амплитуда шума не зависит от тактовой частоты, т. е. от общей полосы. Такой цифровой фильтр имеет частоту среза на 0,05 fтакт и формирует спектр белого шума от полосы постоянный ток ÷ 50 кГц (максимальная тактовая частота) до полосы постоянный ток ÷ 0,006 Гц (минимальная тактовая частота) на 24 диапазонах. Схема вырабатывает выходной сигнал от +1,0 до -1,0 В. Относительно этой схемы можно сделать несколько важных замечаний.
Обратите внимание на то, что в этой схеме в обратной связи используется инвертирующий вентиль ИСКЛЮЧАЮЩЕЕ ИЛИ, поэтому инициализацию регистра можно осуществить простым обнулением. Использование инверсии входных последовательных сигналов исключает состояние «все единицы» (а не «все нули» как при использовании обычного вентиля ИСКЛЮЧАЮЩЕЕ ИЛИ), но все другие свойства остаются в силе.
Взвешенное суммирование конечного числа битов не может сформировать настоящий гауссов шум из-за ограничения по амплитуде пика. Можно показать, что выходная амплитуда пика (на 50 Ом) составляет ±4,34 В, что дает коэффициент формы 4,34. Эти цифры имеют важное значение, поскольку для того, чтобы исключить эффект ограничения, коэффициент усиления Y1 необходимо с помощью Y2 поддерживать достаточно низким. Внимательно приглядитесь к методам, используемым для формирования выходных сигналов с нулевой постоянной составляющей из уровней КМОП со средним значением +6,0 В (низкий уровень — 0 В, высокий — +12 В).
Описанный метод цифровой низкочастотной фильтрации последовательностей максимальной длины используется во многих коммерческих генераторах шума.
9.37. Краткое заключение
Несколько заключительных замечаний относительно последовательностей, генерируемых регистрами сдвига, как источников аналогового шума. На основании трех перечисленных ранее свойств регистров максимальной длины вы, возможно, склонны заключить, что выходная последовательность «чересчур случайна» в том смысле, что она имеет точное число серий заданной длины и т. п. Настоящая случайная машина для подбрасывания монеты не генерировала бы на единицу больше «орлов», чем «решек», а ее автокорреляционная функция не была бы абсолютно плоской для конечной последовательности. Посмотрите на это с другой стороны. Если бы вы использовали единицы и нули, вырабатываемые регистром сдвига, для управления случайным блужданием, двигаясь вперед на один шаг при получении единицы и назад на один шаг при получении нуля, то оказались бы на расстоянии ровно в один шаг от начальной точки после того, как регистр пройдет весь цикл. Этот результат уж никак нельзя назвать случайным!