Искусство схемотехники. Том 2 (Изд.4-е) - Страница 65
9.05. Управление цифровой логикой от компараторов и операционных усилителей
Компараторы и операционные усилители, наряду с аналого-цифровыми преобразователями (АЦП), являются обычными устройствами ввода, с помощью которых аналоговые сигналы могут управлять цифровыми схемами. На рис. 9.11 показано несколько примеров.


Рис. 9.11. Управление логикой от компараторов и операционных усилителей.
В первой схеме компаратор управляет ТТЛ непосредственно. Большинство компараторов содержат выходной npn-транзистор с открытым коллектором и заземленным эмиттером, поэтому остается только добавить нагрузочный резистор, подключенный к +5 В. Аналогичную схему можно использовать и для КМОП, подключая резистор к +UCC. Использование двуполярного источника для питания компаратора совсем не обязательно; многие из них предназначены для работы с одним источником (U_ заземлено), а некоторые будут работать даже с одним источником питания 5 В (например, элементы 311, 339, 393 или 372/4).
На второй схеме показан способ управления КМОП-логикой от операционного усилителя с использованием только последовательно включенного токоограничивающего резистора. Диоды защиты входов элементов КМОП образуют эффективные фиксаторы уровней UCC и земли, благодаря чему входной ток не превышает 10 мА. В третьей схеме операционный усилитель переводит npn-транзистор в насыщение, обеспечивая возможность управления нагрузкой ТТЛ; диод служит для предотвращения пробоя перехода база-эмиттер в обратном направлении (~6 В). В этой схеме R1 и D1 можно исключить, заменяя одновременно npn-транзистор на n-канальный МОП-транзистор. Последнюю схему мы особенно не рекомендуем, но она вполне работоспособна. Фиксирующий диод на входе ТТЛ-элемента ограничивает отрицательный перепад до величины падения на диоде ниже земли, а внешний диод ограничивает положительный перепад.
Последовательно включенный резистор предотвращает повреждение схемы, когда на входном транзисторе ТТЛ появляется напряжение обратного пробоя база-эмиттер. Величина резистора выбирается достаточно малой для того, чтобы отвести входной ток на низком уровне ТТЛ, когда на выходе операционного усилителя появится отрицательное напряжение в несколько вольт.
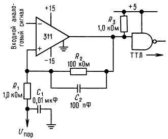
Тактовые входы. Гистерезис. Общее замечание относительно управления цифровой логикой от операционных усилителей. Не пытайтесь управлять тактовыми входами с помощью приведенных выше схем; длительность перехода довольно большая и, когда входной сигнал проходит через напряжение логического порога, в вашей схеме могут появиться выбросы. Если возникает необходимость управлять тактирующими входами (триггеров, сдвиговых регистров, счетчиков, одновибраторов и т. п.), лучше всего использовать компаратор с гистерезисом или поставить на входе вентиль с триггером Шмитта (или любой другой элемент такого типа). Аналогичное замечание относится и к сигналам от транзисторных аналоговых схем. Обратимся к рис. 9.12.

Рис. 9.12. Пороговый детектор с гистерезисом.
Величину резистора R2 выбирают таким образом, чтобы гистерезис составлял 50 мВ. Параллельно резистору обратной связи включен небольшой конденсатор С2, который обеспечивает необходимую скорость переходов и предотвращает появление многократных импульсов при пересечении порога (элемент 311 особенно склонен к этому). Для предотвращения выбросов на входе опорного напряжения важную роль играет конденсатор развязки C1. Во многих случаях опорное напряжение равно нулю и тогда C1 можно не ставить.
9.06. Некоторые замечания, касающиеся логических входов
При разработке ТТЛ-элементов имеется тенденция использовать низкий уровень в качестве активного входного сигнала (как и для их аналогов НС и АС). Например, от низкого уровня срабатывают входы УСТАНОВКА и СБРОС триггеров. Поэтому цепи внешних цифровых входных сигналов почти всегда содержат нагрузочный резистор и, будучи активными, находятся в состоянии низкого уровня (отвод тока); это удобно, поскольку механические ключи и т. п. могут работать с возвратом на землю. Кроме этого, возрастает помехоустойчивость, так как цепь с напряжением около +5 В имеет помехоустойчивость 3 В, а цепь с напряжением около 0 В помехоустойчивость 0,8 В. Эта присущая ТТЛ слабость (низкая помехоустойчивость на низком уровне) станет очевидной, если вы представите себе, что кристалл может интерпретировать отрицательный выброс 0,5 В на своей земляной шине как входной сигнал высокого уровня. Такие выбросы не являются чем-то необычным; их могут порождать короткие импульсы тока в индуктивности шины земли. Дальнейшее обсуждение этого животрепещущего вопроса отложим до разд. 9.11.
Помехоустойчивость КМОП-логики одинакова в любом состоянии, поэтому при управлении от приборов, имеющих открытое состояние, в качестве входных цепей вы можете использовать резисторы, подключенные к питанию или к земле. Чаще используются резисторы, подключенные к земле, хотя подключение к питанию можно увидеть в схемах, в которых управляющий элемент аналогичен ключу с возвратом на землю.
Открытый ТТЛ-вход — это «едва ВЫСОКИЙ». Он располагается на логическом пороге (1,3 В), но, поскольку ток отсутствует, он не открывает входной транзистор. Вам, возможно, довелось видеть «схемы», в которых вход, который должен быть подключен к высокому ТТЛ-уровню, остается незадействованным. Никогда не делайте этого! Это столь же не разумно, сколь и опасно: незадействованный вход имеет нулевую помехоустойчивость, поэтому емкостная связь с любым близлежащим сигналом может привести к коротким всплескам к нижнему уровню на входе. В результате на выходе комбинационных элементов (вентилей) появляются выбросы, что само по себе уже плохо, но в случае триггеров или регистров будет просто недопустимо, поскольку незадействованный вход СБРОС может сработать в непредсказуемые моменты времени. Выбросы, нарушающие работу, иногда невозможно увидеть на осциллографе, они могут иметь характер одиночных импульсов длительностью около 20 не. В большинстве случаев вам, возможно, и удастся «выйти сухим из воды», особенно при небольшой емкости между незадействованным выводом и соседними выводами, тем не менее это не выход из положения; если вы попытаетесь найти причину неработоспособности с помощью логического анализатора или тестовой клипсы, у вас получится новая схема, поскольку дополнительные емкости тестового оборудования почти наверняка приведут к импульсным переходам к нижнему уровню на незадействованных выводах. Кроме того, зачем создавать заведомо ненадежную схему, если вы знаете, как с помощью простых соединений сделать ее надежной? (Конец тирады.)
Неиспользуемые входы. Неиспользуемые входы, которые влияют на логическое состояние ИС (например, вход триггера СБРОС), должны быть подключены соответствующим образом к высокому или низкому уровням. Входы, не оказывающие влияния (например, входы неиспользуемых функциональных частей в том же корпусе), в ТТЛ можно оставить неподключенными, но не в КМОП. Открытые входы незадействованного КМОП-вентиля могут, например, сместиться к логическому порогу, выходы при этом займут положение на половине напряжения питания, т. е. оба выходных МОП-транзистора будут открыты, потребляя значительный ток класса А. Это приведет к чрезмерному потреблению тока и может даже вызвать отказ элементов с большим числом выходных каскадов. Лучше заземлить все входы неиспользуемых функциональных частей в каждом КМОП-кристалле.