Искусство схемотехники. Том 2 (Изд.4-е) - Страница 28

Рис. 7.82. а — схема измерения напряжения сдвига ОУ;

Рис. 7.82. б — схема измерения низкочастотного шума ОУ;

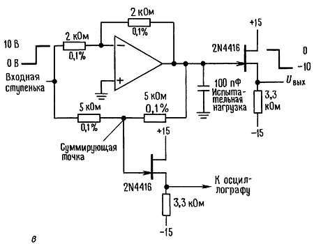
Рис. 7.82. в — схема измерения времени установления;

Рис. 7.82. г — схема для работы на большую емкостную нагрузку;

Рис. 7.82. д — схемы защиты от помех входов сигналов низкого уровня с высоким Z. (R компенсирует выходное сопротивление источника);

Рис. 7.82. е - схемы подстройки сдвига (I — традиционная; II — улучшенная с потенциометром со средней точкой. Эта схема, предоставленная фирмой Bourns, имеет меньшую зависимость от небаланса напряжений питания);

Рис. 7.82. ж — интегратор с ограничителем из стабилитронов с малой утечкой;

Рис. 7.82. з — сверхпрецизионный источник тока;

Рис. 7.82. и — уменьшение «усиления шума» в усилителе сигналов низкого уровня — преобразователе полного сопротивления (из сборника по применению фирмы Burr-Brown);

Рис. 7.82. к — прецизионный интегратор с компенсацией утечки конденсатора (потенциометр П1 используется для установления нулевого дрейфа в момент, когда напряжение на выходе близко к нулю, а П2 — когда выход близок к +10 В);
Рис. 7.82. л — измерительный усилитель (коэффициент усиления задается выбором R5);
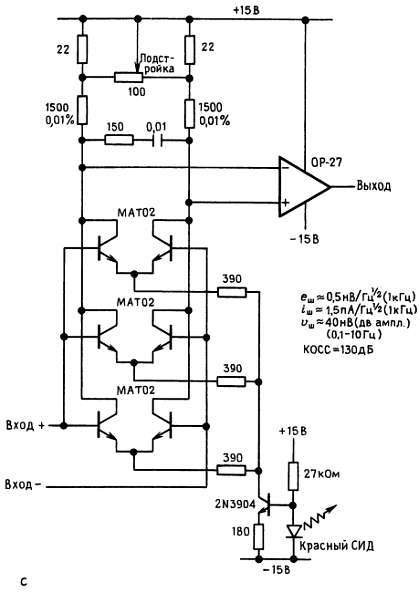
Рис. 7.82. м — малошумящий с малым дрейфом усилитель; шум составляет 60 нВ (дв. ампл.) в диапазоне частот 0,1-10 Гц — сравните с большим значением шума усилителя с прерыванием (1,5 мкВ двойной амплитуды);

Рис. 7.82. н — активный выпрямитель (симметричная схема);

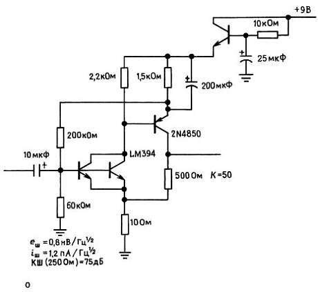
Рис. 7.82. о — малошумящий предусилитель, рассчитанный на работу с Rи < 600 Ом (разработано Бобом Видларом для фирмы NSC);

Рис. 7.82. п — программируемый источник тока, использующий измерительный усилитель;

Рис. 7.82. р — ОУ, обеспечивающий высокую точность по постоянному току, высокое быстродействие или большую мощность;

Рис. 7.82. с — ОУ со сверхмалым шумом (фирма PMI, заметка по применению 102).
Дополнительные упраженения
(1). Докажите, что С/Ш = 10·lg(v2и/4kTRи) — КШ (дБ) (при Rи).
(2). Синусоидальный сигнал 100 Гц с эффективным напряжением 10 мкВ проходит через резистор 1 МОм при комнатной температуре. Какое будет отношение сигнал/шум в полученном в результате сигнале (а) в полосе шириной 10 Гц с центром на частоте 100 Гц? (б) В полосе частот от 0 до 1 МГц?
(3). Транзисторный усилитель, в котором применен 2N5087, работает при токе коллектора 100 мкА и возбуждается источником сигнала с полным сопротивлением 2000 Ом. (а) Найдите коэффициент шума при 100 Гц, 1 кГц и 10 кГц. (б) Найдите отношение сигнал/шум на каждой из названных частот для входного сигнала 50 нВ (среднеквадратичное) и полосы пропускания усилителя 10 Гц.
(4). Были произведены измерения на промышленном усилителе для определения его эквивалентного шума еш и iш при частоте 1 кГц (Zвх = 1 МОм). Выходной сигнал усилителя был пропущен через фильтр с крутым спадом частотной характеристики и полосой пропускания шириной 100 Гц, и входной сигнал 10 мкВ дал выходной сигнал 0,1 В. При таком уровне вклад шума усилителя пренебрежимо мал. Среднеквадратичное напряжение шумов на выходе равно 0,4 мВ при закороченном входе. При разомкнутом входе выходной шум возрастает до 50 мВ эфф. (а) Найдите еш и iш для этого усилителя на частоте 1 кГц. (б) Найдите коэффициент шума этого усилителя на частоте 1 кГц при сопротивлениях источника 100 Ом, 10 кОм и 100 кОм.
(5). На некотором усилителе производились измерения с помощью калиброванного источника шума с выходным полным сопротивлением 50 Ом. Выход генератора должен был быть увеличен до 2 нВ/Гц1/2 для того, чтобы удвоить мощность выходного шума усилителя. Каков коэффициент шума при сопротивлении источника 50 Ом?
(6). Напряжение выходного шума у генератора белого шума измеряется с помощью схемы, показанной на рис. 7.83. При некотором уровне выходного сигнала генератора вольтметр переменного тока показывает 1,5 В эфф. Какова будет плотность шума (среднеквадратичная, в вольтах на корень из герца) на выходе генератора?

Рис. 7.83.
Глава 8
ЦИФРОВЫЕ СХЕМЫ
Основные логические понятия
Перевод Ю.В. Чечёткина
8.01. Цифровые и аналоговые сигналы
Мы рассматривали до сих пор главным образом схемы, входные и выходные напряжения которых могли изменяться в определенном диапазоне значений: RC-цепи, интеграторы, выпрямители, усилители и т. п. Когда сигналы, с которыми приходится иметь дело, либо являются непрерывными по самой своей природе (например, звуковые), либо представляют собой непрерывно меняющиеся напряжения, поступающие от измерительных приборов (например, от устройств для измерения температуры или обнаружения светового излучения, биологических или химических зондов), это естественно.