Искусство схемотехники. Том 1 (Изд.4-е) - Страница 96
Цепь ОС замкнута.Входной импеданс.В схеме использована последовательная обратная связь, поэтому входной импеданс увеличивается в (1 + коэффициент передачи петли ОС) раз. Цепь обратной связи представляет собой делитель напряжения с отношением плеч В = 1/30 на частотах сигнала, следовательно, коэффициент усиления в петле обратной связи равен АВ = 70. Следовательно, входной импеданс определяется параллельным соединением сопротивления 70·16 кОм и резистора смещения сопротивлением 100 кОм, т. е. приблизительно 92 кОм. Можно считать, что входной импеданс определяется резистором смещения.
Выходной импеданс. В связи с тем что часть выходного напряжения передается на вход, выходной импеданс уменьшается в (1 + коэффициент усиления петли ОС) раз. Следовательно, выходной импеданс равен 0,3 Ом. Отметим, что это импеданс для малого сигнала. Не следует думать, что полный размах выходного напряжения можно получить на нагрузке с сопротивлением, например 1 Ом. Эмиттерный резистор сопротивлением 5 Ом, присутствующий в выходном каскаде, ограничивает размах большого сигнала. Например, на нагрузке с сопротивлением 4 Ом можно получить размах, равный приблизительно 10 В (от пика до пика).
Коэффициент усиления. Коэффициент усиления равен А/(1 + АВ). В точке покоя он принимает значение 30,84, при этом используется точное значение для В. Для иллюстрации стабильности усиления, обусловленной отрицательной обратной связью, ниже приведены значения полного коэффициента усиления по напряжению для схемы при наличии и в отсутствие обратной связи для трех значений выходного напряжения. Очевидно, что отрицательная обратная связь существенно улучшает характеристики усилителя, но справедливости ради следует отметить, что схему можно было бы разработать и так, чтобы ее характеристики при разомкнутой петле обратной связи были лучше; например в качестве коллекторной нагрузки Т3 можно было бы использовать источник тока, в эмиттерной цепи дифференциальной пары также можно было бы использовать источник тока; это привело бы к уменьшению влияния эмиттерной цепи и т. п. Но если бы схема и была спроектирована хорошо, обратная связь все равно заметно улучшила бы ее характеристики.

Двухкаскадный усилитель с ОС. На рис. 4.73 показан еще один транзисторный усилитель с обратной связью.

Рис. 4.73.
Если рассматривать Τ1 как усилитель, который усиливает падение напряжения между базой и эмиттером (вспомним модель Эберса-Молла), то видно, что обратная связь передает на вход часть выходного напряжения и вычитает его из входного сигнала. В схеме есть небольшая хитрость: дело в том, что коллекторный резистор транзистора Т2 входит еще и в схему обратной связи. Используя описанную выше технику расчета, вы можете показать, чтоKразомкн. цепь OC ~= 200.
Коэффициент передачи цепи обратной связи ~= 20,
Zвых (разомкн. цепь ОС) ~= 10 КОМ,
Zвых (замкн. цепь ОС) ~= 500 Ом,
K(замкн. цепь ОС) ~= 9,5.
Некоторые типичные схемы с операционными усилителями
4.28. Лабораторный усилитель общего назначения
На рис. 4.74 показан «декадный усилитель» со связями по постоянному току с переключением коэффициента усиления, полосы пропускания и с широким диапазоном смещения выхода по постоянному току.

Рис. 4.74. Лабораторный усилитель постоянного тока с регулируемым усилением, полосой и сдвигом выходного напряжения.
Интегральная схема ИС1 представляет собой неинвертирующий ОУ со входом на полевых транзисторах, усиление изменяется от единицы (0 дБ) до 100 (40 дБ), шаг изменения откалиброван и равен 10 дБ; для подстройки усиления предусмотрен верньер. ИС2 — это инвертирующий усилитель; он обеспечивает смещение выходного напряжения в диапазоне +10 В; подстройка выполняется с помощью резистора R14, при этом формируется ток, поступающий на суммирующий вход ИС2. Конденсаторы С2-С4 устанавливают сопрягающую частоту усиления на высоких частотах, так как часто нежелательно иметь чересчур широкую полосу пропускания сигнала (и шумов). ИС5 представляет собой усилитель мощности для низкоомных нагрузок и кабелей; схема обеспечивает выходной ток в диапазоне +300 мА.
Некоторые интересные особенности: входной резистор сопротивлением 10 МОм нельзя считать большим, так как ток смещения для ОУ типа 411 составляет 25 пА (ошибка 0,3 мВ при разомкнутом входе). Резистор R2 в сочетании с диодами Д1 и Д2 ограничивает напряжение на входе ОУ значениями от U_ до U+ +0,7 В. Диод Д3сдвигает напряжение фиксации к U_ +0,7 В, так как диапазон синфазного сигнала ограничен значением U_ (если сигнал выходит за этот предел, то фаза выходного сигнала меняется на противоположную). При использовании показанных на схеме компонентов защиты входной сигнал может изменяться в диапазоне ± 150 В, не причиняя схеме вреда.
Упражнение 4.12. Проверьте, что коэффициент усиления схемы имеет указанное значение. Как работает схема переменного сдвига?
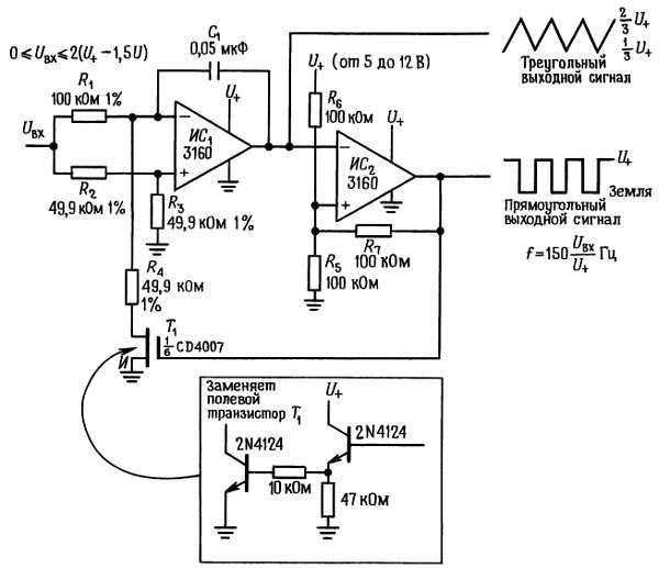
4.29. Генератор, управляемый напряжением
На рис. 4.75 показана схема, заимствованная из рекомендаций по применению ИС нескольких фирм-изготовителей.

Рис. 4.75. Генератор, управляемый напряжением.
ИС1 представляет собой интегратор, который устроен таким образом, что ток заряда С1(Uвх/200 кОм) изменяет свой знак, а не амплитуду в зависимости от состояния транзистора Т1 (находится в режиме проводимости или отсечки). Схема ИС2 образует триггер Шмитта с пороговыми уровнями, равными 1/3U+ и 2/3U_. Транзистор Т1 - это n-канальный полевой МОП-транзистор, который выполняет здесь роль переключателя; его использовать проще, чем схему на биполярных транзисторах, выполняющую такие же функции, но на всякий случай здесь же показана схема с использованием транзисторов n-p-n-типа. И в том, и в другом случае нижний конец резистора R4 заземлен при высоком уровне напряжения на выходе и разомкнут при низком уровне на выходе.
Особенность этой схемы состоит в том, что она запитана от единственного источника положительного напряжения. В ИС типа 3160 (отличается от 3130 наличием внутренней коррекции) в качестве выходных используются полевые транзисторы, благодаря которым напряжение на выходе изменяется в пределах между потенциалом земли и U+; при этом пороговые уровни в триггере Шмитта задаются точно и не имеют погрешности смещения, как это происходит при использовании в ОУ обычного выходного каскада, у которого пределы изменения выходного сигнала не заданы точно. В приведенной схеме частота и амплитуда треугольного сигнала стабильны. Обратите внимание, что частота зависит от отношения Uвх/U+; это значит, что если напряжение Uвх формируется из напряжения U+ с помощью резистивного делителя (образованного, например, некоторым резистивным преобразователем), то входная частота не будет изменяться с изменением U+, а только с изменением сопротивления.