Искусство схемотехники. Том 1 (Изд.4-е) - Страница 142
Существуют еще несколько интересных ИС с переключаемыми конденсаторами. МАХ680 фирмы Maxim — это сдвоенный источник, который вырабатывает ±10 В (до 10 мА) от +5 В (рис. 6.60).

Рис. 6.60. Сдвоенный источник с переключаемыми конденсаторами. Аналогичным образом включается LT1026, но при этом Rвых ~= 100 Ом, а емкость конденсаторов всего 1 мкФ.
Похожая схема LT1026 фирмы LTC формирует выход ± 20 В (до 20 мА) и использует меньшие емкости (1 мкФ вместо 20 мкФ). Схема LT1054 фирмы LTC сочетает преобразователь с переключаемыми конденсаторами с линейным стабилизатором и вырабатывает достаточно мощный стабилизированный выход с токами нагрузки до 100 мА (при более низком КПД, разумеется). Схемы серии МАХ232 и схема LT1080 объединяют источник на переключаемых конденсаторах ± 10 В и цифровой последовательный порт RS-232C (см. гл. 11), что исключает необходимость в биполярном источнике для многих компьютерных плат; некоторые ИС из серии МАХ232 содержат даже встроенные конденсаторы. Схема же LTC1043 представляет собой незавершенный блок с переключаемыми конденсаторами, который можно использовать для того, чтобы проделывать всевозможные чудеса. К примеру, вы можете использовать переключаемые конденсаторы для передачи падения напряжения, измеренного на неудобном потенциале вблизи потенциала земли (например, на резисторе для считывания тока при положительном напряжении источника), туда, где с ним можно легко справиться. Документация на LTC1043 содержит 8 страниц с подобными хитроумными применениями.
6.24. Источники стабилизированного постоянного тока
В разд. 2.06 и 2.14 мы описали несколько способов стабилизации тока с помощью схем, содержащих управляемые напряжением источники тока с плавающими или заземленными нагрузками и некоторые виды токовых зеркал. В разд. 3.06 было показано, как использовать полевые транзисторы для построения некоторых простых источников тока на «токостабилизирующих диодах» (затвор транзистора соединен с истоком) таких, как серия 1N5283. В разд. 4.07 мы показали, как добиться более высоких технических данных (во всяком случае, на низкой частоте), используя для создания источников тока ОУ. В разд. 6.15 мы упомянули удобную ИС трехвыводного источника тока LM334.
Вместе с тем часто необходим управляемый источник стабилизир. пост, тока, который мог бы выдавать ток и напряжение значительной величины и выпускался в виде законченного прибора. Здесь мы рассмотрим некоторые успешно применяемые для этих целей схемы.
Трехвыводные стабилизаторы. В разд. 6.18 мы показали, как можно использовать трехвыводной регулируемый стабилизатор для построения превосходного простого источника тока. Стабилизатор типа 317 поддерживает между выходным выводом и выводом «per» постоянное напряжение 1,25 В (ширина запрещенной зоны); включая резистор между этими выводами, можно получить двухвыводной прибор со стабильным постоянным током (рис. 6.38), используемый для отдачи или отвода тока. Поскольку перепад на самом стабилизаторе составляет около 2 В, характеристики начинают ухудшаться при напряжении на схеме менее 3 В.
Этот тип источника тока удобен для средних и больших токов: LM317 имеет максимальный ток 1,5 А и может работать с падением напряжения до 37 В. Ее высоковольтный родственник LM317HVK может выдержать падение 57 В. Выпускаются более сильноточные версии, например, LM338 (5 А) и LM396 (10 А), но они рассчитаны на более низкие напряжения. Трехвыводные стабилизаторы не работают как источники тока при токах ниже 10 мА, наихудший случай тока покоя. Обратите внимание, однако, что ток не является источником ошибки тока, поскольку он протекает от входного вывода к выходному; гораздо меньший ток, вытекающий по выводу «per» (50 мкА номин.), колеблется в пределах 20 % по всему диапазону рабочих температур и им можно пренебречь.
В давние времена, до появления трехвыводных регулируемых стабилизаторов, иногда использовали в качестве источников тока 5-вольтовые нерегулируемые стабилизаторы (например, 7805) в похожей схеме (заменяя вывод «per» выводом «земля»). Это плохая схема, потому что при малых выходных токах ток покоя стабилизатора вносит большую ошибку, а при больших токах падение напряжения 5 В на резисторе установки тока приводит к лишнему рассеянию мощности.
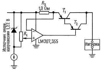
Измерение тока в шине питания. Простая схема с хорошими параметрами получается из традиционного последовательного проходного стабилизатора со съемом тока на входе проходного транзистора (рис. 6.61).

Рис. 6.61. Измерение тока в шине питания.
R2 — резистор для съема тока, желательно с малой температурной зависимостью. Для очень больших токов или прецизионной точности следует использовать четырехпроводной резистор, специально предназначенный для измерений тока - измерительные проводники подключены в самом резисторе. В этом случае снятое напряжение не зависит от сопротивления соединения с токонесущими проводниками, которые на схеме для ясности показаны жирными линиями.
В этой схеме необходимо использовать операционный усилитель, который имеет диапазон входных синфазных сигналов вплоть до положительного напряжения питания (307, 355 и 441 обладают этим достоинством), если, конечно, вы не питаете операционный усилитель от еще более положительного вспомогательного напряжения. МОП-транзистор в этой схеме можно было бы заменить на проходной p-n-p-транзистор, однако, поскольку выходной ток будет тогда включать ток базы, придется использовать соединение Дарлингтона для минимизации ошибки. Обратите внимание на то, что вместо p-канального транзистора можно использовать n-канальный выходной транзистор (подключенный как повторитель), если поменять подключение на входе операционного усилителя. Однако в этом случае источник тока будет иметь нежелательно низкий выходной импеданс на частотах, близких к частоте fT контура операционного усилителя, поскольку выход является по-существу истоковым повторителем. При проектировании источников тока часто допускают подобную ошибку, так как анализ по постоянному току показывает хорошие параметры.
Измерение тока в возвратной цепи. Хорошим способом построения прецизионного источника тока является считывание напряжения на прецизионном резисторе, включенном последовательно с нагрузкой. В этом случае легче исключить ошибки источника тока, связанные с током базы; базовый ток должен проходить либо и через нагрузку, и через усилитель считывания, либо не должен проходить ни через то, ни через другое. Для того чтобы удовлетворить этому требованию, необходимо «подвесить» нагрузку или источник питания, по крайней мере, к напряжению, равному падению напряжения на резисторе для измерения тока. На рис. 6.62 показаны две схемы, использующие плавающую нагрузку.

Рис. 6.62. Измерение тока в возвратной цепи.
Первая схема — это обычная последовательная проходная схема, в которой сигнал ошибки получается из падения напряжения на небольшом резисторе, включенном на возвратном пути от нагрузки к земле. Сильноточный путь здесь также отмечен жирной линией. В данном случае соединение Дарлингтона используется не для того, чтобы избежать ошибки, связанной с базовым током (измеряется реальный ток нагрузки), а чтобы снизить ток управления до нескольких миллиампер, поэтому в качестве усилителя ошибки можно использовать обычный операционный усилитель. Измерительный резистор должен быть прецизионным мощным резистором с малой температурной зависимостью и желательно четырехпроводным. Во второй схеме транзистор регулирования Т2 находится в возвратной цепи земли сильноточного источника питания. Преимущество такого расположения состоит в том, что коллектор транзистора подключен к земле, поэтому можно не беспокоиться относительно изоляции корпуса транзистора от теплоотвода.