Искусство схемотехники. Том 1 (Изд.4-е) - Страница 135
Преобразователи напряжения с переключаемыми конденсаторами обладают определенными преимуществами (нет индуктивностей) и некоторыми недостатками (низкая мощность, малые пределы регулирования, ограниченное напряжение). Мы обсудим их несколько позже в этой же главе.
Общие замечания относительно импульсных стабилизаторов. Как мы уже видели, способность импульсных источников повышать и инвертировать напряжение делает их весьма привлекательными для создания, скажем, слаботочных источников питания на +12 В прямо на полностью цифровой во всех других отношениях плате с питанием +5 В. Такие биполярные источники часто необходимы для питания «последовательных портов» (более подробно см. гл. 10 и 11) или линейных схем на операционных усилителях или схем с ЦАП и АЦП. Еще одно полезное применение повышающих импульсных источников — это питание дисплеев, для работы которых необходимо относительно высокое напряжение, например дисплеев, использующих люминесцентную или плазменную технологии. В тех применениях, где входное напряжение постоянного тока (обычно +5 В) уже стабилизировано, вы часто произносите «преобразователь постоянного тока», а не «импульсный стабилизатор», хотя в действительности это одно и то же. Наконец, в оборудовании на батарейном питании вам, как правило, хочется получить высокий КПД во всем диапазоне напряжений батареи; например, 9-вольтовый «транзисторный» щелочной аккумулятор начинает свою жизнь примерно с 9,5 В и постепенно угасает к концу своей полезной жизни до 6 В. Маломощный понижающий стабилизатор на +5 В сохраняет свою высокую эффективность, увеличивая ток, на протяжении всего срока службы батареи.
Следует отметить, что индуктивность и конденсатор в импульсном стабилизаторе не работают как LC-фильтр. Для простого понижающего стабилизатора еще могут быть какие-то сомнения, но, очевидно, что схема, которая инвертирует уровень постоянного тока, едва ли является фильтром! Катушка индуктивности представляет собой запасающее энергию устройство без потерь (запасенная энергия равна 1/2LI2), способное преобразовывать импеданс для того, чтобы сохранить энергию. Это точное определение с физической точки зрения, в котором отражен тот факт, что энергия заключена в магнитном поле. Мы обычно привыкли рассматривать конденсатор как устройство, хранящее энергию (запасенная энергия равна 1/2CU2), которое выполняет свою функцию в импульсных источниках питания, как и в традиционных последовательных стабилизаторах.
Немного терминологии. Вы иногда встречаете словосочетания «импульсный стабилизатор с ШИМ» и «стабилизатор с токовым режимом». Они относятся к конкретному способу изменения импульсных колебаний в соответствии с сигналом обратной связи (сигналом ошибки). В частности, ШИМ означает широтно-импульсную модуляцию, в которой сигнал ошибки используется для управления длительностью импульса (при фиксированной частоте), в то время как при управлении в токовом режиме сигнал ошибки используется для управления пиковым током индуктивности (определяется с помощью резистора) посредством изменения интервала между импульсами. Стабилизаторы в токовом режиме обладают существенными достоинствами и становятся все более популярными в связи с тем, что теперь выпускаются хорошие ИС-контроллеры в токовом режиме.
При рассмотрении любого импульсного источника не забывайте о помехах, создаваемых процессом переключения. Они могут быть трех видов: а) пульсации на выходе на частоте переключения, обычно порядка 10-100 мВ (размах); б) пульсации также на частоте переключения, которые накладываются на напряжение входного источника; в) помехи излучения на частоте переключения и ее гармониках из-за импульсных токов в индуктивности и проводниках. Можно оказаться в весьма трудной ситуации при использовании импульсных источников в схемах с сигналами низкого уровня (скажем, 100 мкА и менее). Хотя тщательное экранирование и фильтрация могут решить все эти проблемы, но лучше, по-видимому, в подобных случаях с самого начала использовать линейные стабилизаторы.
Импульсные источники с питанием от сети. Мы уже упоминали, что импульсные источники обладают высоким КПД, даже если выходное напряжение сильно отличается от входного. Это может помочь нам рассматривать индуктивность как «преобразователь импеданса», поскольку средний постоянный выходной ток может быть больше (при понижении) или меньше (при повышении), чем средний постоянный входной ток. Это полностью противоположно тому, что происходит в линейных последовательных стабилизаторах, где средние значения входного и выходного токов всегда равны (если не учитывать, конечно, тока покоя схемы стабилизатора).
В связи с этим появляется превосходная идея: можно исключить тяжелый понижающий сетевой трансформатор, если стабилизатор подключить прямо к выпрямленному и отфильтрованному напряжению переменного тока. Два промежуточных замечания: а) входное напряжение постоянного тока будет равно примерно 160 В (при сети переменного тока 115 В), т. е. схема будет довольно опасна для того, чтобы в ней копаться! б) отсутствие трансформатора означает, что вход постоянного тока не будет изолирован от сети. Следовательно, импульсную схему следует модифицировать для того, чтобы обеспечить изоляцию.
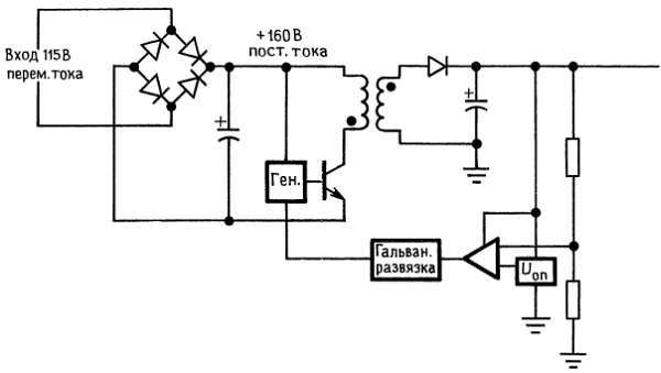
Обычный способ изолирования импульсной схемы заключается в намотке вторичной обмотки на энергозапасающую индуктивность и использовании изолирующего элемента (либо трансформатора, либо оптоизолятора) для обеспечения обратной связи на импульсный генератор; взгляните на упрощенную схему, показанную на рис. 6.45.

Рис. 6.45. Импульсный источник с питанием от сети переменного тока.
Заметьте, что генератор питается от высоковольтного нестабилизированного постоянного напряжения, в то время как схемы управления обратной связью (усилитель ошибки, эталонный источник) питаются от стабилизированного выходного напряжения. Иногда для питания управляющих элементов используется вспомогательный слаботочный нестабилизированный источник (со своим собственным низковольтным трансформатором на 60 Гц). Квадратик, обозначенный «изоляция», часто представляет собой небольшой импульсный трансформатор, хотя может использоваться и оптическая изоляция (более подробно об этом позже).
Может показаться, что преимущества безтрансформаторного нестабилизированного питания сводятся на нет в связи с необходимостью иметь, по крайней мере, два других трансформатора! Это не так. Размеры трансформатора определяются размерами сердечника, которые резко снижаются на высоких частотах. В результате импульсные источники с питанием от сети намного меньше и легче, чем аналогичные линейные источники; кроме того, благодаря своему высокому КПД они работают в более благоприятном тепловом режиме. Фирма Power-One выпускает, например, оба типа источников питания. Сравнивая ее модель F5-25 (5 В, 25 А) линейного источника со сравнимой по цене моделью SPL130-1005 (5 В, 26 А) импульсного источника, мы обнаруживаем, что импульсный источник весит 2,5 фунта, линейный — 19 фунтов; импульсный занимает всего 1/4 объема линейного. Более того, «импульсник» при работе не нагревается, а 19-фунтовый линейный, рассеивая 75 Вт при полной нагрузке, становится горячим.
Пример реального импульсного источника. Для того чтобы вы почувствовали реальную сложность импульсных источников с питанием от сети, на рис. 6.46 мы воспроизводим полную схему коммерческого импульсного источника, используемого фирмой Tandy (Radio Shack) в качестве источника питания для своего персонального компьютера модели 2000.
Мы пытались получить схемы от фирм IBM и Apple, но нас либо игнорировали, либо отказывали с явным высокомерием. Фирма Tandy, напротив, публикует превосходную документацию с полными схемами и подробным описанием. Этот источник дает стабилизированные выходные напряжения +5 В при 13 А, +12 В при 2,5 А и -12 В при 0,2 А (всего 95 Вт), которые используются для питания логических схем и накопителей на гибких магнитных дисках компьютера. Пройдемся по схеме рис. 6.46, чтобы посмотреть, как импульсный источник с питанием от сети справляется с реальными задачами. Топология схемы, выбранная проектировщиками фирмы Tandy, точно соответствует тому, что показано на рис. 6.45, хотя и имеет большее число компонентов! Сравните рисунки.