Искусство схемотехники. Том 1 (Изд.4-е) - Страница 133
На практике эту схему следует несколько модифицировать для того, чтобы обеспечить ограничение по току для Т1, который в противном случае может отдавать ток в h21Эраз превышающий максимальный внутренний ток стабилизатора, т. е. 20 А и более! Этого вполне достаточно для разрушения транзистора Т1, как и той несчастной нагрузки, которая в это время была подключена. Два способа ограничения тока показаны на рис. 6.37.

Рис. 6.37. Токоограничивающая схема для усилителя на внешнем транзисторе.
Транзистор Т2 в обеих схемах является сильноточным проходным транзистором, а резистор между его эмиттером и базой выбран таким образом, чтобы транзистор открывался при токе нагрузки 100 мА. В первой схеме транзистор Т1 реагирует на ток нагрузки за счет падения напряжения на R3 и ограничивает запуск транзистора Т2, если это падение превышает падение на диоде. Схема имеет два недостатка: входное напряжение должно теперь превышать стабилизированное выходное на падение напряжения на трехвыводном стабилизаторе плюс падение на двух диодах для токов нагрузки вблизи максимального тока. Кроме того, транзистор Т1 должен выдерживать большие токи (до максимального тока стабилизатора), так как из-за малого сопротивления резистора в базе Т1 трудно реализовать ограничивающую схему с обратным наклоном характеристики.
Во второй схеме эти недостатки устранены за счет некоторого усложнения. В сильноточных стабилизаторах для уменьшения мощности рассеяния до приемлемого уровня важно добиться малого перепада напряжений. Чтобы получить в последней схеме характеристику с обратным наклоном, можно просто подключить базу Т1 к делителю между коллектором и землей, а не к коллектору Т2.
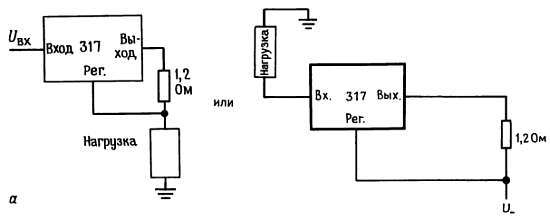
К регулируемым трех- и четырехвыводным стабилизаторам внешние проходные транзисторы подключаются точно также. Детали можно понять, заглянув в спецификации изготовителей.
Источник тока. Из трехвыводного регулируемого стабилизатора можно легко сделать мощный источник постоянного тока. На рис. 6.38 показан такой источник на 1 А. Добавление повторителя на операционном усилителе, как это сделано на второй схеме, может понадобиться в том случае, если схема используется для формирования малых токов, поскольку вход «регулировка» вносит в выходной ток ошибку порядка 50 мкА. Как и для ранее описанных стабилизаторов, здесь имеется внутреннее ограничение по току, защита от тепловой перегрузки и защита от выхода за пределы области безопасной работы.


Рис. 6.38. Источники тока на операционном усилителе.
Упражнение 6.7. Спроектируйте регулируемый источник тока на диапазон токов от 10 мкА до 1 мА, используя схему 317. Каков будет диапазон напряжений на выходе, если Uвх = +15 В? Перепад напряжения примите равным 2 В.
Заметьте, что источник тока на рис. 6.38, а является двухвыводным элементом. Следовательно, нагрузку можно подключить с любой стороны. На рисунке показано, как можно осуществить отвод тока от нагрузки, подключенной к земле (разумеется, вы всегда можете использовать схему 337 с отрицательной полярностью, включив ее так же, как показано на рис. 6.38, а). Фирма National выпускает специальный трехвыводной прибор LM334, предназначенный для использования в качестве маломощного источника тока. Он поступает в небольшом пластмассовом транзисторном корпусе (ТО-92), а также в стандартном корпусе DIP. Вы можете использовать его любым способом до нижней границы тока 1 мкА, поскольку ток регулирования является лишь малой долей общего тока. Этот элемент имеет, однако, одну особенность: выходной ток зависит от температуры, даже точно пропорционален абсолютной температуре. Так что, хотя он и не самый стабильный источник тока в мире, вы можете использовать его в качестве температурного датчика (разд. 15.01)!
6.19. Импульсные стабилизаторы и преобразователи постоянного тока
Все схемы стабилизаторов напряжения, которые до сих пор рассматривались, работают одинаково: последовательно нестабилизированному напряжению постоянного тока включается линейный управляющий элемент (проходной транзистор) с обратной связью, которая поддерживает на постоянном уровне выходное напряжение (или, может быть, постоянный ток). Выходное напряжение всегда ниже нестабилизированного входного напряжения и на управляющем элементе рассеивается некоторая мощность (или точнее, среднее значение Iвых(Uвх- Uвых))· Небольшая вариация этой темы - параллельный стабилизатор, в котором управляющий элемент включается не последовательно с нагрузкой, а между выходом и землей; при мер — простой резистор плюс стабилитрон.
Существует другой способ генерации стабилизированного напряжения постоянного тока, принципиально отличный от того, что мы видели до сих пор; взгляните на рис. 6.39.


Рис. 6.39. Два вида стабилизаторов: а — линейный (последовательный), б — повышающий импульсный.
В таком импульсном стабилизаторе транзистор, работающий в режиме насыщенного ключа, периодически на короткое время прикладывает к катушке индуктивности полное нестабилизированное напряжение. Ток катушки появляется на каждом импульсе, запасая энергию 1/2LI2 в ее магнитном поле; запасенная энергия передается на конденсатор вых. сглажив. фильтра (чтобы поддержать напряжение и ток в нагрузке на выходе между импульсами заряда). Как и в линейных стабилизаторах, выход по обратной связи сравнивается с эталонным напряжением, но в импульсных стабилизаторах управление выходом осуществляется за счет изменения длительности импульсов генератора или частоты переключения, а не за счет линейного управления базой или затвором.
Импульсные стабилизаторы обладают необычными свойствами, которые делают их очень популярными: так как управляющий элемент либо выключен, либо насыщен, рассеивается очень маленькая мощность; таким образом, импульсные стабилизаторы чрезвычайно эффективны даже при большом падении от входа до выхода. «Импульсники» (слэнг для «импульсные источники питания») могут генерировать выходное напряжение, превышающее нестабилизированное входное напряжение (рис. 6.39, б); они позволяют также довольно просто генерировать напряжение противоположной полярности! Наконец, импульсники можно сделать без цепи постоянного тока между входом и выходом; это означает, что они могут работать прямо от шины питания с выпрямленным напряжением без сетевого трансформатора! В результате получается очень маленький, легкий и эффективный источник постоянного тока. По этим причинам импульсные источники питания используются почти во всех компьютерах.
Импульсные источники питания имеют и свои проблемы. Выход по постоянному току содержит некоторый «шум» переключения, который может попадать в шину питания. Как правило, у них скверная репутация в отношении надежности — при катастрофическом отказе иногда возникают зрелищные пиротехнические эффекты. Однако большинство этих проблем решаются, и в настоящее время импульсные источники прочно обосновываются в электронных приборах и компьютерах.