Искусство схемотехники. Том 1 (Изд.4-е) - Страница 132
Микромощные стабилизаторы. Как мы уже упоминали, большинство ИС стабилизаторов потребляют несколько миллиампер тока покоя для питания источников эталонного напряжения и усилителей ошибки. Если устройство работает от сети переменного тока, то это не страшно; для батарейных устройств, работающих от 9-вольтовых щелочных аккумуляторов емкостью 400 мА·ч, это нежелательно, и совсем недопустимо для микромощных приборов, которые должны работать тысячи часов, допустим, от одной батареи.
Выход из положения — это микромощные стабилизаторы. Самыми «скупыми» из них являются ICL7663/4, положительный и отрицательный регулируемые стабилизаторы с токами покоя 4 мкА. При таком токе 9-вольтовая батарея может существовать 100 000 часов (более 10 лет), что превышает срок сохранности (время саморазряда) любой батареи, за исключением некоторых литиевых батарей. Более полно о микромощных схемах мы расскажем в гл. 14.
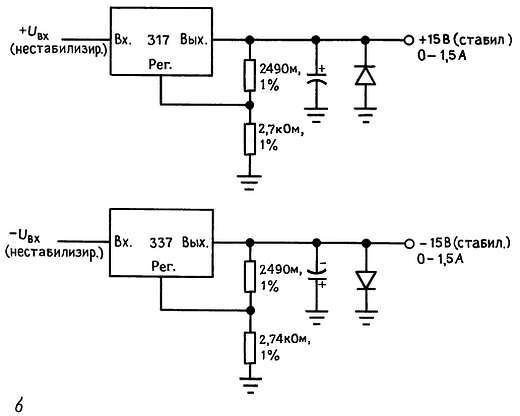
Двухполярные стабилизированные источники питания. Большинство описанных в гл. 4 схем операционных усилителей работали от симметричных биполярных источников питания, обычно ±15 В. Это общее требование в аналоговой схемотехнике, где приходится работать с сигналами, как правило, вблизи уровня земли, и самым простым способом формирования симметричного расщепленного питания является использование пары трехвыводных стабилизаторов. Для того чтобы сформировать, например, стабилизированные напряжения ±15 В, вы можете использовать ИС 7815 и 7915 (рис. 6.33, а). Мы предпочитаем использовать регулируемые трехвыводные стабилизаторы потому, что а) на каждую полярность и диапазон токов необходимо иметь только один тип и б) в случае необходимости можно точно подстроить напряжение; на рис. 6.33, б приведена схема на ИС 317 и 337.


Рис. 6.33. Двухполярные стабилизированные источники питания.
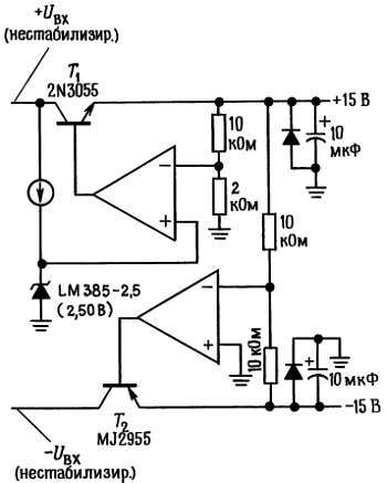
Сдвоенные стабилизаторы. Возможно, у вас возникнет вопрос, почему, коль скоро стабилизированные расщепленные источники так необходимы, отсутствуют «сдвоенные трехвыводные стабилизаторы». Больше не удивляйтесь — они есть и известны как «сдвоенные следящие стабилизаторы». Для того чтобы понять, почему они носят такое сложное название, взгляните на рис. 6.34, на котором показана классическая схема сдвоенного стабилизатора.

Рис. 6.34. Двухканальный стабилизатор.
Т1 — проходной транзистор для традиционного положительного стабилизированного источника. Положительный стабилизированный выход используется в качестве опорного напряжения для отрицательного источника. Нижний усилитель ошибки управляет отрицательным выходом, сравнивая среднее значение двух выходных напряжений с уровнем земли и создавая, таким образом, равные положительный и отрицательный стабилизированные выходы 15 В. Схема положительного источника может быть любой из тех, которые мы уже рассматривали; если это регулируемый стабилизатор, то отрицательный выход отслеживает любые изменения положительного стабилизированного выхода. На практике в схему включают токоограничивающие цепи, не показанные для простоты на рисунке. Как и однополярные стабилизаторы, сдвоенные выпускаются в виде полностью интегрированных схем нерегулируемых и регулируемых версий, хотя и в существенно меньшей номенклатуре. В табл. 6.10 перечислено большинство из доступных в настоящее время типов. Типичными являются стабилизаторы 4194 и 4195 фирмы Raytheon, включение которых показано на рис. 6.35.


Рис. 6.35.
4195 — это стабилизатор с заводской подстройкой с выходами +15 В, в то время как симметричные выходы 4194 регулируются с помощью единственного резистора Rx. Оба стабилизатора выпускаются в мощных корпусах и в небольших корпусах DIP; оба содержат схемы отключения по температуре и ограничения по току. Для того чтобы получить большие выходные токи, можно добавить внешние проходные транзисторы (см. ниже).
Многие из предшествующих стабилизаторов можно соединить как сдвоенные стабилизаторы (например, четырехвыводные регулируемые стабилизаторы). В спецификации изготовителя часто рекомендуется схема включения. Идею использования выхода одного источника в качестве опорного для другого источника можно применить даже в том случае, когда напряжения не равны и не противоположны по знаку. Например, коль скоро у вас есть источник стабилизированного напряжения +15 В, вы можете его использовать для того, чтобы сформировать стабилизированный выход +5 В, или даже стабилизированный выход —12 В.
Упражнение 6.6. Используя ИС 4194, спроектируйте стабилизатор на ±12 В.
Защита от включения обратной полярностью. Использование сдвоенных источников требует дополнительной меры предосторожности: при нарушении полярности почти все электронные схемы подвергаются сильным повреждениям. С одним источником это может произойти только при неправильном подключении проводников; иногда для защиты от такой ошибки схему запараллеливают мощным выпрямителем, включенным в обратном направлении. В схемах с несколькими источниками питания (например, с расщепленным питанием) возможны обширные повреждения, если возникает отказ компонента схемы, который приводит к закорачиванию двух источников; довольно распространенный случай — это закорачивание «коллектор-эмиттер» в одном из транзисторов двухтактной пары, работающей от двух источников. При этом два источника оказываются объединенными друг с другом и один из стабилизаторов выходит победителем. Вследствие этого напряжение другого источника меняет полярность и схема начинает «дымиться». Для предупреждения последствий таких отказов между каждым стабилизированным выходом и землей следует включить мощный диод в обратном направлении (например, 1N4004), как это сделано в схеме на рис. 6.33.
Внешние проходные транзисторы. Трехвыводные стабилизаторы с фиксированным напряжением выпускаются на выходные токи 5 А и более, например подстраиваемый 10-амперный LM396. Вместе с тем работа с такими большими токами может оказаться нежелательной, поскольку максимальная рабочая температура для этих кристаллов меньше, чем для мощных транзисторов, что приводит к необходимости использовать мощные радиаторы. Кроме того, они достаточно дороги. Альтернативное решение заключается в использовании внешних проходных транзисторов, которые можно добавить к трех- и четырехвыводным стабилизаторам (и двухканальным стабилизаторам) точно также, как в классическом стабилизаторе 723. Базовая схема показана на рис. 6.36.

Рис. 6.36. Трехвыводной стабилизатор с внешним транзистором для увеличения тока.
При токах менее 100 мА схема работает обычным образом. При больших токах нагрузки падение на R1 открывает транзистор Т1 и реальный ток через трехвыводной стабилизатор ограничивается величиной 100 мА. Трехвыводной стабилизатор поддерживает требуемое значение напряжения на выходе, снижая, как и ранее, входной ток и, следовательно, управляя транзистором Т1 при увеличении выходного напряжения, и наоборот. Он даже не знает, что нагрузка потребляет больше 100 мА! В этой схеме входное напряжение должно превышать выходное на величину перепада 78xx (2 В) плюс UБЭ.