Искусство схемотехники. Том 1 (Изд.4-е) - Страница 124
6.08. Программируемые источники питания
Часто возникает необходимость в наличии такого источника питания, который можно регулировать вплоть до нулевого напряжения, особенно в случае стендовых источников, где такая гибкость существенна. Кроме того, часто целесообразно «программировать» выходное напряжение каким-либо другим напряжением, цифровым кодом или, например, ручным переключателем. На рис. 6.14 показана классическая схема источника питания, допускающая регулировку Uвых вплоть до нулевого (в отличие от схем, использующих ИМС 723).

Рис. 6.14. Стабилизатор с регулируемым до 0 В выходом.
Отдельный расщепленный источник питания питает стабилизатор и дает точное опорное отрицательное напряжение (об опорных источниках подробнее см. разд. 6.14 и 6.15). Резистор R1 служит для установки выходного напряжения, и, так как инвертирующий вход потенциально заземлен, оно может меняться до нуля (при нулевом сопротивлении R1). Поэтому когда схема стабилизатора (это может быть интегральная схема или собранная из отдельных элементов) питается от расщепленного источника, не возникает трудностей, обусловленных низким выходным напряжением.
Чтобы сделать стабилизатор программируемым внешним напряжением, просто заменим Uоп напряжением, задаваемым извне (рис. 6.15). Остальная часть схемы останется без изменений.

Рис. 6.15.
Резистор R1 теперь будет масштабировать Uупр. Управление цифровым кодом можно получить заменой опорного напряжения на устройство, называемое «цифро-аналоговый преобразователь» (ЦАП) с токоотбирающим выходом. Эти устройства, которые мы рассмотрим позже, преобразуют двоичный код на входе в пропорциональный по току (или напряжению) сигнал на выходе. Хорошим выбором здесь будет устройство AD7548-монолитный 12-разрядный ЦАП с токоотбирающим выходом стоимостью около 9 долл. Заменив R2 на ЦАП, получим источник питания, программируемый цифровым кодом с шагом задания выходного напряжения, равным 1/4096 (2-12). Так как на инвертирующем входе потенциальная земля, от ЦАП не требуется значительного рабочего диапазона по напряжению. На практике R1 используется для выставления определенного масштаба преобразования цифрового кода, например 1 мВ на единицу входного кода.
6.09. Пример схемы источника питания
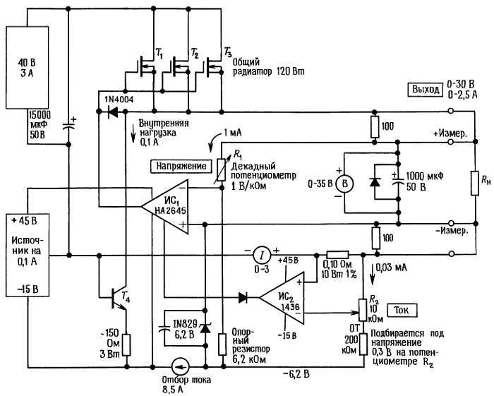
Лабораторный стенд питания, схема которого показана на рис. 6.16, дает возможность собрать вместе все проектные идеи.

Рис. 6.16. Лабораторный блок питания.
Для стендового питания общего назначения важна возможность регулировать выход стабилизированного питания вплоть до нулевого напряжения, поэтому для питания стабилизатора используется дополнительный расщепленный источник. ИС1 — это высоковольтный операционный усилитель, который может работать при полном напряжении питания 80 В. На выходе в качестве проходного транзистора мы использовали параллельно включенные мощные МОП-транзисторы, исходя из двух соображений — простоты возбуждения затвора и превосходной ОБР (характеристическая особенность всех мощных МОП-транзисторов). Такая комбинация обеспечивает рассеяние достаточной мощности (60 Вт на транзистор при температуре корпуса 100 °C), необходимую даже для умеренных значений тока, если обеспечивается столь широкий диапазон выходного напряжения. Последнее объясняется тем, что нестабилизированное входное напряжение должно быть достаточно большим, чтобы обеспечить максимум стабилизированного выходного напряжения, а в результате при низком напряжении на выходе падение напряжения на проходных транзисторах будет большим. В некоторых источниках эта проблема решается тем, что используется несколько диапазонов выходного напряжения и соответственно этому переключается и нестабилизированное входное напряжение. Имеются даже схемы, в которых нестабилизированный вход поступает с регулируемого напряжением трансформатора, управляемого в такт с выходом. В обоих случаях, правда, теряется возможность дистанционного программирования.
Упражнение 6.4. Чему равна максимальная мощность рассеяния в проходных транзисторах на этой схеме?
R1 — это прецизионный многодекадный потенциометр для прецизионной и линейной регулировки выходного напряжения. Выходное напряжение сравнивается с опорным, получаемым от прецизионного стабилитрона 1N829 (температурный коэффициент 5·10-6 /°С при токе стабилитрона 7,5 мА). Эта схема ограничения тока существенно лучше простого токового ограничителя, который обсуждался выше, так как при использовании стендового питания иногда желательно установить точный и стабильный предел тока нагрузки. Обратите внимание на необычный (но удобный) метод ограничения тока путем его отвода через предназначенный для частотной коррекции вывод микросхемы ИС1, у которого при работе с малым током коэффициент усиления равен единице. Обеспечивая высокую степень стабилизации как напряжения (во всем диапазоне вплоть до 0 В), так и тока, данное устройство становится достаточно гибким в использовании лабораторным источником питания. При этом указанный способ ограничения тока делает этот источник питания также удобным источником неизменного тока. Транзистор Т4 обеспечивает постоянную токовую нагрузку 100 мА, обеспечивая хороший рабочий режим схемы даже при значениях выходных напряжения или тока, близких к нулю, за счет удержания проходных транзисторов в активном режиме. Этот приемник тока позволяет источнику питания «поглощать» некоторый ток от нагрузки без увеличения выходного напряжения. Это целесообразно при работе с некоторыми необычными видами нагрузки, с которыми иногда приходится сталкиваться, например, прибор с собственным источником питания, который может подать некоторый ток на выводы стенда питания.
Отметим наличие внешних измерительных входов, не слишком правильно соединенных с входными клеммами источника питания. Для прецизионного регулирования напряжения на нагрузке следовало бы подвести измерительные цепи к самой нагрузке, избегая падения напряжения на связующих проводниках, создающих паразитные цепи обратной связи.
6.10. Другие ИМС стабилизатора
ИМС 723 была оригинальным стабилизатором напряжения и все еще остается полезной. Существуют несколько улучшенных версий, которые, однако, во многом работают таким же образом, и вам при проектировании стабилизированного источника питания следует их рассмотреть. Микросхемы LAS10000 и LAS1100 фирмы Lambda, а также SG3532, выпускаемая фирмой Silicon General, могут работать при уменьшении входного напряжения вплоть до 4,5 В, поскольку в них используется «опорный источник с напряжением запрещенной зоны» (см. разд. 6.15), выдающий 2,5 В, а не 7,15 В напряжения стабилитрона, как в ИМС 723. В этих микросхемах имеются также встроенные схемы, отключающие питание кристалла при его перегреве; сравните с решением в стабилитроне 723 (выгорание!). Хотя у этих стабилизаторов выводы с теми же названиями, вы не можете просто вставить их в разъем, предназначенный для ИМС 723, так как (помимо прочих отличий) они предполагают более низкое опорное напряжение. Еще один стабилизатор, подобный ИМС 723, - это МС1469 (и его двойник с отрицательным питанием МС1463) фирмы Motorola.