Искусство схемотехники. Том 1 (Изд.4-е) - Страница 120
Третий вариант такой схемы используется, когда надо построить стабилизатор с диапазоном выходного напряжения, содержащим Uoп (т. е. стабилизатор, способный давать значения выходного напряжения и больше, и меньше Uoп). В таких случаях нужно сравнивать часть выходного напряжения с долей опорного напряжения Uoп, которая меньше нижней границы желательного диапазона.
Упражнение 6.1. На основе ИМС 723 спроектируйте стабилизатор, дающий ток нагрузки до 50 мА в диапазоне выходных напряжений от +5 до +10 В. Указание: сравните часть выходного напряжения с 0,5Uoп.
6.03. Стабилизаторы с большими выходными токами
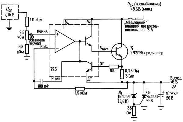
Встроенный проходной транзистор ИМС 723 рассчитан на 150 мА максимум, рассеяние мощности не должно превосходить 1 Вт при 25 °C (и менее при более высокой окружающей температуре; этот параметр для ИМС 723 должен быть пересчитан с коэффициентом 8,3 мВт/°С на каждый градус превышения температуры окружающей среды 25 °C, чтобы температура p-n-переходов удерживалась в безопасных пределах). Таким образом, стабилизатор на 5 В с напряжением на входе +15 В не может давать ток нагрузки больше 80 мА. Чтобы обеспечить большие токи нагрузки, нужно применять внешние проходные транзисторы. Подключим внешний проходной транзистор так, чтобы он образовал со встроенным транзистором пару Дарлингтона (рис. 6.5).

Рис. 6.5. Стабилизатор на +5 В с внешними проходным транзистором и защитой.
Транзистор T1 - внешний проходной транзистор; он должен быть снабжен радиатором — чаще всего это ребристая металлическая пластина — для отвода тепла (можно и по-другому: поместить транзистор на одной из стенок металлического корпуса блока питания). С вопросами теплового режима мы будем иметь дело в следующем разделе. Подстроенный потенциометр применен для точного выставления +5 В на выходе; диапазон подстройки должен быть достаточным для компенсации допуска на сопротивления резисторов, а также призводственного разброса Uoп (рассматривается наихудший случай). В данном случае диапазон настройки выходного напряжения находится в пределах ±1 В от номинала. Заметьте, что для получения тока нагрузки 2 А или около этого необходим мощный токоограничивающий резистор с низким сопротивлением.
Падение напряжения на проходном транзисторе. Одна из проблем при построении этой схемы — большое рассеяние мощности на проходном транзисторе (по крайней мере 10 Вт при полном токе нагрузки). Этого не избежать, если ИМС стабилизатора питается от нестабилизированного источника, поскольку в этом случае ему нужен «запас сверху» в несколько вольт (определяемый минимальным падением напряжения). Если использовать для ИМС 723 отдельный слаботочный источник питания (например, +12 В), то минимум нестабилизированного напряжения питания на внешнем проходном транзисторе может всего лишь на 1 В превышать стабилизированное напряжение на выходе, но лучше все же иметь запас хоть несколько вольт, так как в жестких условиях эксплуатации требуется нормальная работа даже при 20 %-ном снижении напряжения в сети переменного тока.
Защита нагрузки по напряжению. В схеме рис. 6.5 предусмотрена также защита нагрузки от слишком больших напряжений, состоящая из Д1, Т2 и резистора 33 Ом. Назначение этой схемы — закорачивать выход, если из-за какой-либо неисправности стабилизатора выходное напряжение последнего выше 6,2 В (это может случиться, если отключится один из выводов резисторов делителя или откажет какой-нибудь элемент схемы 723). Т2 - это КУВ (кремниевый управляемый выпрямитель, тиристор) — прибор, ток в котором нормально отсутствует до тех пор, пока переход управляющий электрод-катод не получит прямое смещение. После этого прибор включается (входит в насыщение), и, однажды включившись, не выключится, пока анодный ток не будет прерван извне. В нашем случае через управляющий электрод пройдет ток, если выходное напряжение окажется больше напряжения стабилитрона Д1 плюс перепад на p-n-переходе. Когда это произойдет, в стабилизаторе включится схема ограничения тока и КУВ будет удерживать выходное напряжение около уровня земли. Если неисправность, приведшая к ненормальному повышению выходного напряжения, к тому же вывела из строя токоограничивающую схему (например, у транзистора T1 замкнулся коллектор на эмиттер), то схема защиты будет отбирать очень большой ток. Поэтому где-нибудь в цепи питания надо поставить плавкий предохранитель, как показано на схеме. Подробнее схемы защиты от превышения напряжений рассмотрены в разд. 6.06.
Проектирование теплоотвода мощных схем
6.04. Мощные транзисторы и отвод тепла
Часто необходимо, как мы видели в приведенных выше схемах, использовать мощные транзисторы или другие сильноточные устройства, такие, как КУВ или силовые выпрямители, рассеивающие мощности во много ватт. Недорогой и очень распространенный мощный транзистор 2Ν3055, правильно смонтированный, рассеивает мощность до 115 Вт. Все мощные устройства выпускаются в корпусах, обеспечивающих тепловой контакт между их металлической поверхностью и внешним радиатором. Во многих случаях металлическая поверхность устройства связана электрически с одним из выводов (например, у мощного транзистора она всегда связана с коллектором).
В принципе задача теплоотвода — удержать переходы транзисторов или других устройств при температуре, не превышающей указанной для них максимальной рабочей температуры. Для кремниевых транзисторов в металлических корпусах максимальная температура переходов обычно равна 200 °C, а для транзисторов в пластмассовых корпусах равна 150 °C. В табл. 6.1 приведены некоторые часто применяемые типы мощных транзисторов и указаны их температурные параметры. Зная эти параметры, проектировать теплоотвод просто: зная мощность, которую прибор будет рассеивать в данной схеме, подсчитываем температуру переходов с учетом теплопроводности транзистора, радиатора и максимальной рабочей температуры окружающей транзистор среды. Затем выбираем такой радиатор, чтобы температура переходов была намного ниже указанной изготовителем максимальной. Здесь разумно перестраховаться, так как при температурах, близких к максимальной, транзистор быстро выходит из строя.
Тепловое сопротивление. При расчете радиатора используют тепловое сопротивление Θ, которое равняется отношению величины перепада температур в градусах к передаваемой мощности. Если теплопередача происходит только путем теплопроводности, то тепловое сопротивление - величина постоянная, не зависящая от температуры, а зависящая только от устройства теплового контакта. Для последовательного ряда тепловых контактов общее температурное сопротивление равно сумме тепловых сопротивлений отдельных соединений. Таким образом, для транзистора, смонтированного на радиаторе, общее тепловое сопротивление передаче тепла от p-n-перехода на внешнюю среду равно сумме тепловых сопротивлений переход-корпус θпк, соединения корпус-радиатор θкр и перехода радиатор-среда θрс. Таким образом, температура p-n-перехода будет равна
Τп= Τс + (θпк + θкр + θрс)P
где Ρ — рассеиваемая мощность.
Рассмотрим пример. Приведенная ранее схема источника питания с внешним проходным транзистором имеет максимум рассеиваемой на транзисторе мощности 20 Вт при нестабилизированном входном напряжении +15 В (10 В падения напряжения, 2 А). Предположим, что эта схема должна работать при окружающей температуре 50 °C — не так уж невероятно для компактно расположенного электронного оборудования, — и постараемся удержать температуру переходов ниже 150 °C, т. е. намного ниже, чем указанные изготовителем 200 °C. Тепловое сопротивление от перехода к корпусу равно 1,5 °C/Вт. Мощный транзистор в корпусе ТО-3, смонтированный со специальной прокладкой, обеспечивающей электрическую изоляцию и тепловой контакт, имеет тепловое сопротивление от корпуса к радиатору порядка 0,3 °C/Вт. И наконец, радиатор фирмы Wakefield, модель 641 (рис. 6.6), имеет тепловое сопротивление на границе с внешней средой порядка 2,3 °C/Вт. Поэтому общее тепловое сопротивление между p-n-переходом и внешней средой будет равно 4,1 °C/Вт. При рассеиваемой мощности 20 Вт температура перехода будет на 84 °C выше температуры окружающей среды, т. е. будет равна 134 °C (при максимальной внешней температуре для данного случая). Итак, выбранный радиатор пригоден, а если необходимо сэкономить пространство, то можно выбрать и несколько меньший.