Искусство схемотехники. Том 1 (Изд.4-е) - Страница 118
В тех случаях, когда стабильность термостатированных кристаллов уже недостаточна, применяются атомные стандарты частоты. В них используются микроволновые линии поглощения в рубидиевом газонаполненном элементе или частоты атомных переходов в пучках атомов цезия в качестве эталонов, по которым стабилизируется кварцевый резонатор. Таким образом можно получить точность и стабильность порядка 10-12. Цезиевый стандарт является официальным эталоном времени в США. Эти стандарты вместе с линиями передачи времени принадлежат Национальному бюро стандартов и Морской обсерватории. Как последнее средство для самых точных частот, где нужна стабильность порядка 10-14, можно предложить мазер на атомарном водороде. Последние исследования в области создания точных часов сосредоточиваются на технических приемах, использующих «охлажденные ионы», которые позволяют достигать даже еще лучшей стабильности. Многие физики считают, что можно достичь окончательной стабильности 10-18.
Схемы, не требующие пояснений
5.20. Удачные схемы
На рис. 5.51 представлен набор удачных схем, большинство из которых взяты из руководств фирм-изготовителей и фирменных руководств по применению.

Рис. 5.51. а — моностабильный мультивибратор. Длительность входного импульса должна быть меньше, чем у выходного;

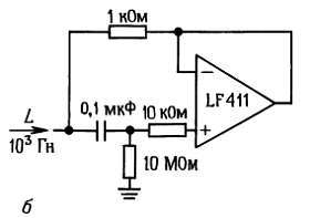
Рис. 5.51. б — активный имитатор катушки индуктивности;

Рис. 5.51. в — квадратурный генератор с частотой 1 Гц;

Рис. 5.51. г — релаксационный генератор;

Рис. 5.51. д — резонансный усилитель; работает в диапазоне частот от f0 дo fT/2Q. Proc. IEEE 60, 908 (1972);

Рис. 5.51. е — умножитель емкости;

Рис. 5.51. ж — эмиттерно-связанный LC-генератор;

Рис. 5.51. з - высокочастотный ЭСЛ-генератор;

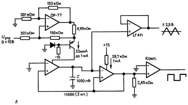
Рис. 5.51. и — преобразователь напряжение/частота;

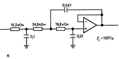
Рис. 5.51. к — фильтр Бесселя нижних частот 3-го порядка; для другого значения частоты среза необходимо провести масштабирование номиналов элементов;

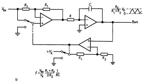
Рис. 5.51. л — широкодиапазонный ГУН (2 Гц-100 кГц) на усилителях с активной проводимостью.
Дополнительные упражнения
1. Спроектируйте 6-полюсный фильтр Бесселя верхних частот с частотой среза 1 кГц.
2. Спроектируйте фильтр-пробку на частоту 60 Гц с буферными ОУ на входе и выходе.
3. Спроектируйте генератор пилообразных колебаний с частотой 1 кГц, заменив резистор заряда в схеме генератора на таймере 555 транзисторным источником тока. Проверьте, что обеспечивается достаточный рабочий диапазон источника тока. Каково должно быть значение резистора RB (рис. 5.33)?
4. Разработайте на схеме 555 генератор треугольных колебаний. Для этого используйте пару источников тока, а именноI0 (втекающий ток) и 2I0 (вытекающий ток). Используйте выходной сигнал ИС 555 для переключения источника вытекающего тока 2I0. На рис. 5.50 показано одно из возможных решений.

Рис. 5.50.
Глава 6
СТАБИЛИЗАТОРЫ НАПРЯЖЕНИЯ И ИСТОЧНИКИ ПИТАНИЯ
ПереводА.И.Коротова
Почти любая электронная схема — от простых схем на транзисторах и операционных усилителях и до сложнейших цифровых и микропроцессорных систем — требует для своей работы одного или нескольких стабильных источников питания постоянного тока. Простые нерегулируемые источники питания типа трансформатор — мостовой выпрямитель — конденсатор, которые мы рассматривали в гл. 1, вообще говоря, не годятся, так как их выходное напряжение зависит от тока нагрузки и напряжения в сети; кроме того, это напряжение пульсирует с частотой 120 Гц. К счастью, легко построить источник стабильного питания, используя отрицательную обратную связь и сравнивая выходное постоянное напряжение с некоторым постоянным эталонным (опорным) напряжением. Такие стабилизированные источники питания универсальны и легко могут быть построены с помощью интегральных схем стабилизаторов напряжения. Для этого потребуется только нерегулируемый источник постоянного напряжения (трансформатор — выпрямитель-конденсатор, батарея и т. п.) и еще несколько других элементов.
В этой главе мы расскажем, как построить стабилизатор напряжения, используя некоторые интегральные схемы специального назначения. Та же схемотехника применяется в стабилизаторах напряжения на дискретных элементах (транзисторы, резисторы и т. п.), хотя это и не нужно ввиду доступности превосходных и недорогих ИМС стабилизаторов напряжения. При рассмотрении стабилизаторов напряжения возникает круг вопросов, связанных с проблемой рассеяния больших мощностей, поэтому нам приходится говорить об отводе тепла и об «ограничении тепловой обратной связи» для снижения рабочих температур транзистора и предотвращения повреждений схемы. Эти подходы можно применить в любой мощной схеме, включая усилители мощности. Разобравшись со стабилизаторами, мы вновь обсудим некоторые детали проектирования нерегулируемых источников питания. В этой главе мы рассмотрим также источники опорного напряжения и интегральные схемы для их получения, т. е. аппаратуру, которая применяется независимо от стабилизаторов напряжения.
Базовые схемы стабилизаторов на основе классической ИМС 723
6.01. ИМС стабилизатора 723
Классический стабилизатор μΑ723 разработан Р. Видларом в 1967 г. Это универсальный, простой в употреблении стабилизатор с превосходными рабочими характеристиками. Хотя, быть может, вы предпочтете ему более современные схемы, все же его стоит изучить, так как и новые схемы работают на тех же принципах. Его схемы изображены на рис. 6.1 и 6.2.