Искусство схемотехники. Том 1 (Изд.4-е) - Страница 114

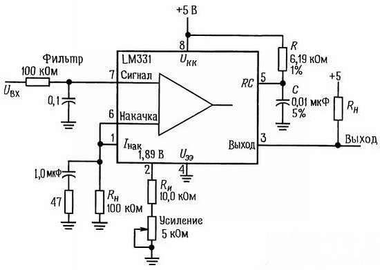
Рис. 5.37. Типичная ИС преобразователя напряжение/частота (0 В соответствует частоте 10 кГц);
f = (0,478/RТСТ)(Rи/Rн)Uвx·
При обзоре интегральных схем ГУН нельзя не обратить внимание на ИС фазовой автоматической подстройки частоты (ФАПЧ), в состав которых входят ГУН и фазовый детектор. Например, популярна КМОП-схема 4046 (и ее более быстродействующий аналог 74НС4046). Системы ФАПЧ будут рассмотрены в разд. 9.27-9.31. В табл. 5.4 представлено большинство из имеющихся схем ГУН.

5.16. Квадратные генераторы
Время от времени возникает потребность в генераторах, которые формируют одновременно пару одинаковых по амплитуде колебаний синусоидальной формы, но сдвинутых по фазе на 90°. Эту пару сигналов можно рассматривать как синусоидальное и косинусоидальное колебания, мы же будем придерживаться термина квадратурная пара сигналов (сигналы «в квадратуре»). Наиболее важны такие сигналы в радиосвязи (квадратурные смесители, схемы формирования однополосных сигналов). Кроме того, дальше будет показано, что такая квадратурная пара сигналов всегда необходима для формирования сигнала с любой произвольной фазой.
Первая мысль, которая сразу возникает, — это как подавать сигнал синусоидальной формы на интегратор (или дифференциатор), чтобы на его выходе появился сдвинутый на 90° сигнал косинусоидальной формы. При этом сигнал имеет правильный фазовый сдвиг, но его амплитуда испорчена (поймите почему). Далее предлагаются некоторые способы решения этой задачи.
Резонатор на переключаемых конденсаторах. На рис. 5.38 показан способ использования ИС фильтра на переключаемых конденсаторах MF5 в режиме самовозбуждающегося полосового фильтра, который формирует пару квадратурных сигналов синусоидальной формы.

Рис. 5.38. Квадратурный генератор на переключаемых конденсаторах.
Наиболее простой способ понять ее работу — это предположить, что на выходе уже присутствует сигнал синусоидальной формы; далее компаратор преобразует его в прямоугольное колебание с небольшой амплитудой (падение напряжения на одном диоде), которое снова подается на вход фильтра. Фильтр обладает узкой полосой пропускания (Q = 10), так что он преобразует это прямоугольное колебание в выходной синусоидальный сигнал и таким образом поддерживается генерация. Входное прямоугольное колебание тактовой частоты (такт) задает центральную частоту полосы пропускания, следовательно, сама частота генерации в этом случае составит fтакт/100. Эта схема пригодна для работы в диапазоне частот от нескольких герц до приблизительно 10 кГц и формирует квадратурную пару синусоидальных сигналов с равными амплитудами. Следует отметить, что эта схема дает «ступенчатую» аппроксимацию синусоидальной формы выходного сигнала вследствие того, что переключаемый фильтр дает квантованный выходной сигнал.
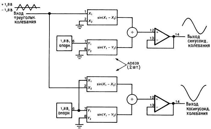
Генератор колебаний специальной формы (аналоговые тригонометрические функции). Фирма Analog Devices изготовляет интересную нелинейную «функциональную ИС», которая преобразует входное напряжение в выходной сигнал, пропорциональный sin(AUвх), где коэффициент усиления А имеет фиксированное значение, равное 50°/В. Как правило, этот кристалл (AD639) может на самом деле выполнять гораздо больше функций. Он вырабатывает четыре выходных сигнала, называемые X1, X2, Y1 и Y2, и формирует выходной сигнал, напряжение которого определяется следующим образом: Uвых = sin(X1 — X2)/sin(Y1 — Y2). Таким образом, если например, установить X1 = Y1 = 90 ° (т. е. +1,8 В), Y2 = 0 (закоротка на «землю»), а входное напряжение подавать на вход X2, то вырабатывается сигнал вида cos(X2).
Упражнение 5.10. Докажите последнее утверждение.
У схемы AD639 имеется также выход прецизионного опорного напряжения +1,8 В, что существенно облегчает ее применение. Следовательно, если на пару ИС AD639 подать треугольное колебание с амплитудой 1,8 В, то можно получить пару квадратурных сигналов синусоидальной формы, как это показано на рис. 5.39. Рабочий диапазон частот этой ИС лежит в пределах от постоянного тока до приблизительно 1 МГц.

Рис. 5.39. Генератор тригонометрических функций.
Просмотровая таблица (поиск элементов при помощи просмотра). Это цифровая методика, которую вы полностью освоите только после изучения гл. 9. Основная идея состоит в том, чтобы запрограммировать цифровую память большого объема цифровыми значениями (выборками) синуса и косинуса, аргументы которых выбираются через равноотстоящие угловые промежутки (скажем, через 1°). Тогда, быстро последовательно перебирая адреса этой памяти, можно получить колебание синусоидальной формы, для этого считанные из памяти по каждому адресу цифровые значения (т. е. для последовательности угловых аргументов) подаются на пару цифро-аналоговых преобразователей (ЦАП).
Этот метод имеет следующие недостатки. Как и в случае резонатора на переключаемых конденсаторах, выходной сигнал имеет ступенчатую форму, поскольку он формируется из набора дискретных напряжений, по одному на содержимое каждой ячейки памяти. Можно, конечно, для сглаживания выходного сигнала поставить фильтр нижних частот, но, делая это, нельзя перекрыть широкий диапазон частот, поскольку нужно выбирать такой фильтр нижних частот, чтобы он пропускал само синусоидальное колебание и в то же время подавлял более высокую частоту выборки (такая же проблема характерна и для резонатора на переключаемых конденсаторах). В этом случае помогает сокращение углового интервала между соседними значениями, но тогда соответственно снижается максимальная частота вырабатываемого выходного колебания. При использовании стандартных ЦАП с временем преобразования не более одной микросекунды, можно получить синусоидальные сигналы с частотами вплоть до нескольких десятков килогерц, полагая, что шаг углового аргумента составляет порядка одного градуса. Для самих же ЦАП характерно наличие в момент переключения больших остроконечных выбросов напряжения («кратковременная импульсная помеха»). Эти полноразрядные кратковременные импульсные помехи возникают даже, если переключение происходит между смежными (ближайшими) уровнями выходного напряжения! В гл. 9 будут предложены способы решения этой проблемы. Разрядность имеющихся в распоряжении ЦАП достигает 16 (в этом случае разрешающая способность составляет единицу из 65536 значений).
Генератор на основе метода переменных состояния. Все предложенные ранее методы требуют выполнения некоторой тяжелой работы. К счастью, сотрудники дружественной фирмы Burr-Brown провели эту работу дома и вышли на рынок с моделью 4423, которая представляет собой «прецизионный квадратурный генератор». В нем используется стандартная схема полосового фильтра на основе метода переменных состояния, выполненная на трех ОУ (рис. 5.18), где выходной сигнал через диодный ограничитель подается на вход (см. рис. 5.40). Она предназначена для работы в диапазоне частот от 0,002 Гц до 20 кГц и при этом она демонстрирует высокую стабильность фазового сдвига, амплитуды и частоты (максимально 10-4 1/°С). Схема 4432 является модульной (а не монолитной ИС) и выпускается, в 14-выводном стандартном DIP-корпусе при цене 24 долл. в малых партиях.