Искусство схемотехники. Том 1 (Изд.4-е) - Страница 112
Раньше для создания релаксационных генераторов применялись устройства с отрицательным сопротивлением, такие, как однопереходные транзисторы или неоновые лампы, теперь предпочитают ОУ или специальные интегральные схемы таймеров. На рис. 5.29 показан классический релаксационный RС-генератор.

Рис. 5.29. Релаксационный генератор на базе ОУ.
Работает он просто: допустим, что при начальном включении питания выходной сигнал ОУ выходит на положительное насыщение (каким образом это произойдет — неважно). Конденсатор начинает заряжаться до напряжения U+ с постоянной времени, равной RC. Когда напряжение на конденсаторе достигнет половины напряжения источника питания, ОУ переключается в состояние отрицательного насыщения (он включен как триггер Шмитта) и конденсатор начинает разряжаться до U_ с той же самой постоянной времени. Этот цикл повторяется бесконечно, с периодом 2,2RC, который не зависит от напряжения источника питания. Выберем ОУ с КМОП выходным каскадом (см. разд. 4.11 и 4.12), поскольку насыщение его выходных сигналов происходит точно на уровне напряжения питания. Биполярный ОУ типа LM10 также имеет максимальный удвоенный перепад выходного напряжения, но в отличие от КМОП, ОУ позволяет функционировать при полном напряжении ±15 В; однако он имеет гораздо более низкую частоту fс(0,1 МГц).
Упражнение 5.7. Покажите, что этот период указан верно.
Применяя для заряда конденсатора источники тока, можно получить колебания хорошей треугольной формы. Пример удачной схемы, использующей этот метод, приведен в разд. 4.29.
Иногда необходим генератор с очень низким уровнем шума (так называемый «низкий внеполосный шум»). В этом отношении хороша простая схема, показанная на рис. 5.30.

Рис. 5.30.
В ней используется пара КМОП-инверторов (в виде цифровых логических схем, которые будут подробно рассматриваться в гл. 8-11), соединение которых между собой образует некоторую разновидность RC релаксационного генератора с выходным сигналом в виде прямоугольного колебания. Реальные измерения, приведенные для этой схемы, работающей на частоте 100 кГц, показали, что плотность мощности шума в ближайшей боковой полосе (мощность на корень квадратный из герц, измеренная на 100 Гц смещения от генерируемой частоты), ниже по крайней мере на 85 дБ уровня основного колебания. Иногда встречается аналогичная схема, но при перемене местами элементов R2и С. Хотя это и превосходный генератор, но он имеет крайне зашумленный выходной сигнал.
Представленная на рис. 5.31 схема имеет даже более низкий уровень шума и, кроме того, имеется возможность модулировать выходную частоту с помощью внешнего тока, прикладываемого к базе транзистора Т1.

Рис. 5.31. Малошумящий генератор.
В этой схеме транзистор Т1 функционирует как интегратор, вырабатывая на своем коллекторе сигнал асимметричной треугольной формы. Сами же инверторы работают в качестве неинвертирующего компаратора, изменяя полярность возбуждения на базе каждые полпериода. Эта схема имеет плотность шума — 90 дБ/√Гц, измеренную на частоте 100 Гц смещения от несущего колебания 150 кГц, и —100 дБ/√Гц, измеренную при смещении 300 Гц. Хотя эти схемы превосходны в отношении уровня бокового шума, генерируемая частота имеет большую чувствительность к колебаниям напряжения источника питания, чем другие рассмотренные в этой главе генераторы.
5.14. Классическая ИС таймера-555
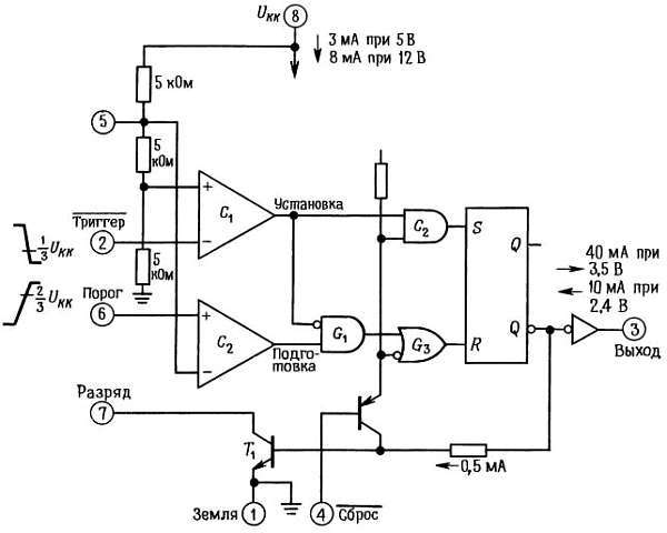
Следующий уровень сложности предполагает использование в качестве релаксационных генераторов ИС таймеров или ИС генераторов колебаний специальной формы. Наиболее популярная ИС таймера - это схема 555 (и ее разновидности). Работа этой ИС часто толкуется неверно, поэтому мы дадим анализ ее работы прямо по изображенной на рис. 5.32 эквивалентной схеме. Некоторые обозначения на ней относятся к области цифровой техники (гл. 8 и следующие), поэтому вы пока еще не станете экспертом по ИС 555.

Рис. 5.32. Упрощенная эквивалентная схема ИМС 555.
Но принцип действия этого таймера достаточно прост. При подаче сигнала на вход ТРИГГЕР выходной сигнал переключается на ВЫСОКИЙ уровень (около UKK) и остается в этом состоянии до тех пор, пока не произойдет переключение входа ПОРОГ; в этот момент выходной сигнал падает до НИЗКОГО уровня (около потенциала «земли») и тогда включается транзистор РАЗРЯД. Вход ТРИГГЕР включается при уровне входного сигнала меньше 1/3UKK, а ПОРОГ — при уровне входного сигнала больше 2/3UKK. Наиболее легкий способ понять работу ИС 555 — это рассмотреть конкретный пример (рис. 5.33).

Рис. 5.33. ИМС 555, включенная как генератор.
При включении источника питания конденсатор разряжен, поэтому ИС 555 оказывается в состоянии, когда выходной сигнал имеет ВЫСОКИЙ уровень, транзистор разряда Т1 закрыт и конденсатор начинает заряжаться до 10 В через резисторы RA + RB. Когда его напряжение достигнет 2/3UKK, переключается вход ПОРОГ и выходной сигнал переходит в состояние НИЗКОГО уровня, одновременно происходит отпирание транзистора Т1, разряжающего конденсатор С на землю через резистор RB. Схема переходит в периодический режим работы, и напряжение на конденсаторе С колеблется между значениями 1/3UKK и 2/31UKK с периодом Т = 0,693(RA+ 2RB)С. В этом случае с выхода схемы обычно снимается колебание прямоугольной формы.
Упражнение 5.8. Покажите, что период колебаний не зависит от напряжения источника питания.
Схема 555 представляет собой довольно приличный генератор со стабильностью около 1 %. Она может работать от единственного источника питания напряжением от 4,5 до 16 В, сохраняя стабильную частоту при изменениях напряжения источника питания, поскольку пороги следят за флуктуациями питания. Схему 555 можно применять также для формирования одиночных импульсов произвольной длительности и еще для многих целей. К тому же этот небольшой кристалл содержит простые компараторы, вентили и триггеры. В электронной промышленности даже появилась игра - придумать еще новое применение схемы 555. И надо сказать, что многие в этом развлечении преуспевают.
Предостережение: ИС 555, как и другие схемы таймеров, создает мощную («150 мА) токовую помеху в цепи питания во время каждого переключения выходного сигнала. Будет весьма полезным подключить к этой интегральной схеме здоровенный шунтирующий конденсатор. Кроме того, ИС 555 имеет склонность к формированию выходного сигнала с удвоенной частотой переключений.