Искусство схемотехники. Том 1 (Изд.4-е) - Страница 100
Интеграторы в этом отношении не создают никаких проблем, так как сами по себе обеспечивают спад усиления — 6 дБ/октава. Нужно очень постараться, чтобы вызвать автоколебания в интеграторе!
Чему отдать предпочтение? Обычно приходится выбирать между операционным усилителем с внутренней коррекцией и без коррекции. Проще использовать скорректированные усилители, обычно их и выбирают. Прежде всего остановите свое внимание на ОУ типа LF411 с внутренней коррекцией. Если вам нужна более широкая полоса пропускания и большая скорость нарастания, то можно подобрать более быстродействующий скорректированный ОУ (см. табл. 4.1 или 7.3). Если ничего не удается подобрать и коэффициент усиления при замкнутой цепи обратной связи превышает единицу (как чаще всего и бывает), то можно использовать нескорректированный усилитель с внешним конденсатором, рекомендуемым для вашего значения коэффициента усиления.
Некоторые усилители предоставляют другую возможность: «подкорректированная» схема, не требующая никаких внешних элементов коррекции, может быть использована в схемах, для которых коэффициент усиления больше единицы. Например, для получившего широкое распространение прецизионного ОУ типа ОР-27 с низким уровнем шума (схема скорректирована для единичного усиления) существует два «подкорректированных» варианта схемы — это ОУ типа ОР-37 (минимальный коэффициент усиления равен 5), в 7 раз более быстродействующий, чем скорректированный, и ОУ типа НА-5147 (минимальный коэффициент усиления равен 10), в 15 раз более быстродействующий.
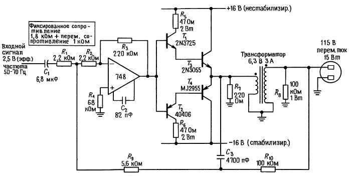
Пример: источник питания переменного тока частотой 60 Гц. Нескорректированные ОУ предоставляют возможность так изменять схемы коррекции, что легко разрешается проблема, создаваемая дополнительными фазовыми сдвигами, возникающими за счет побочных элементов цепи обратной связи. На рис. 4.90 показан наглядный пример. Это усилитель низкой частоты, предназначенный для получения напряжения переменного тока с амплитудой 115 В из синусоидального входного сигнала частотой 60 Гц (получаемого с помощью схемы, описанной в разд. 8.31).

Рис. 4.90. Выходной усилитель источника питания с частотой 50 Гц.
Операционный усилитель вместе с резисторами R2 и R3 образует усилитель напряжения, имеющий 100-кратное усиление; далее он используется как усилитель с относительно небольшим коэффициентом «разомкнутого» усиления, когда вся схема охватывается общей петлей обратной связи. Выход ОУ управляет двухтактным выходным каскадом, нагруженным на первичную обмотку трансформатора. Цепь общей низкочастотной обратной связи подключается к выходу трансформатора через резистор R10 и обеспечивает получение небольших искажений и стабильного выходного напряжения при изменениях тока в нагрузке. Наличие очень больших фазовых сдвигов в трансформаторе на высоких частотах приводит к необходимости введения на высоких частотах дополнительной цепи обратной связи через конденсатор С3, подключенный к низковольтной обмотке трансформатора. Резисторы R9 и R10 выбраны так, чтобы согласовать глубину обратной связи на всех частотах. Несмотря на то что высокочастотная цепь ОС подключена непосредственно к выходу двухтактного каскада, все равно имеют место фазовые сдвиги, обусловленные реактивной нагрузкой (первичная обмотка трансформатора) на выходные транзисторы. Для того чтобы схема обладала достаточной устойчивостью даже при наличии реактивных нагрузок выхода с напряжением 115 В, в ОУ выполнена избыточная коррекция с помощью конденсатора емкостью 82 пФ (для коррекции по единичному коэффициенту усиления достаточно иметь 30 пФ), а связанное с этим сужение полосы пропускания не имеет значения — схема используется на низких частотах.
Представленная схема является примером компромиссного решения, так как в идеальном случае желательно иметь как можно большее петлевое усиление для обеспечения стабильного выходного напряжения, устойчивого к изменениям тока в нагрузке. Однако большое петлевое усиление повышает тенденцию усилителя к автоколебаниям, особенно в случае использования реактивной нагрузки. Это связано с тем, что реактивная нагрузка в сочетании с конечным выходным импедансом трансформатора вызывает дополнительный фазовый сдвиг в петле низкочастотной ОС. Так как данная схема предназначена для управления синхронными электродвигателями телескопа (которые представляют собой высокоиндуктивную нагрузку), коэффициент передачи петли ОС специально сделан небольшим.
Зависимость выходного напряжения переменного тока от нагрузки представлена на рис. 4.91. Судя по кривой, схема обеспечивает хорошую (но не слишком высокую) стабилизацию напряжения.

Рис. 4.91.
Низкочастотные автоколебания. В усилителях с обратной связью, имеющих межкаскадные связи по переменному току, проблемы обеспечения устойчивости могут возникать и на самых низких частотах. Они бывают связаны с накоплением опережающего фазового сдвига, который может возникнуть в усилителе, состоящем из нескольких каскадов, соединенных между собой через конденсаторы. Каждый блокирующий конденсатор в сочетании с входным сопротивлением, обусловленным цепями смещения и другими подобными элементами схемы усилителя, создает опережающий фазовый сдвиг на низкочастотном участке характеристики, который на частоте, соответствующей точке —3 дБ, равен 45°, а на более низких частотах приближается к 90°. Если цепь ОС обладает достаточным коэффициентом передачи, то в схеме могут возникнуть низкочастотные колебания, которые иногда называют шумом моторной лодки — «mo torboating». В настоящее время, когда при необходимости всегда можно использовать усилители со связями по постоянному току, низкочастотные автоколебания почти никогда на практике не возникают. Тот, кто занимается электроникой давно, наверняка сталкивался с этими явлениями в прошлом.
Схемы, не требующие пояснений
4.36. Некоторые полезные идеи
На рис. 4.94 показано несколько интересных и удачных схем, заимствованных в основном из технической документации фирм-изготовителей.

Рис. 4.94. а — прецизионный источник тока с использованием полевого МОП-транзистора;

Рис. 4.94. б — инвертирующий усилитель с ломаной характеристикой; коэффициент усиления К увеличивается для входных сигналов, превышающих пороговое значение; в формулах пороговых значений предполагается, что Uдиод = 0; пороговое напряжение должно быть > 0,5 В;

Рис. 4.94. в — аналогично б, но коэффициент усиления уменьшается для выходных напряжений выше порогового значения;
Рис. 4.94. г — аналогично в, но с компаратором и переключателем; работает как «совершенный» диод (Uд= 0);
