Энциклопедия радиолюбителя - Страница 63
В усилителе используются те же типы конденсаторов и резисторов, что и в предыдущем усилителе. Предохранитель FU1 также рассчитан на ток 0,5 А. Силовой трансформатор Т2 самодельный. Его сердечник набран из пластин Ш30, толщиной набора 40 мм. Обмотки: I содержит 400 витков, а II — 500 витков провода ПЭЛ диаметром 0,41 мм. Обмотка III — 1200 витков ПЭЛ диаметром 0,35 мм, а накальная обмотка VI имеет 30 витков ПЭЛ диаметром 1,0 мм.
Выходной трансформатор Т1 выполнен на сердечнике типа УШ19, толщина набора 25 мм. Его первичная обмотка I имеет 2x1500 витков провода ПЭЛ 0,16 мм, а вторичная II — 50 витков ПЭЛ 01,2 мм.
Детали усилителя монтируются на П-образном шасси размером 250x185x50 мм (рис. 24.10). Шасси изготовляется из листового дюралюминия толщиной 2,5…3 мм. На передней стенке шасси укреплены переменные резисторы R1 и R7, а на задней — входные и выходные соединители. Методика монтажа деталей усилителя и его настройка аналогичны предыдущей конструкции УЗЧ.

Рис. 24.10. Чертеж развертки шасси усилителя звуковой частоты мощностью 10 Вт
24.4. Гибридный усилитель для стереонаушников
В современной электронике уже давно сделан выбор в пользу полупроводниковых приборов, транзисторов и микросхем, но, не взирая на это, есть области, где использование электронных ламп оправдано и дает ощутимый результат. Как известно наиболее высокое качество прослушивания стереофонических передач на стереонаушники можно получить, если пользоваться маломощным усилителем звуковой частоты. Построение таких усилителей является достаточно сложной задачей, так как к их характеристикам предъявляются высокие требования, иногда достаточно противоречивые. Усилители должны иметь широкую полосу рабочих частот, малый уровень собственных шумов на выходе, малые нелинейные искажения при максимальной выходной мощности и большое переходное затухание между каналами.
При увеличении выходной мощности усилителя происходит рост нелинейных искажений, а с расширением полосы пропускания увеличивается уровень шумов на выходе.
Описание схемы
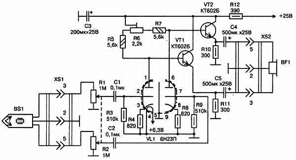
Проведенные исследования показали, что достигнуть малого уровня собственных шумов при широкой полосе рабочих частот стереоусилителя наиболее просто, если его входные каскады выполнить на электронных лампах. При этом оказалось, что этот каскад можно питать пониженным анодным напряжением 12…25 В. В этом случае коэффициент нелинейных искажений во всем рабочем диапазоне частот оказывается минимальным, не превышающим 0,2 %. Ко всему прочему, усилитель, содержащий электронную лампу на входе, имеет высокое входное сопротивление. На рис. 24.11 приведена принципиальная схема лампово-транзисторного усилителя для стереонаушников, который может быть подключен к плейеру, радиоприемнику, проигрывателю виниловых пластинок или CD-проигрывателю. Для работы с усилителем необходимы стереонаушники с сопротивлением по постоянному току 8…16 Ом.
Усилитель имеет такие основные характеристики:
• номинальная выходная мощность каждого канала усилителя… 0,025 Вт;
• чувствительность… около 400 мВт;
• полоса рабочих частот… 20…60000 Гц;
• неравномерность частотной характеристики… не более ±1,5 дБ;
• коэффициент нелинейных искажений… 0,2 %;
• уровень собственных шумов при открытом входе… не более 75 дБ.

Рис. 24.11. Принципиальная схема гибридного УЗЧ для стереонаушников
Стереоусилитель имеет два идентичных канала усиления. На входе каждого усилителя включены вакуумные триоды VL1.1, VL1.2, которые конструктивно находятся в одном баллоне электронной лампы (двойной триод) типа 6Н23П. Каскад на одном таком триоде обеспечивает усиление сигнала примерно в 4 раза. Анодной нагрузкой каждого триода являются резисторы R5 и R7. Подстроечный резистор R6 необходим для выравнивания коэффициента усиления каждого каскада. Постоянные резисторы R4 и R8, включенные в катоды триодов, обеспечивают отрицательную обратную связь и малые нелинейные искажения усилителя. Выходной каскад усилителя выполнен на кремниевых транзисторах VT1 и VT2, которые включены по схеме эмиттерного повторителя.
Использование между каскадами гальванической связи позволило получить высокую стабильность фазовых характеристик усилителя. Стереонаушники ВА1 подключаются к усилителю через разделительные электролитические конденсаторы С4 и С5. Уровень громкости в каждом канале устанавливается сдвоенными резисторами R1 и R2. Для питания усилителя используется самодельный блок питания, собранный по стандартной схеме, представленной на рис. 24.12. Заметим, что нить накала лампы питается постоянным напряжением 6,3 В, а не переменным как обычно, что способствует снижению уровня шумов усилителя.

Рис. 24.12. Принципиальная схема блока питания гибридного УЗЧ для стереонаушников
Детали
Лампу 6Н23П можно заменить на 6Н16Б или 6НЗП. Транзисторы КТ602Б можно заменить на КТ604Б, КТ801А или Б, КТ807 или КТ815 с любым буквенным индексом. Конденсаторы С1 и С2 типа МБМ или БМ, С4 и С5 — К50-6, С3 — К53-1 или К50-6. Постоянные резисторы типа МЛТ. Подстроенный резистор R6 типа СП5-1А или СПЗ-1А, СПЗ-1Б, СП-0,5. Переменные резисторы R1 и R2 типа СПЗ-236 или СПЗ-12а, СП-1 группы В. Транзисторы усилителя VT1 и VT2 желательно установить на радиаторе размерами 80x50 см2.
Для трансформатора Т1 в блоке питания используется магнитопровод УШ 16x24. Обмотка I содержит 2400 витков провода ПЭВ-2 0,13, обмотка II — 270 витков провода ПЭВ-2 0,44, а обмотка III — 68 витков провода ПЭВ-2 0,59. Вместо диодов Д237А можно использовать диоды серий Д7, Д226, Д229 с любым буквенным индексом. Конденсатор С1 типа БМ или МБМ на напряжение не менее 400 В. Электролитические конденсаторы С2…С5 типа К50-6, а резисторы типа МЛТ. Вместо транзистора КТ801А может быть использован транзистор типа КТ807 или подобный. В блоке питания транзистор VT1 устанавливается на радиаторе площадью 50 см2.
Детали усилителя распаиваются на печатной плате из фольгированного стеклотекстолита толщиной 1,5 мм. Рисунок платы и монтаж на ней деталей приведены на рис. 24.13.

Рис. 24.13. Печатная плата (а) и монтаж на ней (б) деталей гибридного УЗЧ для стереонаушников
Собранный из заведомо исправных деталей усилитель начинает сразу работать. Включив усилитель, дают ему прогреться около 5 мин. На вход усилителя, соединенные вместе контакты 1 и 3 и контакт 2 (корпус), подают сигнал от звукового генератора частотой 1000 Гц и амплитудой 0,1 В. Вращая движок резистора R6, добиваются равенства амплитуд усиливаемого сигнала на базах транзисторов VT1 и VT2.
Для контроля амплитуды напряжения можно использовать вольтметр с относительным входным сопротивлением не менее 20 кОм/В, но лучше осциллограф. Если выходная мощность окажется недостаточной, то можно уменьшить немного величину сопротивления резисторов R9 и R10. Качество работы усилителя оценивают на слух, прослушивая различного рода музыкальные произведения.
24.5. Не выбрасывайте старые радиоприемники!
В нашей стране телевизоры и радиоприемники на электронных лампах выпускались вплоть до середины 70-х годов XX века, пока транзисторы не заняли доминирующего положения. К этому моменту почти в каждой квартире имелась какая-нибудь радиоэлектронная аппаратура на лампах. С покупкой новой аппаратуры на полупроводниках старая постепенно становилась ненужной. К тому же она имела большие габариты и занимала больше места в сравнении с новой аппаратурой, что имело немаловажное значение для наших малогабаритных квартир. Аппаратуру на лампах более бережливые люди не выбрасывали, а хранили в квартирах или относили в гаражи или сараи. С позиций сегодняшнего дня можно сказать, что мы понесли невосполнимые потери реликвий истории техники с одной стороны и хороших звуковоспроизводящих устройств с другой стороны. Дело в том, что почти вся радиоаппаратура на лампах имела деревянные корпуса, а некоторые ее экземпляры имели даже отдельные акустические системы. Если в то время была бы такая широкая сеть радиовещательных станций УКВ как сегодня и возможность установки в ламповые приемники простых УКВ-приставок, приемников на микросхемах, то наверное никто не стал бы отказываться от радиоприемника с усилителем звуковой частоты класса Hi-Fi, что в некоторой мере и поспособствовало сохранению реликвий. К сожалению, этого не случилось.