Энциклопедия радиолюбителя - Страница 52

Рис. 22.9. Принципиальная схема звукового ключа
Звуковой ключ представляет собой RC-генератор на транзисторе VT1, который вырабатывает колебания частотой 3000 Гц. Эти колебания усиливаются усилителем звуковой частоты на транзисторе VT2, на выходе которого включен наушник, излучающий звуковые колебания в пространство. Для питания ключа используется 7…8 дисковых аккумуляторов типа Д-0,06, которые соединены последовательно.
Частоту генератора можно установить в пределах от 500 до 5000 Гц. Для этого надо изменить номинальные емкости конденсаторов С1…С3.
Если задаться определенной частотой генератора (F в Гц), то емкости названных конденсаторов (в пФ) определятся по формулам:
C1 = 140/F, С2 = С1/13, С3 = С1/20.
В небольших пределах частоту генератора изменить подбором сопротивления резистора R1 (4,3…5,6 кОм).
В звуковом ключе используются малогабаритные радиокомпоненты. Резисторы МЛТ-0,125. Электролитический конденсатор К53-14, остальные конденсаторы типа КЛС, БМ-2, МБМ. В качестве излучателя можно взять наушник ТМ-2, в крайнем случае, электромагнитный телефон ТОН-2 или ТОН-2, что приведет к увеличению размеров ключа. В ключе можно использовать и транзисторы серии КТ315, но в этом случае придется поменять полярность подключения полюсов батареи питания и выводов конденсатора С4 на обратную, в сравнении с той, что указана на схеме. Кнопка SB1 должна быть малогабаритная.
Детали ключа кроме батареи питания и наушника монтируют на печатной плате из фольгированного стеклотекстолита толщиной 1 мм. Печатная плата с батареей питания и наушником помещается в пластмассовый корпус размером 60x36x26 мм. Вид печатной платы и монтаж на ней радиодеталей показан на рис. 22.10.

Рис. 22.10. Печатная плата звукового ключа с монтажом на ней радиодеталей и ее размещение в корпусе
Налаживание ключа заключается в установке коллекторных токов транзисторов, значения которых указано на схеме. Смонтированный из исправных деталей ключ начинает сразу работать и особой наладки не требует.
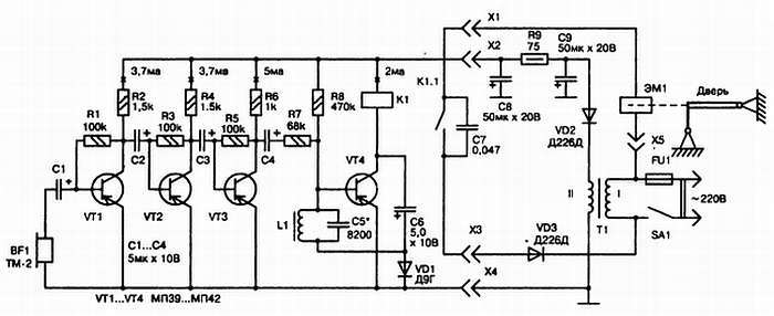
Принципиальная схема звукового замка приведена на рис. 22.11.

Рис. 22.11. Принципиальная схема звукового замка
Приемником звукового сигнала ключа является микрофон BM1, в качестве которого используется наушник ТМ-2. Принятый микрофоном ВМ1 сигнал усиливается трехкаскадным усилителем на транзистоpax VT1…VT3 до 2,5…3 В. Усиленный сигнал поступает на избирательное реле, состоящим из транзистора VT4, электромагнитного реле К1 и колебательного контура L1, С5. Настройка колебательного контура L1, С5 должна соответствовать частоте генератора звукового ключа, в данном случае 3000 Гц. При совпадении частот звукового ключа и контура L1, С5 замка резонансное сопротивление контура становится большим. Создавшееся на контуре напряжение прикладывается к базе транзистора VT4, усиливается им, выпрямляется диодом VD1 и с отрицательной полярностью поступает на базу транзистора VT4. Коллекторный ток VT4 увеличивается и срабатывает реле К1. Контакты К1.1 замыкаются и включают питание электромагнита ЭМ1, который и открывает дверную задвижку. Для уменьшения обгорания контактов реле К1.1 они зашунтированы конденсатором С7.
В звуковом замке используются те же типы резисторов, конденсаторов и транзисторов, что и звуковом ключе. Конструкция электромагнита исполнительного устройства представлена на рис. 22.12.

Рис. 22.12. Устройство электромагнита (ЭМ1) звукового замка:
а — общий вид, б — якорь, в — каркас катушки
Его катушка намотана на каркасе, изготовленном из текстолита или гетинакса, и имеет 2000…2500 витков провода ПЭВ 0,25. Якорь электромагнита вытачивается на токарном станке из мягкой стали. Реле К1 типа РЭС-6 (паспорт 145), РЭС-10 или подобное с сопротивлением обмоток 120…300 Ом. Силовой трансформатор Т1 может быть любой, главное чтобы его вторичная обмотка позволяла получить напряжение 8…10 В, а на выходе выпрямителя — около 9 В. Катушка индуктивности L1 имеет индуктивность 0,33 Гн и намотана на ферритовом кольце марки 1000 НМ с внешним диаметром 18 мм. Катушка L1 содержит 600 витков провода ПЭВ или ПЭЛ 0,1…0,12. Катушку можно намотать на каркасе с ферритовым стержнем марки 6000НН, имеющим диаметр 8 и длину 35 мм. В этом случае наматывается 2000 витков провода ПЭВ 0,18. При известной индуктивности катушки L1 емкость конденсатора С5 определится из формулы:
С5(пФ) = 2530·105/[F2(кГц)·L1(мкГн)].
В качестве микрофона замка используется наушник ТМ-1 илиТОН-1.
Большая часть деталей замка монтируется на печатной плате. Установка микрофона замка и процедура его открывания показаны на рис. 22.13.

Рис. 22.13. Установка микрофона (наушника) звукового замка и процедура открытия замка двери
Налаживание приемного устройства начинают с установки коллекторных токов транзисторов, значения которых показано на схеме. Далее, разместив включенный ключ на небольшом расстоянии от микрофона ВМ1 приемника, подбирают емкость конденсатора С5. При этом необходимо как можно точнее настроить контур L1, С5 на частоту генератора ключа. Чем точнее настроен контур, тем больше ток коллектора транзистора VT4. Ток должен быть 30…45 мА. В этом случае при прерывании звукового сигнала ключа реле К1 должно срабатывать четко, замыкая контактами К1.1 цепь исполнительного механизма. Отлаженный звуковой приемник вместе с блоком питания для защиты от пыли и механических повреждений следует поместить в корпус соответствующих размеров, сделанный из пластмассы или жести.
22.5. Акустически управляемая модель
Акустическое управление моделью возможно только в пределах небольшой площадки, но достаточной, чтобы управлять движением игрушечного автомобиля, танком и другими объектами. На рис. 22.14 представлено устройство акустического управления моделью автомобиля с двумя электромагнитными двигателями, которые позволяют модели двигаться прямо, направо или налево. Для питания устройства можно использовать две батарейки типа «Корунд» или аккумуляторы 7Д-0,1 или любые другие источники с напряжение 5… 10 В.

Рис. 22.14. Принципиальная схема устройства акустического управления модели
Акустический сигнал, попав в микрофон ВМ1, преобразуется им в электрический сигнал, который усиливается операционным усилителем DA1. Чувствительность усилителя устанавливается подстроечным резистором R1. С выхода ОУ сигнал через конденсатор С2 поступает на неинвертирующий вход ОУ DA2. На DA2 построен компаратор с гистерезисными свойствами, которые получены в результате введения положительной обратной связи. Благодаря обратной связи компаратор имеет два устойчивых состояния, которые соответствуют положительной и отрицательной полярности выходного напряжения ОУ. Условие переключения компаратора определяется равенством Ux = Uпор + Uос, где Uпор — пороговое напряжение, a Uос — напряжение обратной связи.