Энциклопедия радиолюбителя - Страница 45
Описание схемы
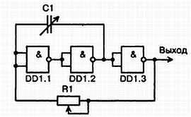
На микросхемах серии К155ЛА3 можно собирать низкочастотные и высокочастотные генераторы небольших размеров, которые могут быть полезны при проверке, ремонте и налаживании различной радиоэлектронной аппаратуры. Рассмотрим принцип действия ВЧ генератора, собранного на трех инверторах (рис. 20.9).

Рис. 20.9. Структурная схема генератора на логической микросхеме
Конденсатор С1 обеспечивает положительную обратную связь между выходом второго и входом первого инвертора необходимую для возбуждения генератора. Резистор R1 обеспечивает необходимое смещение по постоянному току, а также позволяет осуществлять небольшую отрицательную обратную связь на частоте генератора. В результате преобладания положительной обратной связи над отрицательной на выходе генератора получается напряжение прямоугольной формы. Изменение частоты генератора в широких пределах производится подбором емкости С1 и сопротивления резистора R1. Генерируемая частота равна fген = 1/(С1·R1). С понижением питания эта частота уменьшается. По аналогичной схеме собирается и НЧ генератор подбором соответствующим образом C1 и R1.
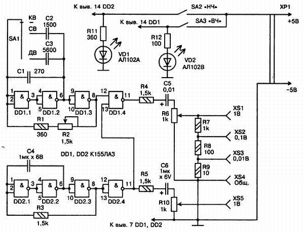
Исходя из вышеизложенного, на рис. 20.10 представлена принципиальная схема универсального генератора, собранная на двух микросхемах типа К155ЛАЗ.

Рис. 20.10. Принципиальная схема генератора на микросхемах К155ЛА3
Генератор позволяет получить три диапазона частот: 120…500 кГц (длинные волны), 400…1600 кГц (средние волны), 2,5…10 МГц (короткие волны) и фиксированную частоту 1000 Гц. На микросхеме DD2 собран генератор низкой частоты, частота генерации которого составляет примерно 1000 Гц. В качестве буферного каскада между генератором и внешней нагрузкой используется инвертор DD2.4. Низкочастотный генератор включается выключателем SA2, о чем свидетельствует красное свечение светодиода VD1. Плавное изменение выходного сигнала генератора НЧ производится переменным резистором R10. Частота генерируемых колебаний устанавливается грубо подбором емкости конденсатора С4, а точно — подбором сопротивления резистора R3.
Детали
Генератор ВЧ собран на элементах DD1.1…DD1.3. В зависимости от подключаемых конденсаторов С1…С3 генератор выдает колебания соответствующие КВ, СВ или ДВ. Переменным резистором R2 производится плавное изменение частоты высокочастотных колебаний в любом поддиапазоне выбранных частот. На входы инвертора 12 и 13 элемента DD1.4 подаются колебания ВЧ и НЧ. В результате чего на выходе 11 элемента DD1.4 получаются модулированные высокочастотные колебания. Плавное регулирование уровня промодулированных высокочастотных колебаний производится переменным резистором R6.
С помощью делителя R7…R9 выходной сигнал можно изменить скачкообразно в 10 раз и 100 раз. Питается генератор от стабилизированного источника напряжением 5 В, при подключении которого загорается светодиод VD2 зеленого свечения.
В универсальном генераторе используются постоянные резисторы типа МЛТ-0,125, переменные — СП-1. Конденсаторы С1…С3 — КСО, С4 и С6 — К53-1, С5 — МБМ. Вместо указанной серии микросхем на схеме можно использовать микросхемы серии КПЗ. Все детали генератора монтируют на печатной плате. Конструктивно генератор выполняется исходя из вкусов радиолюбителя.
Настройка
Настройку генератора при отсутствии ГСС производят по радиовещательному радиоприемнику, имеющему диапазоны волн: КВ, СВ и ДВ. С этой целью устанавливают приемник на обзорный КВ диапазон.
Установив переключатель SA1 генератора в положение КВ, подают на антенный вход приемника сигнал. Вращая ручку настройки приемника пытаются найти сигнал генератора. На шкале приемника будет прослушиваться несколько сигналов, выбирают наиболее громкий. Это будет первая гармоника. Подбирая конденсатор С1, добиваются приема сигнала генератора на волне 30 м, что соответствует частоте 10 МГц. Затем устанавливают переключатель SA1 генератора в положение СВ, а приемник переключают на средневолновый диапазон. Подбирая конденсатор С2, добиваются прослушивания сигнала генератора на метке шкалы приемника соответствующей волне 180 м. Аналогично производят настройку генератора в диапазоне ДВ. Изменяют емкость конденсатора С3 таким образом, чтобы сигнал генератора прослушивался на конце средневолнового диапазона приемника, отметка 600 м.
Аналогичным способом производится градуировка шкалы переменного резистора R2. Для градуировки генератора, а также его проверки, должны быть включены оба выключатели SA2 и SA3.
Микросхемы серий К130, К133, К155 хорошо работают на частотах до 10…15 МГц. Проведенные эксперименты показали, что они сохраняют свою работоспособность и на более высоких частотах — вплоть до 100 МГц. При этом, правда, снижается выходное напряжение. Невзирая на это, можно построить микромощный радиопередатчик, не имеющий катушек индуктивности, на диапазон 66…76 МГц. Дальность такого передатчика составляет до 50 м. Его сигнал можно услышать на обычном УКВ приемнике. Схема УКВ передатчика приведена на рис. 20.11.

Рис. 20.11. Принципиальная схема передатчика ЧМ на микросхеме К155ЛАЗ
Сигнал с микрофона ВМ1 подается на вход (выводы 1 и 2) генератора, собранного на элементах DD1.1…DD1.4. На выходе (вывод 11) генератора получаются модулированные высокочастотные колебания, которые излучаются антенной WA1 в пространство. Настройка передатчика на требуемую частоту производится резистором R1. Для стабильной работы передатчика, при изменении питающего напряжения, в его схеме имеется стабилизатор напряжения, собранный на транзисторах VT1 и VT2. Питание передатчика осуществляется от источника с напряжением 6…9 В. Можно использовать батарею типа «Крона» или 4 элемента типа 316. В качестве антенны WA1 передатчика можно использовать металлический штырь длиной около 1 метра или телескопическую антенну от радиоприемника.
Детали передатчика собираются на печатной плате из фольгированного стеклотекстолита толщиной 1,5 мм. Так как передатчик содержит немного деталей, то рисунок на плате можно не вытравливать, а сделать резаком. Вначале сверлят отверстия, а потом прорезают фольгу в нужных местах. Настройка передатчика начинается с установки резистором R2 тока 15…20 мА (место на схеме показано крестиком). Далее, включив УКВ приемник, устанавливают указатель его настройки в том месте шкалы, где не слышны радиовещательные станции. Включают передатчик и отходят с ним от приемника на некоторое расстояние, 5…8 метров. Произнося слова в микрофон ВМ1, вращают ось резистора R1, добиваясь слышимости сигнала в приемнике.
Эксперименты, проведенные с передатчиком, показали, что увеличить дальность его работы можно, если элементы DD1.2…DD1.1 включить параллельно. В этом случае правый конец резистора R1 подключается к выводу 3 элемента DD1.1.
Реальный срок эксплуатации аккумуляторных батарей, как известно, зависит от того, до какого значения напряжения она разряжается.