Энциклопедия радиолюбителя - Страница 40
18.3. Переговорное устройство на микросхеме К174УН7
Общая характеристика и принципиальная схема
Переговорное устройство служит для связи между двумя абонентами. Оно может быть полезно на садовом участке или даче, для связи между домом и калиткой. В целях безопасности устройство также можно использовать для связи между квартирой в многоэтажном доме и лестничной площадкой, если имеется защитная дверь, отгораживающая площадку от квартир на этаже. Устройство собрано на интегральной микросхеме К174УН7. Цоколевка микросхемы и назначение ее выводов дано на рис. 18.5.


Рис. 18.5. Цоколевка и назначение выводов микросхемы К174УН7
Если к этой микросхеме добавить резисторы и конденсаторы соответствующих номиналов, то можно получить небольших размеров усилитель звуковой частоты мощностью до 4 Вт. Типовая схема УЗЧ на этой микросхеме приведена на рис. 18.6.

Рис. 18.6. Типовая схема УЗЧ на микросхемы К174УН7
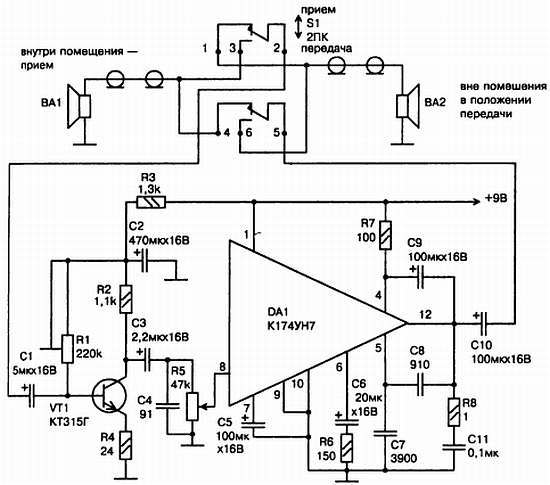
С целью повышения чувствительности такого УЗЧ на его вход обычно включают предварительный усилитель на одном транзисторе, так сделано в предлагаемом переговорном устройстве, схема которого представлена на рис. 18.7.

Рис. 18.7. Принципиальная схема переговорного устройства на микросхеме К174УН7
Детали
В устройстве вместо транзистора VT1, указанного на схеме, можно использовать любой маломощный транзистор обратной проводимости, например, типа КТ315 или КТ503 с любой буквой. Резисторы типа MЛT-0,125, электролитические конденсаторы С1…С3, С5, С6, С9, С10 типа К50-6, остальные конденсаторы керамические малогабаритные. Кнопка S1 без фиксации типа П2К. Переменный резистор R5 — СПЗ-4аМ. В качестве громкоговорителей ВА1 и ВА1 можно применить электродинамические головки 2ГД-36 или аналогичные с мощностью 1…2 Вт и с сопротивлением звуковой катушки 4…8 Ом. Питание переговорного устройства осуществляют от гальванических элементов типа 316, соединенных последовательно, общим напряжением 9 В или от стабилизированного источника питания.
Устройство собирается на печатной плате размером 50x50 мм и помещается в корпус, в котором также размещаются переключатель S1, источник питания и один из динамиков. Второй динамик, например ВА2, размещают вне помещения. При использовании исправных деталей, собранное устройство начинает работать сразу и особой наладки не требует. Резистором R1 устанавливают чувствительность устройства, а резистором R5 — мощность выходного сигнала. Переговоры ведутся в таком режиме: вначале один абонент говорит в динамик, например ВА2, а другой слушает (динамик ВА1), потом находящийся в помещении производит переключение в режим передачи переключателем S1 и отвечает, говоря в свой динамик. В устройстве каждая динамическая головка используется одновременно как микрофон и как громкоговоритель.
Используя микросхему К174УН7 в ее типовом включении, можно построить громкоговорящую приставку к телефону (рис. 18.8). Приставка будет полезна для людей со слабым слухом или когда содержание разговора желательно услышать окружающим.

Рис. 18.8. Принципиальная схема громкоговорящей приставки к телефону
На входе УЗЧ включен повышающий трансформатор Т1, первичная обмотка (с меньшим количеством витков) которого включена в разрыв одного из проводов телефонной сети. При разговоре ток, протекающий в этом проводе, проходит через первичную обмотку I трансформатора Т1 и индуцирует во вторичной обмотке колебания звуковой частоты. Колебания через переменный резистор (регулятор громкости) R1 и конденсатор С1 поступают на вход микросхемы DA1, где усиливаются до необходимого уровня громкости.
Питание приставки производится от простейшего блока питания, состоящего из трансформатора Т2, двухполупериодного выпрямителя VD1 и сглаживающего пульсации выпрямленного напряжения, конденсатора С10. В качестве трансформатора Т1 используется выходной трансформатор от любого радиоприемника. Сетевой трансформатор Т2 — унифицированный ТПП224 или любой другой, вторичная обмотка которого дает 10…12 В. В приставке используются те же типы конденсаторов и резисторов, что и в предыдущей конструкции. Выключатель SA1 — малогабаритный типа ПТВ-18, держатель плавкого предохранителя FU1 — ДПВ.
Детали УЗЧ размещают на печатной плате и вместе с блоком питания размещают в корпусе подходящих размеров, например, в корпусе абонентского громкоговорителя. Первичную обмотку трансформатора Т1 включают в разрыв одного из телефонных проводов возле корпуса телефонного аппарата или соединительной розетки, а вторичную — экранированным проводом длиной 1,5…2 м с резистором R1 (входом усилителя). При включении приставки в сеть в динамике должен прослушиваться ровный шум, а при касании среднего вывода переменного резистора должен появиться громкий звук фона переменного тока. Все это свидетельствует о работоспособности приставки. Если теперь снять трубку с телефонного аппарата, в громкоговорителе послышится телефонный сигнал готовности к набору номера. При появлении акустической связи между микрофоном телефонной трубки и динамиком приставки следует повернуть ось переменного резистора R1 до ее срыва. Приставку следует включать при телефонном разговоре, так как она реагирует как на сигнал вызова, так и на работу номеронабирателя.
Шаг 19
Радиоэлектронные конструкции на операционных усилителях
Общая характеристика ОУ
Операционный усилитель (ОУ) считается наиболее универсальной аналоговой интегральной микросхемой, которую можно использовать в самых разнообразных радиоэлектронных конструкциях, усилителях радиочастоты и звуковой частоты, различных генераторах и т. д. Операционный усилитель характеризуется такими основными параметрами: напряжением питания, потребляемой мощностью, чувствительностью, коэффициентом усиления, полосой пропускания и выходной мощностью.
Многоцелевой операционный усилитель обычно состоит из входного дифференциального каскада, усилителя напряжения, схемы сдвига постоянного уровня и усилителя мощности. Входной каскад выполняется по схеме дифференциального усилителя и имеет два входа: вход 1 — называемый инвертирующим (на схемах обозначается «0», ранее «—») и вход 2 — неинвертирующим (на схемах особого обозначения не имеет, ранее обозначался «+»). При одновременной подаче одинаковых сигналов на входы ОУ, выходной сигнал практически отсутствует. Операционные усилители, как правило, рассчитаны на питание от двухполярного источника питания, что позволяет упростить задачу компенсации смещения нуля на выходе усилителя и предотвратить появление нежелательной постоянной составляющей в нагрузке.
Описание схемы ОУ
Основная схема включения ОУ носит название масштабного усилителя и представлена на рис. 19.1 (цепи питания и коррекции не показаны).
