Энциклопедия радиолюбителя - Страница 38
R10 (Ом) = 1,3 (В)/Iкз (А).
17.5. Устройство защиты радиоэлектронной аппаратуры от «перепадов» напряжения сети
Не секрет, что напряжение в некоторых районах нашей страны иногда достигает такой величины, при которой может выйти из строя радиоэлектронная аппаратура. В таких случаях для защиты аппаратуры следует между нагрузкой и питающей сетью включить специальное устройство, схема которого представлена на рис. 17.6.

Рис. 17.6. Принципиальная схема устройства защиты радиоэлектронной аппаратуры от «перепада» напряжения сети
Устройство отключает нагрузку от сети при «скачках» питающего напряжения, повторное его включение возможно только при нажатии кнопки SB1. Основой устройства защиты аппаратуры является мощное электромагнитное реле K1, которое включено в одну из диагоналей выпрямительного моста VD1…VD4. Выпрямительный мост подключен к сети через гасящие конденсаторы C1 и С2. Как было уже сказано, устройство включается кратковременным нажатием кнопки SB1. В этот момент срабатывает реле К1 и его замыкающие контакты K1.1 блокируют контакты пусковой кнопки. Необходимый при включении пусковой ток реле обеспечивается конденсатором C1. Реле К1 удерживается в рабочем режиме при падении напряжения сети до 160 В током, проходящим через конденсатор С2. В момент повышения напряжения сети до 240 В происходит открытие стабилитронов VD7 и VD8. Одновременно срабатывает оптрон U1 и открывается тринистор VS1, который блокирует цепь питания обмотки реле К1 и его контакты K1.1 отключают нагрузку от питающей сети переменного тока. Быстродействие устройства составляет доли секунды и зависит от типа применяемого реле. С целью улучшения быстродействия устройства в его схему введен диод VD5. онденсатор СЗ в цепи управления тринистором VS1 служит для предотвращения срабатывания защиты от импульсных помех. В устройстве использованы конденсаторы С1 и С2 типа К73 на номинальное напряжение не менее 350 В, резисторы типа МЛТ. Диодный оптрон АОД101А можно заменить на транзисторный серии АОТ110 или АОТ127, соединив резистор R4 с эмиттером фототранзистора, анод тринистора VS1 — с выводом его коллектора, а между базой и эмиттером установить резистор сопротивлением 1 МОм. В этом случае тринистор может быть с большим током управления, например, серии КУ201 или КУ202. Реле К1 типа РЭН33 с временем отпускания 4 мс. В принципе реле может быть любого типа на рабочее напряжение 12…60 В. Контакты реле должны быть рассчитаны на ток не менее 2…3 А при напряжении 20 В. Кнопка SB1 типа КМ2-1 или П2К без фиксации.
Детали устройства монтируются на печатной плате из одностороннего фольгированного стеклотекстолита толщиной 1,5 мм. Конструктивно устройство удобно выполнить в виде переносного удлинителя. На его лицевой стороне устанавливается сетевая розетка Х2, кнопка SB1 и индикатор VL1.
Налаживание устройства заключается в подборе емкостей конденсаторов С1 и С2. Конденсатор С1 влияет на надежность включения устройства пусковой кнопкой SB1, а С2 — на отключение устройства при снижении напряжения сети до 160… 170 В. Для обеспечения надежного срабатывания системы защиты при напряжении сети превышающим 240…250 В иногда возникает необходимость в подборе сопротивления резистора R5. Длительная эксплуатация устройств защиты аппаратуры от «перепадов» напряжения сети показала его высокую надежность.
Шаг 18
Более сложные радиоэлектронные конструкции на транзисторах и микросхемах
18.1. Карманный радиоприемник СВ и ДВ
Общая характеристика
Радиоприемник позволяет принимать радиовещательные станции в диапазонах средних 525…1605 кГц (571,4…186,9 м) и длинных 150…480 кГц (2000…735,3 м) волн. Прием радиоволн осуществляется на внутреннюю антенну. Громкоговорящее прослушивание радиостанций ведется на малогабаритный громкоговоритель. Для питания приемника используется два гальванических элемента типа 316, общим напряжением 3 В. Максимальная выходная мощность усилителя звуковой частоты около 80 мВт. Габаритные размеры корпуса приемника 115x75x35 мм.
Принципиальная схема
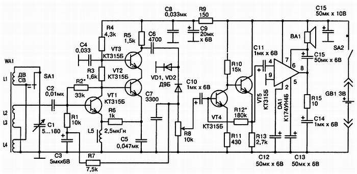
Приемник выполнен по схеме прямого усиления радиосигнала (рис. 18.1). Трехкаскадный усилитель радиочастоты (УРЧ) собран на высокочастотных транзисторах VT1…VT3. Первый каскад выполнен по схеме с общим эмиттером, а второй — по каскадной схеме, общий эмиттер — общая база с последовательным питанием. Особенностью УРЧ является включение дросселя высокой частоты небольшой индуктивности в цепь обратной отрицательной связи транзисторов VT1 и VT2.

Рис. 18.1. Принципиальная схема радиоприемника прямого усиления для приема СВ и ДВ
По сравнению с обычной схемой, когда в эмиттеры этих транзисторов включены резисторы и конденсаторы, удалось получить большее усиление, повысить избирательность и достичь почти равномерного усиления сигналов во всем диапазоне принимаемых частот. Детектирование сигнала выполнено по схеме детектора с удвоением. Нагрузкой детектора является потенциометр R8, который одновременно служит регулятором громкости усилителя звуковой частоты (УЗЧ). Для удобства пользования приемником использован переменный резистор, имеющий выключатель питания приемника. УЗЧ собран на микросхеме DA1 с предварительным каскадом усиления на транзисторах VT4, VT5. Первый каскад предварительного усилителя каскада выполнен по схеме с общим эмиттером, а второй, с целью лучшего согласования со входом микросхемы DA1, по схеме с общим коллектором. Такое схемное построение предварительного усилителя позволило повысить чувствительность усилителя на микросхеме и получить выходную мощность 80 мВт при напряжении 3 В. Микросхема DA1 включена по ее паспортной схеме. Плавная настройка на радиостанции производится изменением емкости переменного конденсатора С1. Переход с диапазона СВ на ДВ и наоборот осуществляют переключателем SA1. На СВ катушка ДВ закорачивается, а на ДВ — катушки соединяются последовательно.
Конструкция
Приемник смонтирован на самодельной печатной плате (рис. 18.2). На плате закреплены винтами переменный конденсатор С1, держатель ферритового стержня и распаяны конденсаторы постоянной емкости, резисторы, транзисторы, катушки индуктивности и провода для подключения колодки питания и громкоговорителя. Плата с монтажом всех радиокомпонентов приведена на рис. 18.3.а. Конструкция крепления ферритового стержня приведена на рис. 18.3.б. Плата помещена в самодельный пластмассовый корпус с внешними размерами 115x75x35 мм. Можно использовать корпус от приемника «Мальчиш». На передней стенке корпуса закреплена головка громкоговорителя, а на боковой — малогабаритный переключатель SA1. Все ручки управления выведены на одну из боковых сторон корпуса.

Рис. 18.2. Печатная плата двухдиапазонного радиоприемника


Рис. 18.3. Монтаж деталей на печатной плате двухдиапазонного радиоприемника (а) и крепление ферритового стержня (б)
Детали
Промышленные детали. Постоянные резисторы ОМЛТ-0,125, можно УЛМ, МЛТ-0,25, МЛТ-0,5, ВС-0,125, переменный резистор R8 типа СПЗ-3бМ-10 кОм. Конденсаторы постоянной емкости — керамические типа К10-7, электролитические конденсаторы типа К50-16. Конденсатор переменной емкости типа КПЕ-5 от приемника «Селга-404». Громкоговоритель типа 0,1ГД-6. Переключатель диапазонов малогабаритный типа ПД9-1 (подобные переключатели используются в импортных игрушках).