Энциклопедия радиолюбителя - Страница 37
Как известно молоко закипает не сразу, а постепенно — на поверхности образуется пена, которая медленно поднимается. Как только она начнет подниматься, то перекроет контакты датчика, цепь базы замкнется и сигнализатор издаст хорошо слышимый во всей квартире сигнал. Если же датчик сигнализатора положить на пол погреба, то в случае появления воды также раздастся сигнал, сообщающий о бедствии. В сигнализаторе может быть использована такая же электродинамическая головка, что и в предыдущем подобном устройстве.
17.3. Сигнализатор горения газовой горелки плиты
Не секрет, что пользоваться газовыми плитам надо с осторожностью. Но такая натура человека, что мы иногда, сняв кастрюлю с огня, забываем выключить газовую горелку. Выйти из такой ситуации, подсказав вовремя об оплошности, может сигнализатор горения газа, схема которого изображена на рис. 17.4. В ее основе лежит все тот же мультивибратор на транзисторах различной структуры (VT3, VT4), дополненный усилительным каскадом (VT2 | VT3) с тепловым датчиком. Роль теплового датчика выполняет транзистор VT1, размещенный над газовой плитой.

Рис. 17.4. Принципиальная схема сигнализатора горения газовой горелки плиты
На транзистор VT1 тепло не действует пока на горелке стоит кастрюля или чайник. Стоит только их убрать, как тепло от горения газа устремится вверх и нагреет транзистор VT1. Это станет причиной изменения сопротивления участка коллектор-эмиттер транзистора и приведет к возрастанию напряжения на резисторе R1. Изменение сигнала на резисторе усилится двухкаскадным усилителем на транзисторах VT2 и VT3. На коллекторе транзистора VT3 произойдет значительный рост напряжения до такой величины, что включится звуковой генератор на транзисторах VT4 и VT5. В этот момент из электродинамической головки раздастся тревожный сигнал, извещающий о том, что газовая горелка включена и находится без присмотра. Тональность сигнала подбирается изменением емкости конденсатора C1. Сигнализатор в дежурном режиме потребляет ток 0,2…2 мА в зависимости от положения оси переменного резистора R1. При появлении сигнала потребление тока возрастает до 10 мА.
Для изготовления сигнализатора нужны такие детали: транзистор VT1 типа П416 с любой буквой или транзисторы типа П401…П403, VT3…VT5 — любого типа, лишь бы соответствовали структуре транзистора, указанной на схеме, и имели коэффициент усиления не менее 30; резисторы типа МЛT-0.125, переменный типа СП-1 или СПО; конденсатор типа МБМ; выключатель любого типа, динамическая головка 0,5 ГДШ-1-8. Питание сигнализатора производится от трех элементов типа 316. Для датчика с помощью омметра подбирается транзистор из серии МП39…МП42. Подключают минусовой щуп омметра к коллектору, плюсовой к эмиттеру и фиксируют значение сопротивления: если оно более 20 кОм, то транзистор можно использовать в качестве датчика. Детали сигнализатора, кроме датчика, распаивают на печатной плате, которую вместе с динамической головкой и элементами питания размещают в подходящих размеров корпусе. Для переменйого резистора нужно сделать шкалу, чтобы можно было устанавливать время подачи сигнала в зависимости от степени нагрева датчика. На одной из боковых сторон корпуса размещают гнезда для подключения проводов, идущих от датчика. Датчик-транзистор размещают выводами вниз на некоторой высоте над газовой горелкой, к которым припаивают провода для подключения к сигнализатору. Для удержания датчика над горелкой можно сделать специальный кронштейн или если имеется над печкой устройство вытяжки газов, то можно на нем укрепить датчик. Сигнализатор, собранный из заведомо исправных деталей, сразу готов к работе. Проверку работы датчика производят замыканием коллектора и эмиттера транзистора VT3. В этом случае должен раздаться звук, при размыкании — звук исчезнет. Далее производят градуировку шкалы переменного резистора. Устанавливают датчик над зажженной горелкой, переменный резистор ставят в среднее положение, включают сигнализатор и фиксируют на шкале время срабатывания сигнализатора. Эту операцию проделывают при разных положениях движка переменного резистора. После градуировки шкалы сигнализатор готов к практическому использованию.
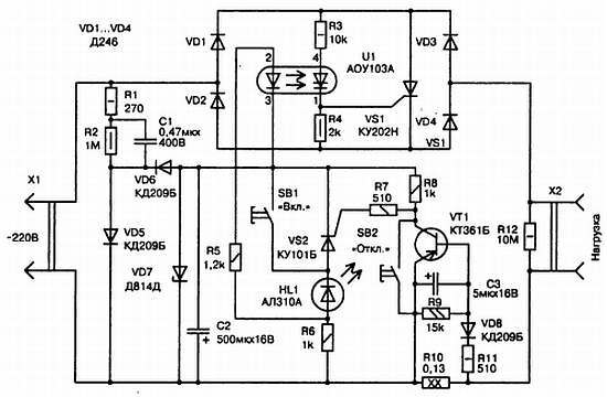
17.4. Электронный предохранитель с высоким быстродействием
Во время налаживания или ремонта радиоэлектронной аппаратуры, питающейся непосредственно от электросети, из-за различного рода ошибок может возникнуть короткое замыкание. Для предотвращения повреждения аппаратуры этим явлением следует использовать электронный предохранитель. На рис. 17.5 представлена принципиальная схема электронного предохранителя с высоким быстродействием, который рассчитан на ток потребления до 10 А.

Рис. 17.5. Принципиальная схема электронного предохранителя с высоким быстродействием
При наличии тока в цепи более 10 А устройство автоматически срабатывает и нагрузка, подключенная к разъему Х2, обесточивается. При подключении электронного предохранителя к сети 220 В на его узел управления подается питающее напряжение — 12 В. Ток течет через резистор R6 и светоизлучатель оптрона U1, так как транзистор VT1 и тринистор VS2 закрыты. В этот момент открывается фотодинистор оптрона и ток начинает течь через него и резистор R3. Напряжение, выпрямленное мостом VD1…VD4, подается на управляющий электрод тринистора VS1. После открытия тринистор VS1 замыкает диагональ моста и открывает путь сетевому напряжению к нагрузке. В момент превышения тока нагрузки или коротком замыкании в ее цепях падение напряжения на резисторе R10 приводит к открытию транзистора VT1 и тринистора VS2. Тринистор своим малым сопротивлением шунтирует цепь питания светоизлучающего оптрона, что приводит к закрытию фотодинистора оптрона и тринистора VS2. В результате происходит обесточивание нагрузки, о чем свидетельствует загорание светодиода HL1. Для включения электронного предохранителя служит кнопка SB1. В момент нажатия кнопки SB1, когда ее контакты замыкаются тринистор VS2 закрывается, но электронный предохранитель еще остается невключенным, так как цепь питания светоизлучающего оптрона зашунтирована. И лишь при отпускании кнопки, когда ее контакты размыкаются, сетевое напряжение подается на нагрузку. Такое построение схемы позволяет не допустить выхода из строя устройства, а также в случае попытки его включения при коротком замыкании. Для необходимости ручного отключения нагрузки в электронном предохранителе имеется кнопка SB2. В устройстве могут быть использованы следующие радиодетали. Резистор R10 представляет отрезок провода ПЭВ-1 диаметром 0,6 мм длиной 2 м, который намотан на корпус мощного резистора. Все остальные резисторы типа МЛТ, рассчитанные на мощность, указанную на схеме. Конденсатор С1 типа К73-17, а С2 и С3 — К50-6. Диоды VD1…VD4, кроме указанных на схеме, могут быть серий Д232, Д233, Д247, КД203, КД206 и другие на Uобр. мах не менее 400 В. Вместо диодов КД209Б (VD5,VD6, VD8) подойдут диоды серии КД102, а стабилитрона Д814Д (VD7) можно применить — Д814Г, Д813, Д811, КС213 и другие с напряжением стабилизации 10…12 В. Тринистор КУ101 (VS2) использовать с любым буквенным индексом, КУ202 (VS1) — с индексами К…Н. Транзистор VT1 из серии КТ361, КТ209, КТ201, КТ502, КТ501, КТ3107 и подобные. Кнопки SB1 и SB2 типа П2К без фиксации. Тринисторы VS1 и диоды VD1…VD4 следует установить на плоских алюминиевых радиаторах размерами 50x80x5 мм. Основная часть деталей устройства монтируется на печатной плате размером 72x52 мм, вырезанной из одностороннего фольгированного стеклотекстолита. Плата размещается в корпусе, в котором на лицевой его стороне установлены кнопки SB1 и SB2, светодиод HL1 и розетка X1. Собранный правильно из исправных деталей электронный предохранитель в налаживании не нуждается. Для установки требуемого порога срабатывания устройства необходимо подобрать тринистор VS1 и резистор R10 исходя из того, что Iкз < Iср. мах. При этом сопротивление резистора R10 определяют из формулы: