Энциклопедия радиолюбителя - Страница 13

Рис. 3.21. Принципиальная схема двухтактного транзисторного УЗЧ максимальной мощностью 0,5 Вт с бестрансформаторным выходом и двумя источниками питания

Рис. 3.22. Принципиальная схема двухтактного транзисторного УЗЧ максимальной мощностью 0,1 Вт с бестрансформаторным выходом, с одним источником питания:
а — включение громкоговорителя через конденсатор С4 большой емкости,
б — включение громкоговорителя через конденсатор С1 небольшой емкости

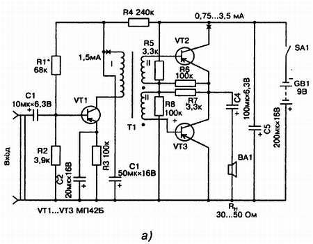
Рис. 3.23. Принципиальная схема транзисторного УЗЧ с максимальной мощностью 0,16 Вт с двухтактным выходным каскадом на транзисторах одной проводимости и включением громкоговорителя через автотрансформатор
Шаг 4
Учимся читать схемы радиоэлектронных устройств
Зная общий вид радиодеталей, можно конечно в некоторой мере разобраться в устройстве радиоэлектронного устройства, но все равно радиолюбителю придется нарисовать на бумаге контуры деталей и соединение между ними. Еще в прошлом веке с целью сохранения конструктивных и схемных решений радиоустройств пионеры радиотехники делали их рисунки. Если посмотреть на эти рисунки, то можно увидеть, что они выполнены на очень высоком художественном уровне. Это делали обычно сами изобретатели, если имели способности или приглашенные художники. Рисунки конструкций и соединение деталей делались с натуры. Чтобы не затрачивать больших средств на рисование радиотехнических устройств и облегчить труд конструкторов начали делать рисунки с упрощениями. Это позволило значительно быстрее повторить конструкцию в другом городе или стране и сохранить схемные решения для потомков. Первые начерченные схемы появились в начале XIX столетия. Детали рисовали подробно. Так, например, катушку индуктивности в 1905 году изображали в изометрии, то есть в трехмерном пространстве, со всеми подробностями, каркасом, намоткой, количеством витков (рис. 4.1).

Рис. 4.1. Эволюция условного графического изображения катушки индуктивности на электрических схемах
В конце концов изображения деталей и их соединений стали делать условно, символично, но сохраняя при этом их особенности. В 1915 г. рисунок схем упростился, перестали изображать каркас, вместо этого стали применять линии разной толщины для подчеркивания цилиндрической формы катушки. Через 40 лет катушка уже изображалась линиями одной толщины, но еще с сохранением первоначальных особенностей ее вида. Только в начале 70-х годов нашего столетия катушку начали изображать плоской, то есть двумерной, а радиоэлектронные схемы стали приобретать свой нынешний вид. Вычерчивание сложных радиоэлектронных схем очень трудоемкая работа. Для ее выполнения необходим опытный чертежник-конструктор.
С целью упрощения процесса вычерчивания схем американский изобретатель Сесиль Эффингер в конце 60-х годов XX века сконструировал печатную машинку. В машинке вместо обычных букв были вставлены обозначения резисторов, конденсаторов, диодов и т. д. Работа по изготовлению радиосхем на такой машинке стала доступной для выполнения даже простой машинистке. С появлением персональных компьютеров процесс изготовления радиосхем значительно упростился. Теперь, зная графический редактор, можно на экране компьютера нарисовать радиоэлектронную схему, а затем ее распечатать на принтере. В связи с расширением международных контактов условные обозначения радиосхем усовершенствовались и сейчас они не очень отличаются друг от друга в разных странах. Это делает радиосхемы понятными для радиоспециалистов во всем мире. Условными графическими обозначениями и правилами исполнения электрических схем занимается третий технический комитет Международной электротехнической комиссии (МЭК).
В радиоэлектронике используются три типа схем: блок-схемы, принципиальные и монтажные. Кроме этого, для проверки радиоэлектронной аппаратуры составляют карты напряжений и сопротивлений. Блок-схемы не раскрывают особенностей ни деталей, ни количества диапазонов, ни количества транзисторов, ни того, по какой схеме собраны те или другие узлы, она дает только общее представление о составе аппаратуры и взаимосвязи ее отдельных узлов и блоков. На принципиальной схеме изображают условные обозначения элементов прибора или блоков и их электрические соединения. Принципиальная схема не дает представления ни о внешнем виде, ни о расположении деталей на плате, ни о том, как расположить соединительные провода. Это можно узнать только из монтажной схемы. Следует отметить, что на монтажной схеме детали изображаются так, чтобы своим видом напоминать реальные свои очертания. Для проверки режимов работы радиоэлектронной аппаратуры используют специальные карты напряжений и сопротивлений. На этих картах величины напряжений и сопротивлений указываются относительно шасси или заземленного провода.
В нашей стране при вычерчивании радиоэлектронных схем руководствуются государственным стандартом, сокращенно ГОСТ, который указывает, как следует условно изображать те или иные радиодетали. Для более легкого запоминания условных обозначений отдельных элементов радиоэлектронной аппаратуры их изображения содержат характерные особенности деталей. На схемах рядом с условным графическим изображением ставится буквенно-цифровое обозначение. Обозначение состоит из одной или двух букв латинского алфавита и цифр, указывающих порядковый номер этой детали на схеме. Порядковые номера графических изображений радиодеталей ставятся исходя из последовательности расположения однотипных символов, например, в направлении слева направо или сверху вниз. Латинские буквы указывают тип детали, С — конденсатор, R — резистор, VD — диод, L — катушка индуктивности, VT — транзистор и т. д. Возле буквенно-цифрового обозначения детали указывается значение ее основного параметра (емкость конденсатора, сопротивление резистора, индуктивность и т. п.) и некоторые дополнительные сведения.








Наиболее употребительные условные графические изображения радиодеталей на принципиальных схемах приведены в табл. 4.1, а их буквенные обозначения (коды) даны в табл. 4.2.

