Электронные фокусы для любознательных детей - Страница 15
Выбрасывать столь ценную вещь жалко. А бабушка оценит внимание внука.
2.7. «Космические» или «нечеловеческие» звуки с помощью электронного устройства своими руками
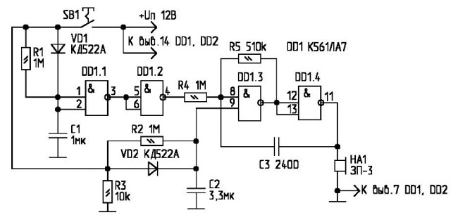
Необычные звуковые эффекты, получаемые с помощью несложных приставок на микросхемах КМОП вполне способны поразить воображение читателей. Схема, представленная вниманию юных и не очень юных читателей на рис. 2.13 родилась в процессе различных экспериментов с популярной КМОП-микросхемой K176ЛA7.

Рис. 2.13. Электрическая схема «странных» звуковых эффектов
Одна и та же схема реализует целый каскад звуковых эффектов, в особенности животного мира, так сказать на «все случаи жизни».
Посудите сами: в зависимости от положения движка переменного резистора, установленного на входе схемы можно получить реальные звуки «кваканья лягушки», «соловьиной трели», «мяуканья кота», «мычания быка» и много-много других, даже различные человеческие членораздельные сочетания звуков, нетрезвое мычание и прочие нестандартные звуки.
Как известно, номинальное напряжение питания такой микросхемы 9 В, однако, как показывает практика для достижения особенных результатов, возможна работоспособность схемы при сознательном занижении напряжения до 4,5–5 В. Вместо микросхемы 176 серии в данном варианте вполне уместно использовать и ее более широко распространенный аналог серии К561 (К564, К1564).
Выход звуковых колебаний на звуковой излучатель ВА1 берется с выхода промежуточного логического элемента схемы.
Рассмотрим работу устройства в неправильном режиме – при напряжении питания 5 В. В качестве источника питания можно применить батареи из элементов питания (например, 3 элемента ААА, включенные последовательно) или стабилизированный сетевой источник питания с установленным на выходе фильтром – оксидным конденсатором емкостью от 500 мкФ с рабочим напряжением не менее 12 В.
На элементах DD1.1 и DD1.2 собран генератор импульсов, запускаемый «высоким уровнем напряжения» на выводе I DD1.1. Частота импульсов генератора звуковой частоты (34), при применении указанных RC-элементов, на выходе DD1.2 составит 2–2,5 кГц. Выходной сигнал первого генератора управляет частотой второго (собранного на элементах DD1.3 и DD1.4). Однако, если «снять» импульсы с вывода
II элемента DD1.4 – никакого эффекта не будет. Один из входов оконечного элемента управляется через резистор R5. Оба генератора работают в тесной связке друг с другом, само-возбуждаясь, и реализуя зависимость от напряжения на входе в непредсказуемые пачки импульсов (на выходе).
С выхода элемента DD1.3 импульсы поступают на простейший усилитель тока на транзисторе VT1 и, многократно усиленные, воспроизводятся пьезоизлучателем ВА1.
О деталях
В качестве VT1 подходит любой маломощный кремниевый транзистор р-п-р проводимости, в том числе КТ361 с любым буквенным индексом. Вместо излучателя ВА1 рекомендую использовать телефонный капсюль TESLArnin отечественный капсюль ДЭМШ-4М с сопротивлением обмотки 180–250 Ом. При необходимости усиления громкости звучания необходимо дополнить базовую схему усилителем мощности и применить динамическую головку с сопротивлением обмотки 8-50 Ом.
Все номиналы элементов резисторов и конденсаторов рекомендую применить указанные на схеме с отклонениями не более чем на 20 % (касается резисторов) и 5-10 % (для конденсаторов). Резисторы типа MЛT 0,25 или 0.125, конденсаторы типа МБМ, КМ и другие с незначительным допуском влияния окружающей температуры на их емкость.
Резистор R1 переменный, с линейной характеристикой изменения сопротивления, номиналом 1 МОм.
Если необходимо остановиться на каком-либо одном понравившемся эффекте, например «кряканье гусей» – следует добиться данного эффекта очень медленным вращением движка R1, затем отключить питание, выпаять переменный резистор из схемы, и, замерив его сопротивление, установить в схему постоянный резистор.
При правильном монтаже и исправных деталях устройство начинает реагировать сразу.
В данном варианте звуковые эффекты (частота и взаимодействие генераторов) зависят от напряжения питания.
При повышении напряжения питания более 5 В, для обеспечения безопасности входа первого элемента DD1.1, необходимо подключить в разрыв проводника между верхним по схеме контактом R1 и положительным полюсом источника питания ограничивающий резистор сопротивлением 50–80 кОм.
Устройство находит авторское применение в качестве игрушки с домашними животными, дрессировки собаки.
На рис. 2.14 изображена схема генератора колебаний звуковой частоты (34) с переменной частотой.

Рис. 2.14. Электрическая схема генератора колебаний звуковой частоты
Генератор 34 реализован на логических элементах микросхемы К561ЛH2. На двух первых элементах собран низкочастотный генератор. Он управляет частотой колебаний высокочастотного генератора на элементах DD1.3 и DD1.4. От этого получается, что схема работает на двух частотах попеременно. На слух смешанные колебания воспринимаются как «трель».
Звуковым излучателем является пьзоэлектрический капсюль ЗП-х (ЗП-2, ЗП-З, ЗП-18 или аналогичный) или высокоомный телефонный капсюль с сопротивлением обмотки более 1600 Ом.
Свойство работоспособности КМОП-микросхемы К561 серии в широком диапазоне напряжений питания использовано в звуковой схеме на рис. 2.15.
Автоколебательный генератор на микросхеме K561ЛH2 (первый и второй элементы) получает напряжение питания от схемы управления, состоящей из RC-зарядной цепочки и истокового повторителя на полевом транзисторе VT1.

Рис. 2.15. Электрическая схема автоколебательного генератора
При нажатии кнопки S1 конденсатор в цепи затвора транзистора быстро заряжается и затем медленно разряжается.
Истоковый повторитель имеет очень большое сопротивление и на работу зарядной цепи почти не влияет. На выходе VT1 «повторяется» входное напряжение, и сила тока достаточна для питания элементов микросхемы.
На выходе генератора (точка соединения со звуковым излучателем) формируются колебания с убывающей амплитудой до тех пор, пока напряжение питания не станет меньше допустимого (+3 В для серии микросхем К561). После этого колебания срываются. Частота колебаний выбрана примерно 800 Гц. Она зависит и может быть скорректирована конденсатором С1.
При подаче выходного сигнала 34 на звуковой излучатель или усилитель можно услышать звуки «мяуканья кошки».
Схема на рис. 2.16 позволяет воспроизводить звуки «кукования кукушки».
При нажатия на кнопку S1 конденсатор С1 и С2 быстро заряжается (С1 через диод VD1) до напряжения питания. Постоянная времени разряда для С1 около 1 с, для С2 – 2 с. Напряжение разряда С1 на двух инверторах микросхемы DD1 преобразуется в прямоугольный импульс, длительностью около 1 с, который через резистор R4 модулирует частоту генератора на микросхеме DD2 и одном инверторе микросхемы DD1. Во время длительности импульса частота генератора составит 400–500 Гц, при его отсутствии – примерно 300 Гц.
Напряжение разряда С2 поступает на вход элемента И (DD2) и разрешает работу генератора примерно в течении 2 с. В результате на выходе схемы получается двухчастотный импульс.
Необычные неповторимые звуки с помощью простых схемы: как мяукает кошка, лает собака, мычит корова находят применение в бытовых устройствах для привлечения внимания своей нестандартной звуковой индикацией к происходящим электронным процессам.

Рис. 2.16. Электрическая схема устройства с эффектом «кукования кукушки»
2.8. Простое устройство защиты от комаров для летнего лагеря и дачи
С наступлением теплого сезона у людей во всем мире появляются новые заботы– как уберечься от летающих насекомых– комаров и мух. Особенно нагнетает атмосферу и портит настроение нашим маленьким детям навязчивый знойный писк и гул комаров ночью.