Автомобиль: поиск и устранение неисправностей. Алгоритм действия - Страница 1
Владимир Алексеевич Золотницкий
Автомобиль: поиск и устранение неисправностей. Алгоритм действия
Узлы и агрегаты, входящие в состав основных систем автомобиля


Двигатель не заводится после стоянки


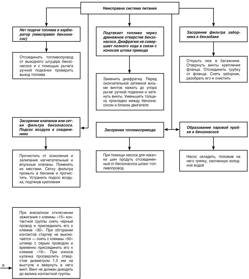
Внезапная остановка двигателя


Двигатель не заводится в холодное время года


Двигатель тяжело заводится, горячий – не заводится



Двигатель неустойчиво работает на всех режимах


Двигатель перегревается


Двигатель нормально работает на холостом ходу, но автомобиль медленно и с провалами разгоняется, плохая приемистость двигателя


Двигатель «троит» на всех режимах

Двигатель детонирует

Двигатель работает неустойчиво при малой частоте вращения или глохнет на холостом ходу, на остальных режимах работает нормально


Хлопки в карбюраторе (бедная горючая смесь)


Хлопки в глушителе при пуске (богатая горючая смесь)

Двигатель продолжает работать (дергается) после выключения зажигания


Двигатель не развивает полной мощности


Двигатель долгое время не прогревается до рабочей температуры; отложение липких (смолистых) осадков на внутренних поверхностях двигателя; повышенный расход охлаждающей жидкости


Выхлоп двигателя дымный; повышенный пропуск газов в картер двигателя; двигатель неравномерно и неустойчиво работает на средних и больших оборотах коленчатого вала


Повышенный расход бензина


Токсичность двигателя выше нормы

Система смазки


Повышенный расход масла


Определение стуков двигателя по внешним признакам
(определить звуки можно стетоскопом или с помощью деревянной палки)


Аккумуляторная батарея (АКБ) неисправна